Report Overview
Visitedpublic
2026-03-09 00:30:02
Tags
Submit Tags
URL
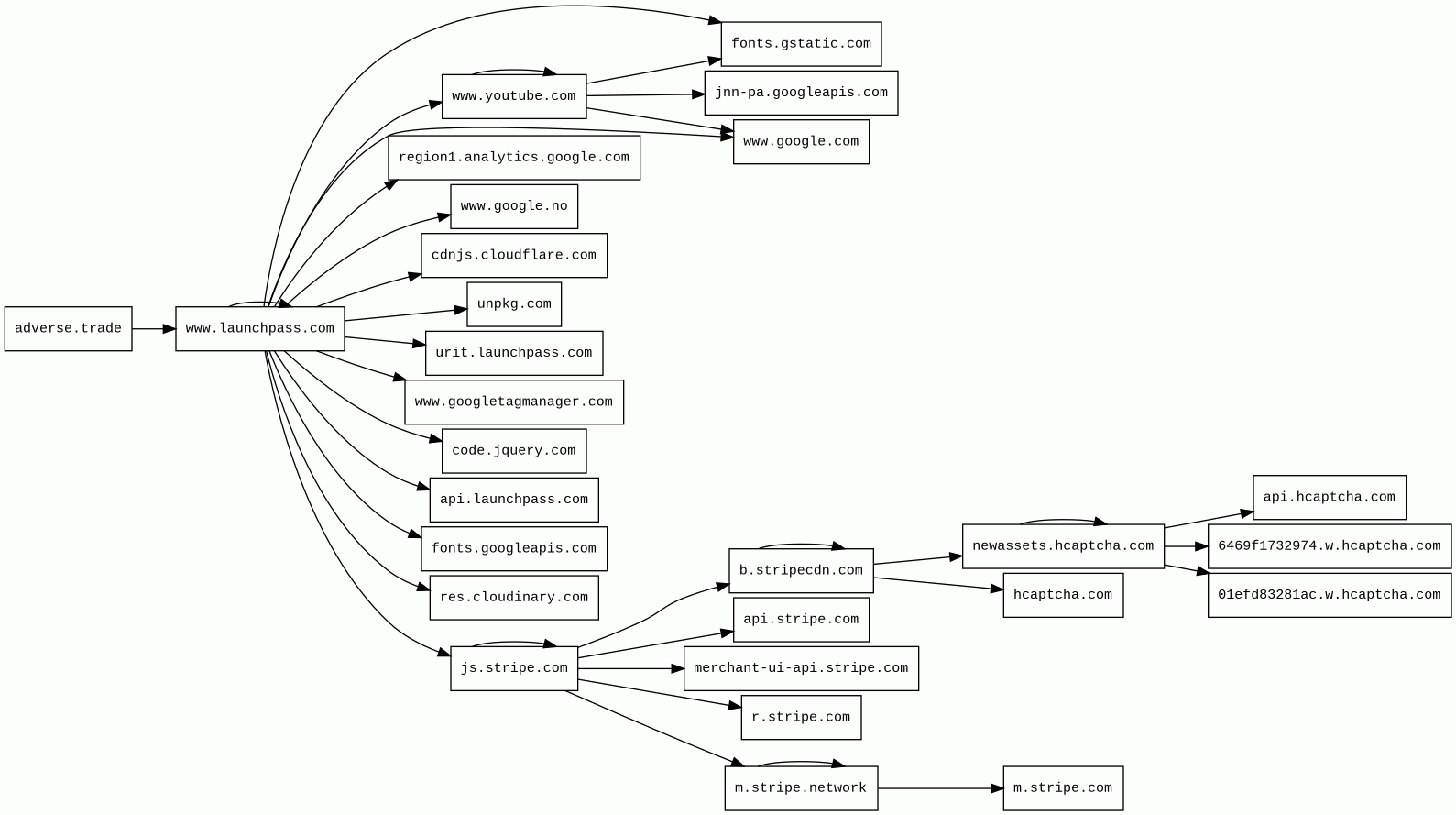
adverse.trade
Finishing URL
www.launchpass.com/prostockmarkets/prostockmarkets
IP / ASN

52.33.207.7
Title
PROSTOCKMARKETS Profitable Trading Community
Detections
urlquery
0
Network Intrusion Detection
0
Threat Detection Systems
6
Host Summary
| Host | Rank | Registered | First Seen | Last Seen | Sent | Received | IP | Fingerprints |
|---|---|---|---|---|---|---|---|---|
api.launchpass.com | unknown | 2013-09-01 | 2018-09-05 | 2026-01-15 | 871 B | 1.4 kB | ![]() 104.20.37.156 | |
res.cloudinary.com | 21175 | 2011-05-24 | 2012-10-03 | 2026-03-02 | 507 B | 23 kB | ![]() 104.16.78.6 | |
01efd83281ac.w.hcaptcha.com | unknown | unknown | No data | No data | 466 B | 2.1 kB | ![]() 104.18.13.205 | |
merchant-ui-api.stripe.com | 52559 | 1995-09-12 | 2022-10-04 | 2026-03-04 | 549 B | 1.4 kB | ![]() 52.210.46.219 | |
js.stripe.com | 7985 | 1995-09-12 | 2012-09-30 | 2026-03-02 | 27 kB | 15 MB | ![]() 52.84.50.28 | |
b.stripecdn.com | 58330 | 2014-03-07 | 2015-05-19 | 2026-03-05 | 5.8 kB | 108 kB | ![]() 151.101.192.176 | |
code.jquery.com | 4915 | 2005-12-10 | 2012-05-21 | 2026-03-08 | 426 B | 87 kB | ![]() 151.101.194.137 | |
api.stripe.com | 24175 | 1995-09-12 | 2017-01-30 | 2026-03-02 | 923 B | 21 kB | ![]() 34.250.89.120 | |
jnn-pa.googleapis.com | 1579 | 2005-01-25 | 2021-11-16 | 2026-03-02 | 1.2 kB | 1.2 kB | ![]() 172.217.20.170 | |
fonts.gstatic.com | unknown | 2008-02-11 | 2014-04-02 | 2026-03-08 | 1.6 kB | 156 kB | ![]() 142.251.38.99 | |
urit.launchpass.com | unknown | 2013-09-01 | 2024-06-03 | 2026-01-15 | 7.0 kB | 928 kB | ![]() 104.20.37.156 | |
6469f1732974.w.hcaptcha.com | unknown | unknown | No data | No data | 466 B | 2.1 kB | ![]() 104.18.12.205 | |
www.launchpass.com | 2664081 | 2013-09-01 | 2018-03-28 | 2026-01-15 | 3.5 kB | 1.8 MB | ![]() 104.20.37.156 | |
www.google.com | 22 | 1997-09-15 | 2015-05-10 | 2026-03-08 | 2.3 kB | 61 kB | ![]() 172.217.19.228 | |
m.stripe.network | 9008 | 2017-03-16 | 2017-05-17 | 2026-03-02 | 956 B | 92 kB | ![]() 3.167.2.64 | |
cdnjs.cloudflare.com | 1222 | 2009-02-17 | 2012-05-23 | 2026-03-08 | 897 B | 11 kB | ![]() 104.17.25.14 | |
newassets.hcaptcha.com 6 alert(s) on this Host | 29228 | 2018-01-12 | 2021-03-22 | 2026-03-04 | 4.6 kB | 4.0 MB | ![]() 104.19.229.21 | |
unpkg.com | 1093 | 2016-01-06 | 2016-01-07 | 2026-03-08 | 982 B | 12 kB | ![]() 104.18.1.22 | ![]() |
m.stripe.com | 7920 | 1995-09-12 | 2017-01-30 | 2026-03-02 | 1.6 kB | 2.3 kB | ![]() 34.209.94.64 | |
www.google.no | 92680 | 2001-02-26 | 2012-06-26 | 2026-03-08 | 788 B | 580 B | ![]() 142.251.142.227 | |
adverse.trade | unknown | unknown | No data | No data | 482 B | 45 kB | ![]() 44.230.85.241 | |
fonts.googleapis.com | 313 | 2005-01-25 | 2012-05-23 | 2026-03-08 | 975 B | 16 kB | ![]() 172.217.21.170 | |
www.googletagmanager.com | 283 | 2011-11-11 | 2012-10-04 | 2026-03-08 | 451 B | 752 B | ![]() 142.251.143.136 | |
hcaptcha.com 1 alert(s) on this Host | 3135 | 2018-01-12 | 2018-04-03 | 2026-03-04 | 444 B | 300 kB | ![]() 104.19.230.21 | |
www.youtube.com 1 alert(s) on this Host | 286 | 2005-02-15 | 2013-04-13 | 2026-03-02 | 8.5 kB | 3.5 MB | ![]() 142.251.143.142 | |
r.stripe.com | 19942 | 1995-09-12 | 2021-03-08 | 2026-03-04 | 16 kB | 12 kB | ![]() 54.187.119.242 | |
api.hcaptcha.com | 28177 | 2018-01-12 | 2021-07-31 | 2026-03-04 | 4.4 kB | 14 kB | ![]() 104.19.229.21 | |
region1.analytics.google.com | 22257 | 1997-09-15 | 2022-03-17 | 2026-03-08 | 715 B | 787 B | ![]() 216.239.34.36 |
Cloudflare (CDN)
Cloudflare is a web-infrastructure and website-security company, providing content-delivery-network services, DDoS mitigation, Internet security, and distributed domain-name-server services.Google Cloud CDN (CDN)
Cloud CDN uses Google's global edge network to serve content closer to users.Google Cloud (IaaS)
Google Cloud is a suite of cloud computing services.Express (Web frameworks, Web servers)
Express is a web application framework for Node.js, released as free and open-source software under the MIT License. It is designed for building web applications and APIs.Node.js (Programming languages)
Node.js is an open-source, cross-platform, JavaScript runtime environment that executes JavaScript code outside a web browser.Cloudflare Bot Management (Security)
Cloudflare bot management solution identifies and mitigates automated traffic to protect websites from bad bots.Nginx (Web servers, Reverse proxies)
Nginx is a web server that can also be used as a reverse proxy, load balancer, mail proxy and HTTP cache.Amazon CloudFront (CDN)
Amazon CloudFront is a fast content delivery network (CDN) service that securely delivers data, videos, applications, and APIs to customers globally with low latency, high transfer speeds.Amazon Web Services (PaaS)
Amazon Web Services (AWS) is a comprehensive cloud services platform offering compute power, database storage, content delivery and other functionality.Stripe (Payment processors)
Stripe offers online payment processing for internet businesses as well as fraud prevention, invoicing and subscription management.Varnish (Caching)
Varnish is a reverse caching proxy.Fastly (CDN)
Fastly is a cloud computing services provider. Fastly's cloud platform provides a content delivery network, Internet security services, load balancing, and video & streaming services.hCaptcha:1 (Security)
hCaptcha is an anti-bot solution that protects user privacy and rewards websites.Google Cloud Storage (Miscellaneous)
Google Cloud Storage allows world-wide storage and retrieval of any amount of data at any time.jQuery:3.1.0 (JavaScript libraries)
jQuery is a JavaScript library which is a free, open-source software designed to simplify HTML DOM tree traversal and manipulation, as well as event handling, CSS animation, and Ajax.cdnjs (CDN)
cdnjs is a free distributed JS library delivery service.jQuery CDN (CDN)
jQuery CDN is a way to include jQuery in your website without actually downloading and keeping it your website's folder.hCaptcha (Security)
hCaptcha is an anti-bot solution that protects user privacy and rewards websites.Fly.io (PaaS)
Fly is a platform for running full stack apps and databases.OpenResty (Web servers)
OpenResty is a web platform based on nginx which can run Lua scripts using its LuaJIT engine.Apache Traffic Server (Web servers)
Apache Traffic Server is an open-source caching and proxying server that serves as an HTTP/1.1 and HTTP/2 reverse proxy with caching capabilities, load balancing, request routing, SSL termination, and support for advanced HTTP features.Related reports
Threat Detection Systems
| Detection System | Indicator | Verdict | Alert |
|---|---|---|---|
| Private YARA rules | newassets.hcaptcha.com/captcha/v1/5ea3feff9cf1292d7051510930d98c4719f64575/static/hcaptcha.html#frame=challenge&id=1bjdrsr6oz6&host=b.stripecdn.com&sentry=true&reportapi=https%3A%2F%2Faccounts.hcaptcha.com&recaptchacompat=true&custom=false&hl=en&tplinks=on&andint=off&pstissuer=https%3A%2F%2Fpst-issuer.hcaptcha.com&sitekey=24ed0064-62cf-4d42-9960-5dd1a41d4e29&size=invisible&theme=light&origin=https%3A%2F%2Fb.stripecdn.com | audit | Hunting_JS_WebAssembly |
| Private YARA rules | www.youtube.com/s/player/6c5cb4f4/player_es6.vflset/en_US/base.js | audit | Hunting_JS_WebAssembly |
| Private YARA rules | newassets.hcaptcha.com/captcha/v1/5ea3feff9cf1292d7051510930d98c4719f64575/static/hcaptcha.html#frame=challenge&id=02660azeq6yw&host=b.stripecdn.com&sentry=true&reportapi=https%3A%2F%2Faccounts.hcaptcha.com&recaptchacompat=true&custom=false&hl=en&tplinks=on&andint=off&pstissuer=https%3A%2F%2Fpst-issuer.hcaptcha.com&sitekey=463b917e-e264-403f-ad34-34af0ee10294&size=invisible&theme=light&origin=https%3A%2F%2Fb.stripecdn.com | audit | Hunting_JS_WebAssembly |
| Private YARA rules | newassets.hcaptcha.com/c/2a873a865fc844ccfaadea4e3a15ffa39bd4c46d10706177b71683b2b9d8cedf/hsw.js | audit | Hunting_JS_WebAssembly |
| Private YARA rules | newassets.hcaptcha.com/captcha/v1/5ea3feff9cf1292d7051510930d98c4719f64575/static/hcaptcha.html#frame=checkbox-invisible | audit | Hunting_JS_WebAssembly |
| Private YARA rules | hcaptcha.com/1/api.js?onload=captchaLoad&render=explicit | audit | Hunting_JS_WebAssembly |
JavaScript (352)
No JavaScripts
HTTP Transactions (160)
| URL | IP | Response | Size |
|---|


