Report Overview
Visitedpublic
2026-01-03 17:58:41
Tags
Submit Tags
URL
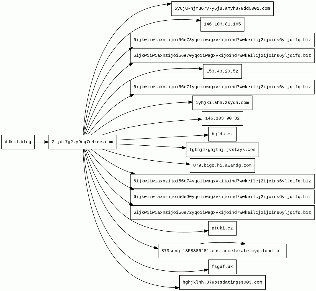
ddkid.blog/
Finishing URL
2ijdl7g2.y9dq7o4ree.com/?cid=911400
IP / ASN

165.22.154.225
Title
2ijdl7g2.y9dq7o4ree.com/?cid=911400
Detections
urlquery
0
Network Intrusion Detection
12
Threat Detection Systems
5
Host Summary
| Host | Rank | Registered | First Seen | Last Seen | Sent | Received | IP | Fingerprints |
|---|---|---|---|---|---|---|---|---|
hghjklhh.879ossdatingss003.com | unknown | 2025-07-10 | 2025-11-26 | 2025-12-27 | 3.7 kB | 4.0 kB | ![]() 174.35.102.43 | |
6ijkwiiwiaxnzijoi56e90yqoiiwagxvkijoihd7wwkeilcj2ijoins6yljqifq.biz | unknown | unknown | 2026-01-02 | 2026-01-02 | 527 B | 764 B | ![]() 134.122.196.115 | |
bgfds.cz | unknown | 2026-01-02 | 2026-01-02 | 2026-01-02 | 468 B | 868 B | ![]() 174.35.120.200 | |
ptuki.cz | unknown | 2026-01-02 | 2026-01-02 | 2026-01-02 | 468 B | 867 B | ![]() 174.35.102.43 | |
5y6ju-njmu67y-y6ju.amyh879dd0001.com | unknown | 2025-09-30 | 2025-12-25 | 2026-01-01 | 496 B | 483 B | ![]() 172.65.191.107 | ![]() |
fsguf.uk 2 alert(s) on this Host | unknown | 2025-11-10 | 2025-12-27 | 2025-12-27 | 942 B | 0 B | ![]() 0.0.0.0 | |
6ijkwiiwiaxnzijoi56e73yqoiiwagxvkijoihd7wwkeilcj2ijoins6yljqifq.biz | unknown | unknown | 2026-01-02 | 2026-01-02 | 527 B | 764 B | ![]() 134.122.175.148 | |
6ijkwiiwiaxnzijoi56e70yqoiiwagxvkijoihd7wwkeilcj2ijoins6yljqifq.biz | unknown | unknown | 2026-01-02 | 2026-01-02 | 527 B | 764 B | ![]() 118.107.9.42 | |
6ijkwiiwiaxnzijoi56e74yqoiiwagxvkijoihd7wwkeilcj2ijoins6yljqifq.biz | unknown | unknown | 2026-01-02 | 2026-01-02 | 527 B | 764 B | ![]() 14.128.63.157 | |
ddkid.blog 2 alert(s) on this Host | unknown | 2025-04-12 | 2025-08-10 | 2025-08-10 | 479 B | 8.3 kB | ![]() 165.22.154.225 | |
146.103.81.165 | unknown | unknown | No data | No data | 3.0 kB | 13 kB | ![]() 146.103.81.165 | |
6ijkwiiwiaxnzijoi56e72yqoiiwagxvkijoihd7wwkeilcj2ijoins6yljqifq.biz | unknown | unknown | 2026-01-02 | 2026-01-02 | 527 B | 764 B | ![]() 134.122.135.253 | |
fgthjm-ghjthj.jvstays.com | unknown | 2024-12-25 | 2025-12-28 | 2025-12-28 | 485 B | 764 B | ![]() 180.163.146.90 | ![]() |
879song-1358886481.cos.accelerate.myqcloud.com | unknown | 2013-04-24 | 2025-06-14 | 2026-01-02 | 14 kB | 1.2 MB | ![]() 49.51.131.81 | |
iyhjkilahh.zsydh.com | unknown | 2025-01-13 | 2025-11-26 | 2026-01-03 | 480 B | 766 B | ![]() 180.163.146.114 | ![]() |
146.103.90.32 | unknown | unknown | No data | No data | 473 B | 527 B | ![]() 146.103.90.32 | |
879.bigo.h5.awardg.com | unknown | 2025-12-07 | 2026-01-01 | 2026-01-01 | 876 B | 187 kB | ![]() 125.94.244.5 | |
153.43.20.52 | unknown | unknown | No data | No data | 472 B | 837 B | ![]() 153.43.20.52 | |
2ijdl7g2.y9dq7o4ree.com 2 alert(s) on this Host | unknown | unknown | No data | No data | 503 B | 8.3 kB | ![]() 77.83.240.177 | |
6ijkwiiwiaxnzijoi56e71yqoiiwagxvkijoihd7wwkeilcj2ijoins6yljqifq.biz | unknown | unknown | 2026-01-02 | 2026-01-02 | 527 B | 764 B | ![]() 14.128.63.157 |
Alibaba Cloud Object Storage Service (IaaS)
Alibaba Cloud Object Storage Service (OSS) is a cloud-based object storage service provided by Alibaba Cloud, which allows users to store and access large amounts of data in the cloud.GoCache (CDN)
GoCache is an in-memory key:value store/cache similar to memcached that is suitable for applications running on a single machine.Cloudflare (CDN)
Cloudflare is a web-infrastructure and website-security company, providing content-delivery-network services, DDoS mitigation, Internet security, and distributed domain-name-server services.Tengine (Web servers)
Tengine is a web server which is based on the Nginx HTTP server.OpenResty (Web servers)
OpenResty is a web platform based on nginx which can run Lua scripts using its LuaJIT engine.Nginx (Web servers, Reverse proxies)
Nginx is a web server that can also be used as a reverse proxy, load balancer, mail proxy and HTTP cache.jQuery:2.2.4 (JavaScript libraries)
jQuery is a JavaScript library which is a free, open-source software designed to simplify HTML DOM tree traversal and manipulation, as well as event handling, CSS animation, and Ajax.Related reports
Network Intrusion Detection Systems
Suricata /w Emerging Threats Pro
Threat Detection Systems
| Detection System | Indicator | Verdict | Alert |
|---|---|---|---|
| DNS0 Zero | fsguf.uk | malicious | Sinkholed |
| Quad9 DNS | ddkid.blog | malicious | Sinkholed |
| DNS4EU | ddkid.blog | malicious | Sinkholed |
| DNS4EU | 2ijdl7g2.y9dq7o4ree.com | malicious | Sinkholed |
| Quad9 DNS | 2ijdl7g2.y9dq7o4ree.com | malicious | Sinkholed |
JavaScript (6)
No JavaScripts
HTTP Transactions (57)
| URL | IP | Response | Size |
|---|









