Report Overview
Visitedpublic
2025-10-12 08:30:22
Tags
Submit Tags
URL
easeflicks.com/b4593e3ed18c98c94a670f1a546501a30719e14472?adid=863480&appname=&browsername=Chrome&campaignid=558606&category=Mainstream&externalid=ssjud9fcbzkmd25ke92c&geo=JP&zoneid=5CD0NG5O33&_
Finishing URL
www.aliexpress.com/p/popular-landing/aliexpress.html?af=5ImYFnwwxSki&dp=a3d7f319a74511f0ad949c6b004e855bd3f2e3f79a&aff_fcid=7b261340b6354572bf3eedec23292c3f-1760257800633-03522-_on4vejp&tt=CPS_NORMAL&aff_fsk=_on4vejp&aff_platform=portals-tool&sk=_on4vejp&aff_trace_key=7b261340b6354572bf3eedec23292c3f-1760257800633-03522-_on4vejp&terminal_id=6ece4f02914642b28552d75a38728b91&_immersiveMode=true&OLP=1104000108_f&o_s_id=1104000108
IP / ASN

172.67.198.142
Title
aliexpress.com/p/popular-landing/aliexpress.html?af=5ImYFnwwxSki&dp=a3d7f319a74511f0ad949c6b004e855bd3f2e3f79a&aff_fcid=7b261340b6354572bf3eedec23292c3f-1760257800633-03522-_on4vejp&tt=CPS_NORMAL&aff_fsk=_on4vejp&aff_platform=portals-tool&sk=_on4vejp&aff_trace_key=7b261340b6354572bf3eedec23292c3f-1760257800633-03522-_on4vejp&terminal_id=6ece4f02914642b28552d75a38728b91&_immersiveMode=true&OLP=1104000108_f&o_s_id=1104000108
Detections
urlquery
0
Network Intrusion Detection
1
Threat Detection Systems
0
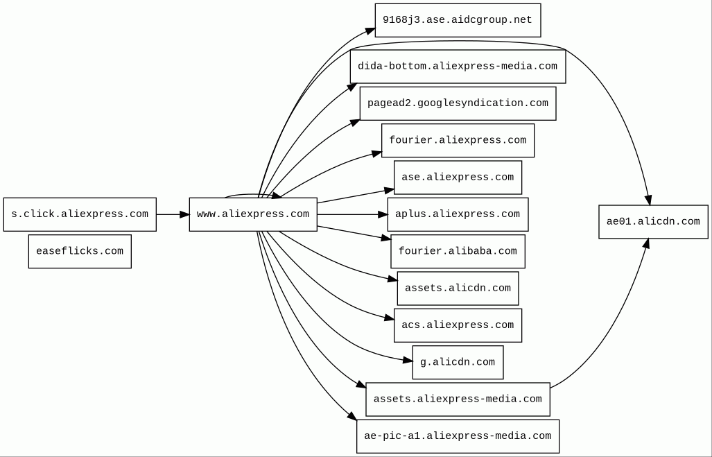
Host Summary
| Host | Rank | Registered | First Seen | Last Seen | Sent | Received | IP | Fingerprints |
|---|---|---|---|---|---|---|---|---|
ae-pic-a1.aliexpress-media.com | 113601 | 2021-06-25 | 2024-04-10 | 2025-10-06 | 21 kB | 851 kB | ![]() 54.240.174.6 | ![]() |
assets.aliexpress-media.com | 161569 | 2021-06-25 | 2024-10-16 | 2025-10-06 | 9.2 kB | 1.6 MB | ![]() 2.22.225.42 | ![]() |
www.aliexpress.com | 2070 | 2006-04-16 | 2012-05-31 | 2025-10-06 | 3.4 kB | 16 kB | ![]() 23.49.27.47 | ![]() ![]() |
fourier.alibaba.com | 73547 | 1999-04-15 | 2017-12-29 | 2025-10-06 | 1.0 kB | 262 B | ![]() 47.246.167.161 | ![]() |
assets.alicdn.com | 68324 | 2008-06-25 | 2014-10-08 | 2025-10-06 | 3.5 kB | 590 kB | ![]() 23.49.27.47 | ![]() |
easeflicks.com | 153813 | 2019-10-02 | 2025-06-28 | 2025-10-11 | 662 B | 1.4 kB | ![]() 188.114.96.1 | |
dida-bottom.aliexpress-media.com | 499823 | 2021-06-25 | 2025-03-11 | 2025-10-07 | 1.2 kB | 367 kB | ![]() 47.246.48.186 | ![]() |
fourier.aliexpress.com | 190769 | 2006-04-16 | 2022-05-16 | 2025-10-06 | 5.5 kB | 936 B | ![]() 47.246.146.232 | |
s.click.aliexpress.com | 47141 | 2006-04-16 | 2013-12-16 | 2025-10-06 | 563 B | 17 kB | ![]() 23.49.27.47 | ![]() ![]() |
9168j3.ase.aidcgroup.net | unknown | 2023-05-26 | 2025-10-12 | 2025-10-12 | 457 B | 358 B | ![]() 47.246.174.217 | ![]() |
ase.aliexpress.com | 168553 | 2006-04-16 | 2024-08-02 | 2025-10-06 | 3.5 kB | 1.1 kB | ![]() 47.246.146.94 | ![]() |
aplus.aliexpress.com | 216628 | 2006-04-16 | 2025-05-16 | 2025-10-07 | 28 kB | 5.9 kB | ![]() 47.246.110.42 | |
ae01.alicdn.com | 31289 | 2008-06-25 | 2015-11-26 | 2025-10-06 | 1.9 kB | 11 kB | ![]() 3.167.2.32 | ![]() |
pagead2.googlesyndication.com | 610 | 2003-01-21 | 2012-05-21 | 2025-10-05 | 477 B | 161 kB | ![]() 142.250.74.34 | |
acs.aliexpress.com | 150748 | 2006-04-16 | 2018-02-03 | 2025-10-06 | 5.9 kB | 1.8 kB | ![]() 47.89.80.239 | ![]() |
g.alicdn.com | 38802 | 2008-06-25 | 2014-10-06 | 2025-10-05 | 940 B | 37 kB | ![]() 23.36.77.80 | ![]() |
v.easeflicks.com | unknown | 2019-10-02 | 2025-07-09 | 2025-10-07 | 688 B | 1.3 kB | ![]() 188.114.96.1 |
Tengine (Web servers)
Tengine is a web server which is based on the Nginx HTTP server.Amazon CloudFront (CDN)
Amazon CloudFront is a fast content delivery network (CDN) service that securely delivers data, videos, applications, and APIs to customers globally with low latency, high transfer speeds.Amazon Web Services (PaaS)
Amazon Web Services (AWS) is a comprehensive cloud services platform offering compute power, database storage, content delivery and other functionality.Alibaba Cloud Object Storage Service (IaaS)
Alibaba Cloud Object Storage Service (OSS) is a cloud-based object storage service provided by Alibaba Cloud, which allows users to store and access large amounts of data in the cloud.Spring (Web frameworks)
Java (Programming languages)
Java is a class-based, object-oriented programming language that is designed to have as few implementation dependencies as possible.Cloudflare (CDN)
Cloudflare is a web-infrastructure and website-security company, providing content-delivery-network services, DDoS mitigation, Internet security, and distributed domain-name-server services.Nginx (Web servers, Reverse proxies)
Nginx is a web server that can also be used as a reverse proxy, load balancer, mail proxy and HTTP cache.Related reports
Network Intrusion Detection Systems
Suricata /w Emerging Threats Pro
| Timestamp | Severity | Source IP | Destination IP | Alert |
|---|---|---|---|---|
| low | ![]() 172.18.0.23 | ![]() 74.125.250.129 | ET INFO Session Traversal Utilities for NAT (STUN Binding Request On Non-Standard High Port) |
Threat Detection Systems
No alerts detected
JavaScript (33)
No JavaScripts
HTTP Transactions (99)
| URL | IP | Response | Size |
|---|






