Report Overview
Visitedpublic
2025-10-11 03:50:16
Tags
Submit Tags
URL
nswgame.com/sonic-racing-crossworlds-nintendo-switch-nsp-xci-nsz-download-free/
Finishing URL
nswgame.com/sonic-racing-crossworlds-nintendo-switch-nsp-xci-nsz-download-free/
IP / ASN

104.21.83.139
Title
Sonic Racing CrossWorlds - Download Game Nintendo
Detections
urlquery
0
Network Intrusion Detection
0
Threat Detection Systems
8
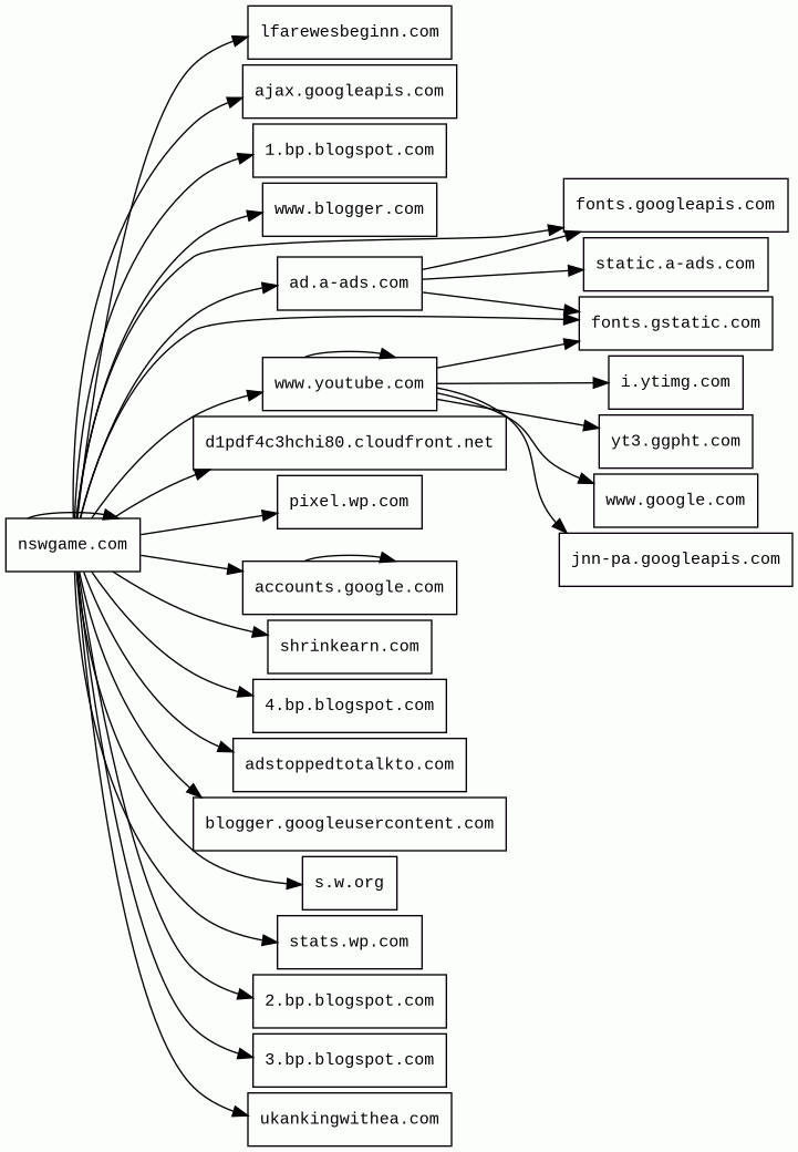
Host Summary
| Host | Rank | Registered | First Seen | Last Seen | Sent | Received | IP | Fingerprints |
|---|---|---|---|---|---|---|---|---|
ajax.googleapis.com | 3691 | 2005-01-25 | 2012-05-22 | 2025-10-05 | 440 B | 94 kB | ![]() 142.250.74.170 | |
2.bp.blogspot.com | 169100 | 2000-07-31 | 2012-05-21 | 2025-10-06 | 483 B | 1.4 kB | ![]() 142.250.74.97 | |
4.bp.blogspot.com | 6591 | 2000-07-31 | 2012-05-21 | 2025-10-05 | 980 B | 2.8 kB | ![]() 142.250.74.97 | |
yt3.ggpht.com | 1275 | 2008-01-16 | 2014-01-15 | 2025-10-05 | 524 B | 5.9 kB | ![]() 142.250.74.97 | |
pixel.wp.com | 22824 | 1997-03-28 | 2017-01-30 | 2025-10-05 | 543 B | 251 B | ![]() 192.0.76.3 | |
lfarewesbeginn.com 4 alert(s) on this Host | unknown | 2025-06-11 | 2025-09-28 | 2025-10-05 | 1.2 kB | 1.1 kB | ![]() 188.114.97.1 | |
fonts.googleapis.com | 313 | 2005-01-25 | 2012-05-23 | 2025-10-05 | 1.4 kB | 16 kB | ![]() 216.58.211.10 | |
3.bp.blogspot.com | 4697 | 2000-07-31 | 2012-05-21 | 2025-10-05 | 514 B | 795 B | ![]() 142.250.74.97 | |
nswgame.com 48 alert(s) on this Host | 248545 | 2021-01-12 | 2021-01-23 | 2025-09-07 | 26 kB | 2.1 MB | ![]() 188.114.96.1 | ![]() ![]() ![]() ![]() |
s.w.org | 27695 | 1993-12-01 | 2017-01-30 | 2025-10-05 | 4.5 kB | 8.8 kB | ![]() 192.0.77.48 | |
www.youtube.com | 286 | 2005-02-15 | 2013-04-13 | 2025-10-05 | 4.6 kB | 3.8 MB | ![]() 142.250.74.46 | |
1.bp.blogspot.com | 115961 | 2000-07-31 | 2012-05-21 | 2025-10-06 | 493 B | 597 B | ![]() 142.250.74.97 | |
ukankingwithea.com 3 alert(s) on this Host | 32650 | 2024-01-01 | 2024-09-05 | 2025-10-06 | 428 B | 829 B | ![]() 188.114.97.1 | |
www.google.com | 22 | 1997-09-15 | 2015-05-10 | 2025-10-05 | 455 B | 60 kB | ![]() 216.58.207.196 | |
static.a-ads.com | 212861 | 2012-07-07 | 2013-06-01 | 2025-10-06 | 469 B | 475 kB | ![]() 144.76.38.164 | |
ad.a-ads.com | 80794 | 2012-07-07 | 2013-04-19 | 2025-10-07 | 529 B | 15 kB | ![]() 144.76.38.164 | ![]() |
adstoppedtotalkto.com | unknown | 2025-08-08 | 2025-10-10 | 2025-10-10 | 1.0 kB | 4.1 kB | ![]() 3.164.240.106 | |
blogger.googleusercontent.com | 4332 | 2008-11-17 | 2012-05-25 | 2025-10-05 | 5.9 kB | 305 kB | ![]() 142.250.74.33 | |
i.ytimg.com | 436 | 2007-12-11 | 2012-10-03 | 2025-10-05 | 449 B | 64 kB | ![]() 172.217.21.182 | |
shrinkearn.com | 365890 | 2018-02-05 | 2018-03-21 | 2025-09-27 | 421 B | 3.1 kB | ![]() 104.26.11.2 | ![]() |
www.blogger.com | 9514 | 1999-06-22 | 2012-05-22 | 2025-10-05 | 464 B | 38 kB | ![]() 142.250.74.105 | |
fonts.gstatic.com | unknown | 2008-02-11 | 2014-04-02 | 2025-10-05 | 3.3 kB | 205 kB | ![]() 142.250.74.35 | |
d1pdf4c3hchi80.cloudfront.net 4 alert(s) on this Host | unknown | 2008-04-25 | 2023-07-09 | 2025-09-30 | 879 B | 382 kB | ![]() 54.230.245.183 | |
stats.wp.com | 22660 | 1997-03-28 | 2017-01-30 | 2025-10-05 | 408 B | 4.3 kB | ![]() 192.0.76.3 | |
jnn-pa.googleapis.com | 1579 | 2005-01-25 | 2021-11-16 | 2025-10-05 | 2.5 kB | 103 kB | ![]() 142.250.74.106 | |
accounts.google.com | 103 | 1997-09-15 | 2012-05-23 | 2025-10-05 | 3.8 kB | 14 kB | ![]() 173.194.73.84 |
Nginx (Web servers, Reverse proxies)
Nginx is a web server that can also be used as a reverse proxy, load balancer, mail proxy and HTTP cache.Cloudflare (CDN)
Cloudflare is a web-infrastructure and website-security company, providing content-delivery-network services, DDoS mitigation, Internet security, and distributed domain-name-server services.WordPress (CMS, Blogs)
WordPress is a free and open-source content management system written in PHP and paired with a MySQL or MariaDB database. Features include a plugin architecture and a template system.MySQL (Databases)
MySQL is an open-source relational database management system.PHP (Programming languages)
PHP is a general-purpose scripting language used for web development.YouTube (Video players)
YouTube is a video sharing service where users can create their own profile, upload videos, watch, like and comment on other videos.WordPress:6.6.4 (CMS, Blogs)
WordPress is a free and open-source content management system written in PHP and paired with a MySQL or MariaDB database. Features include a plugin architecture and a template system.jQuery:1.8.2 (JavaScript libraries)
jQuery is a JavaScript library which is a free, open-source software designed to simplify HTML DOM tree traversal and manipulation, as well as event handling, CSS animation, and Ajax.Yoast SEO:24.2 (SEO, WordPress plugins)
Yoast SEO is a search engine optimisation plugin for WordPress and other platforms.Liveinternet (Analytics)
Google Hosted Libraries (CDN)
Google Hosted Libraries is a stable, reliable, high-speed, globally available content distribution network for the most popular, open-source JavaScript libraries.WP Rocket (Caching, WordPress plugins)
WP Rocket is a caching and performance optimisation plugin to improve the loading speed of WordPress websites.jQuery Migrate:3.4.1 (JavaScript libraries)
Query Migrate is a javascript library that allows you to preserve the compatibility of your jQuery code developed for versions of jQuery older than 1.9.Jetpack (WordPress plugins)
Jetpack is a popular WordPress plugin created by Automattic, the people behind WordPress.com.Shortcodes Ultimate:7.3.3 (WordPress plugins)
Shortcodes Ultimate is a comprehensive collection of visual components for WordPress.Amazon Web Services (PaaS)
Amazon Web Services (AWS) is a comprehensive cloud services platform offering compute power, database storage, content delivery and other functionality.Phusion Passenger (Web servers)
Phusion Passenger is a free web server and application server with support for Ruby, Python and Node.js.OpenResty:1.17.8.2 (Web servers)
OpenResty is a web platform based on nginx which can run Lua scripts using its LuaJIT engine.Amazon CloudFront (CDN)
Amazon CloudFront is a fast content delivery network (CDN) service that securely delivers data, videos, applications, and APIs to customers globally with low latency, high transfer speeds.Amazon ALB (Load balancers)
Amazon Application Load Balancer (ALB) distributes incoming application traffic to increase availability and support content-based routing.LiteSpeed Cache (Caching, WordPress plugins)
LiteSpeed Cache is an all-in-one site acceleration plugin for WordPress.LiteSpeed (Web servers)
LiteSpeed is a high-scalability web server.Litespeed Cache (Caching, WordPress plugins)
LiteSpeed Cache is an all-in-one site acceleration plugin for WordPress.Java (Programming languages)
Java is a class-based, object-oriented programming language that is designed to have as few implementation dependencies as possible.OpenGSE (Web servers)
OpenGSE is a test suite used for testing servlet compliance. It is deployed by using WAR files that are deployed on the server engine.Related reports
Threat Detection Systems
| Detection System | Indicator | Verdict | Alert |
|---|---|---|---|
| DigiCert UltraDNS | nswgame.com | malicious | Sinkholed |
| DigiCert UltraDNS | lfarewesbeginn.com | malicious | Sinkholed |
| Cloudflare DNS | lfarewesbeginn.com | malicious | Sinkholed |
| Hagezi Threat Feed | d1pdf4c3hchi80.cloudfront.net | malicious | Sinkholed |
| DNS4EU | d1pdf4c3hchi80.cloudfront.net | malicious | Sinkholed |
| DNS4EU | ukankingwithea.com | malicious | Sinkholed |
| DigiCert UltraDNS | ukankingwithea.com | malicious | Sinkholed |
| Quad9 DNS | ukankingwithea.com | malicious | Sinkholed |
JavaScript (185)
No JavaScripts
HTTP Transactions (115)
| URL | IP | Response | Size |
|---|







