Report Overview
Visitedpublic
2025-12-24 16:55:31
Tags
Submit Tags
URL
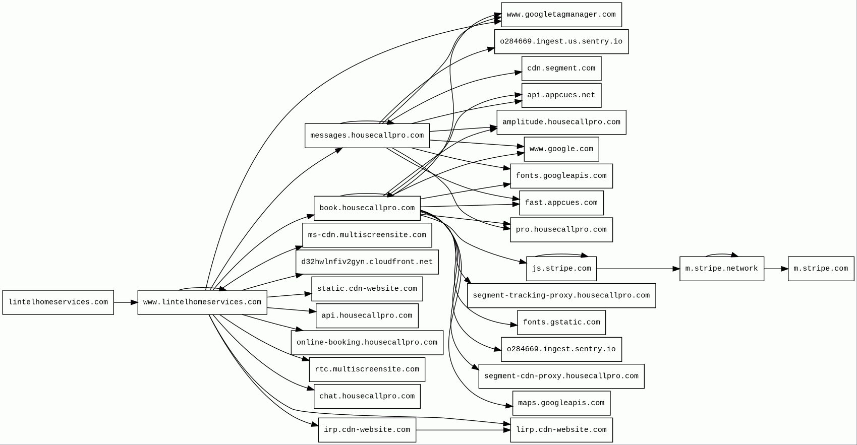
lintelhomeservices.com
Finishing URL
www.lintelhomeservices.com/
IP / ASN
100.24.208.97
#14618 AMAZON-AES
Title
Electrical & Home Services | Stone Mountain, GA | Lintel

Detections

urlquery
0
Network Intrusion Detection
0
Threat Detection Systems
1

Host Summary

HostRankRegisteredFirst SeenLast Seen
segment-cdn-proxy.housecallpro.com
19892922014-03-052024-02-142025-12-16
lintelhomeservices.com
unknownunknownNo dataNo data
o284669.ingest.sentry.io
18782232012-04-072022-07-052025-12-16
static.cdn-website.com
1515202018-07-182021-03-302025-12-22
irp.cdn-website.com
1519912018-07-182021-03-302025-12-23
api.appcues.net
367192016-05-312018-07-222025-12-16
www.google.com
221997-09-152015-05-102025-12-21
segment-tracking-proxy.housecallpro.com
16976152014-03-052024-10-072025-12-16
m.stripe.com
79201995-09-122017-01-302025-12-22
online-booking.housecallpro.com
37700462014-03-052023-01-302025-12-16
www.lintelhomeservices.com
unknownunknownNo dataNo data
cdn.segment.com
93481998-07-062014-04-112025-12-22
maps.googleapis.com
34422005-01-252012-05-222025-12-21
fonts.gstatic.com
unknown2008-02-112014-04-022025-12-21
chat.housecallpro.com
36282662014-03-052018-08-302025-12-21
book.housecallpro.com
18807762014-03-052019-01-112025-12-20
js.stripe.com
79851995-09-122012-09-302025-12-21
fonts.googleapis.com
3132005-01-252012-05-232025-12-21
m.stripe.network
90082017-03-162017-05-172025-12-22
d32hwlnfiv2gyn.cloudfront.net
unknown2008-04-252014-10-302025-12-22
lirp.cdn-website.com
1271632018-07-182021-03-302025-12-23
api.housecallpro.com
unknown2014-03-052019-05-042025-12-21
o284669.ingest.us.sentry.io
27957012012-04-072024-12-082025-12-19
messages.housecallpro.com
16792272014-03-052021-10-182025-12-19
pro.housecallpro.com
131792014-03-052021-05-122025-12-16
amplitude.housecallpro.com
9838112014-03-052023-07-182025-12-19
www.googletagmanager.com
2832011-11-112012-10-042025-12-21
rtc.multiscreensite.com
1564192013-11-102020-12-312025-12-23
fast.appcues.com
467412012-09-082015-02-202025-12-21
ms-cdn.multiscreensite.com
4100422013-11-102020-08-142025-12-18

Related reports

Threat Detection Systems
Detection SystemIndicatorVerdictAlert
Private YARA rulesmaps.googleapis.com/maps-api-v3/api/js/62/13e/common.jsaudit
Hunting_JS_WebAssembly

JavaScript (153)

HTTP Transactions (255)

URLIPResponseSize