Report Overview
Visitedpublic
2025-11-14 06:59:26
Tags
Submit Tags
URL
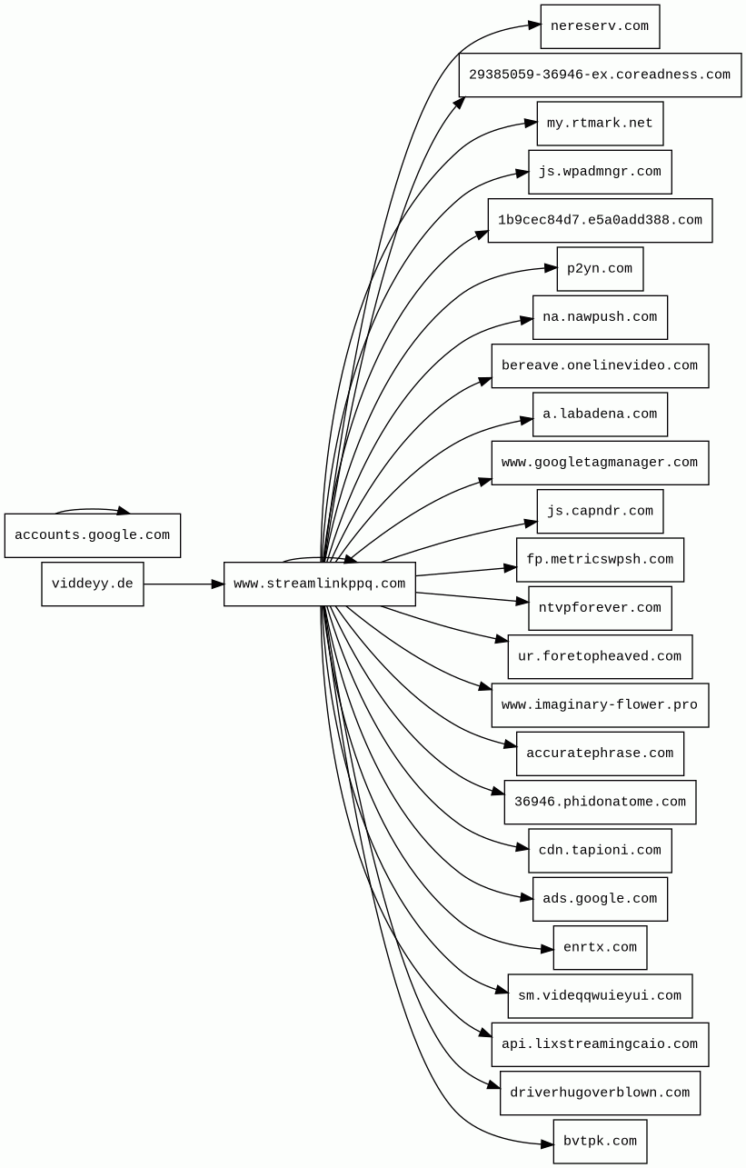
viddeyy.de/e/ErEC8oWA
Finishing URL
www.streamlinkppq.com/e/ErEC8oWA?lv1=viddeyy.de
IP / ASN

94.74.89.38
Title
streamlinkppq.com/e/ErEC8oWA?lv1=viddeyy.de
Detections
urlquery
0
Network Intrusion Detection
0
Threat Detection Systems
13
Host Summary
| Host | Rank | Registered | First Seen | Last Seen | Sent | Received | IP | Fingerprints |
|---|---|---|---|---|---|---|---|---|
viddeyy.de | unknown | unknown | 2025-11-14 | 2025-11-14 | 489 B | 2.2 kB | ![]() 94.74.89.38 | |
a.labadena.com 5 alert(s) on this Host | 266368 | 2020-01-21 | 2020-05-24 | 2025-11-12 | 3.1 kB | 3.0 kB | ![]() 37.27.230.125 | |
accuratephrase.com | 440697 | 2024-08-07 | 2024-08-17 | 2025-11-07 | 1.1 kB | 39 kB | ![]() 188.72.219.35 | |
fp.metricswpsh.com 2 alert(s) on this Host | 154722 | 2021-10-29 | 2022-04-22 | 2025-11-10 | 1.1 kB | 832 B | ![]() 157.90.84.242 | |
driverhugoverblown.com | 75021 | 2025-03-12 | 2025-03-30 | 2025-11-09 | 3.1 kB | 163 kB | ![]() 94.242.247.35 | |
ur.foretopheaved.com 2 alert(s) on this Host | unknown | 2025-07-10 | 2025-08-13 | 2025-11-11 | 436 B | 1.4 kB | ![]() 172.255.106.134 | |
bvtpk.com | 37068 | 2019-03-16 | 2025-05-21 | 2025-11-12 | 828 B | 223 kB | ![]() 172.67.154.171 | |
nereserv.com 4 alert(s) on this Host | 17097 | 2020-12-21 | 2020-12-21 | 2025-11-10 | 1.1 kB | 644 B | ![]() 167.235.163.216 | |
sm.videqqwuieyui.com | unknown | 2025-08-11 | 2025-10-25 | 2025-11-09 | 2.3 kB | 3.3 MB | ![]() 34.126.238.65 | |
www.googletagmanager.com | 283 | 2011-11-11 | 2012-10-04 | 2025-11-09 | 442 B | 434 kB | ![]() 142.250.74.136 | |
my.rtmark.net | 43911 | 2014-10-29 | 2015-02-04 | 2025-11-10 | 449 B | 844 B | ![]() 172.64.146.234 | |
js.capndr.com 2 alert(s) on this Host | 156902 | 2021-08-30 | 2021-08-30 | 2025-11-11 | 859 B | 96 kB | ![]() 45.133.44.53 | |
accounts.google.com | 103 | 1997-09-15 | 2012-05-23 | 2025-11-09 | 1.8 kB | 6.9 kB | ![]() 173.194.73.84 | |
cdn.tapioni.com 5 alert(s) on this Host | 177570 | 2021-05-27 | 2021-07-01 | 2025-11-10 | 2.1 kB | 943 kB | ![]() 104.20.34.46 | |
bereave.onelinevideo.com | 486265 | 2025-04-21 | 2025-06-06 | 2025-11-07 | 1.1 kB | 492 B | ![]() 47.253.93.134 | |
29385059-36946-ex.coreadness.com | unknown | 2025-08-28 | 2025-11-14 | 2025-11-14 | 1.4 kB | 2.5 kB | ![]() 88.208.22.1 | |
www.streamlinkppq.com | unknown | 2025-09-26 | 2025-10-16 | 2025-11-06 | 4.2 kB | 2.9 MB | ![]() 172.67.189.119 | |
api.lixstreamingcaio.com | 492115 | 2025-04-29 | 2025-06-01 | 2025-11-07 | 3.4 kB | 6.0 kB | ![]() 188.114.96.1 | |
js.wpadmngr.com 1 alert(s) on this Host | 77954 | 2021-06-02 | 2021-06-02 | 2025-11-10 | 429 B | 147 kB | ![]() 45.133.44.52 | |
ntvpforever.com | 18811 | 2021-11-18 | 2021-11-19 | 2025-11-10 | 1.1 kB | 681 B | ![]() 167.235.163.216 | |
36946.phidonatome.com | unknown | 2025-08-24 | 2025-10-25 | 2025-11-10 | 427 B | 32 kB | ![]() 88.208.22.4 | |
p2yn.com 4 alert(s) on this Host | 40878 | 2022-03-18 | 2025-04-23 | 2025-11-09 | 1.2 kB | 1.7 kB | ![]() 139.45.195.12 | |
na.nawpush.com 1 alert(s) on this Host | 175362 | 2020-12-21 | 2020-12-23 | 2025-11-10 | 499 B | 1.6 kB | ![]() 45.133.44.24 | |
enrtx.com | 18023 | 2024-10-07 | 2024-11-04 | 2025-11-10 | 506 B | 9.9 kB | ![]() 94.130.197.239 | |
1b9cec84d7.e5a0add388.com 1 alert(s) on this Host | unknown | 2025-10-15 | 2025-11-14 | 2025-11-14 | 853 B | 345 B | ![]() 45.133.44.53 | |
www.imaginary-flower.pro | unknown | unknown | 2025-11-12 | 2025-11-12 | 943 B | 208 kB | ![]() 45.133.44.2 | |
ads.google.com | 2062 | 1997-09-15 | 2013-08-25 | 2025-11-12 | 409 B | 208 B | ![]() 142.250.74.142 |
Nginx (Web servers, Reverse proxies)
Nginx is a web server that can also be used as a reverse proxy, load balancer, mail proxy and HTTP cache.Nginx:1.20.1 (Web servers, Reverse proxies)
Nginx is a web server that can also be used as a reverse proxy, load balancer, mail proxy and HTTP cache.Cloudflare (CDN)
Cloudflare is a web-infrastructure and website-security company, providing content-delivery-network services, DDoS mitigation, Internet security, and distributed domain-name-server services.Amazon Web Services (PaaS)
Amazon Web Services (AWS) is a comprehensive cloud services platform offering compute power, database storage, content delivery and other functionality.Nginx:1.18.0 (Web servers, Reverse proxies)
Nginx is a web server that can also be used as a reverse proxy, load balancer, mail proxy and HTTP cache.OpenGSE (Web servers)
OpenGSE is a test suite used for testing servlet compliance. It is deployed by using WAR files that are deployed on the server engine.Java (Programming languages)
Java is a class-based, object-oriented programming language that is designed to have as few implementation dependencies as possible.Google Analytics (Analytics)
Google Analytics is a free web analytics service that tracks and reports website traffic.Nginx:1.24.0 (Web servers, Reverse proxies)
Nginx is a web server that can also be used as a reverse proxy, load balancer, mail proxy and HTTP cache.Nginx:1.16.0 (Web servers, Reverse proxies)
Nginx is a web server that can also be used as a reverse proxy, load balancer, mail proxy and HTTP cache.Related reports
Threat Detection Systems
| Detection System | Indicator | Verdict | Alert |
|---|---|---|---|
| Cloudflare DNS | a.labadena.com | malicious | Sinkholed |
| Cloudflare DNS | js.capndr.com | malicious | Sinkholed |
| Cloudflare DNS | fp.metricswpsh.com | malicious | Sinkholed |
| Cloudflare DNS | js.wpadmngr.com | malicious | Sinkholed |
| Hagezi Threat Feed | ur.foretopheaved.com | malicious | Sinkholed |
| Quad9 DNS | ur.foretopheaved.com | malicious | Sinkholed |
| DNS0 Zero | 1b9cec84d7.e5a0add388.com | malicious | Sinkholed |
| Cloudflare DNS | cdn.tapioni.com | malicious | Sinkholed |
| DigiCert UltraDNS | p2yn.com | malicious | Sinkholed |
| Cloudflare DNS | p2yn.com | malicious | Sinkholed |
| Cloudflare DNS | na.nawpush.com | malicious | Sinkholed |
| Cloudflare DNS | nereserv.com | malicious | Sinkholed |
| Hagezi Threat Feed | nereserv.com | malicious | Sinkholed |
JavaScript (24)
No JavaScripts
HTTP Transactions (64)
| URL | IP | Response | Size |
|---|






