Report Overview
Visitedpublic
2024-05-30 16:36:45
Tags
Submit Tags
URL
kywomenleaders.org
Finishing URL
kywomenleaders.org/
IP / ASN

89.106.200.1
Title
Kentucky Women Leaders
Detections
urlquery
0
Network Intrusion Detection
0
Threat Detection Systems
0
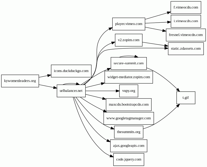
Host Summary
| Host | Rank | Registered | First Seen | Last Seen | Sent | Received | IP | Fingerprints |
|---|---|---|---|---|---|---|---|---|
fresnel.vimeocdn.com | 3128 | 2010-04-21 | 2014-12-13 10:04:00 | 2024-05-29 18:21:22 | 1.1 kB | 500 B | ![]() 34.120.202.204 | |
v2.zopim.com | 9869 | 2006-11-16 | 2017-01-30 05:52:40 | 2024-05-29 20:30:21 | 420 B | 537 B | ![]() 104.17.98.195 | |
code.jquery.com | 634 | 2005-12-10 | 2012-05-21 19:28:02 | 2024-05-29 20:14:30 | 410 B | 34 kB | ![]() 151.101.66.137 | |
i.vimeocdn.com | 3126 | 2010-04-21 | 2014-03-27 23:24:57 | 2024-05-29 18:18:43 | 2.0 kB | 29 kB | ![]() 151.101.0.217 | |
static.zdassets.com | 2154 | 2013-01-28 | 2018-06-24 00:11:55 | 2024-05-29 19:36:35 | 1.4 kB | 376 kB | ![]() 104.18.72.113 | |
secure-summit.com | 449300 | 2014-03-04 | 2017-06-13 06:49:13 | 2023-08-11 06:22:37 | 11 kB | 284 kB | ![]() 98.142.215.115 | |
urlbalancer.net | unknown | 2014-09-15 | 2019-04-09 02:39:49 | 2023-09-08 13:34:38 | 8.6 kB | 111 kB | ![]() 64.71.39.40 | |
player.vimeo.com | 1858 | 2004-12-15 | 2013-09-26 05:16:08 | 2024-05-29 18:18:43 | 1.0 kB | 19 kB | ![]() 162.159.138.60 | |
ajax.googleapis.com | 12905 | 2005-01-25 | 2013-08-16 11:51:31 | 2024-05-30 15:28:55 | 431 B | 35 kB | ![]() 142.250.74.138 | |
maxcdn.bootstrapcdn.com | 724 | 2012-05-25 | 2014-06-18 02:37:31 | 2024-05-30 08:33:59 | 944 B | 66 kB | ![]() 104.18.10.207 | |
www.googletagmanager.com | 75 | 2011-11-11 | 2013-05-22 04:07:37 | 2024-05-29 18:42:37 | 877 B | 167 kB | ![]() 142.250.74.168 | |
vupy.org | 487807 | 2016-05-06 | 2021-02-03 10:51:13 | 2021-09-09 17:51:36 | 61 kB | 1.1 MB | ![]() 216.36.238.91 | |
f.vimeocdn.com | 3234 | 2010-04-21 | 2014-04-09 20:24:34 | 2024-05-29 18:18:43 | 3.1 kB | 522 kB | ![]() 151.101.238.109 | |
widget-mediator.zopim.com | 2693 | 2006-11-16 | 2019-04-23 10:46:17 | 2024-05-30 06:42:33 | 589 B | 562 B | ![]() 18.159.9.88 | |
kywomenleaders.org | unknown | 2020-08-06 | 2023-12-21 15:12:25 | 2024-02-20 03:26:52 | 473 B | 1.0 kB | ![]() 89.106.200.1 | |
icons.duckduckgo.com | 234016 | 2007-11-11 | 2012-05-28 21:28:07 | 2024-05-30 15:08:55 | 442 B | 3.7 kB | ![]() 40.114.178.124 | |
thesummits.org | unknown | 2006-08-14 | 2015-09-17 09:57:53 | 2024-05-07 08:52:57 | 856 B | 725 B | ![]() 98.142.215.113 |
Related reports
Threat Detection Systems
Public InfoSec YARA rules
No alerts detected
OpenPhish
No alerts detected
PhishTank
No alerts detected
mnemonic secure dns
No alerts detected
Quad9 DNS
No alerts detected
ThreatFox
No alerts detected
JavaScript (14)
| HASH | FROM | Size | First Seen | Last Seen | |
|---|---|---|---|---|---|
| c654b7932988db69eefee42e4c887646 | DocumentWrite | 6 B | 2024-05-14 | 2024-08-19 | |
Introduced by DocumentWrite First Seen 2024-05-14 Last Seen 2024-08-19 Times Seen 2 Size 6 B (6 bytes) MD5 c654b7932988db69eefee42e4c887646 SHA1 a32829e3d040461f3551d2e5f81af31692766e79 Loading... | |||||
| 07811dc6c422334ce36a09ff5cd6fe71 | DocumentWrite | 4 B | 2023-03-11 | 2026-04-22 | |
Introduced by DocumentWrite First Seen 2023-03-11 Last Seen 2026-04-22 Times Seen 7869 Size 4 B (4 bytes) MD5 07811dc6c422334ce36a09ff5cd6fe71 SHA1 7e79a3af2634de6635e59c9404d251b3955d39f9 Loading... | |||||
HTTP Transactions (209)
| URL | IP | Response | Size |
|---|



