Report Overview
Visitedpublic
2026-03-26 00:54:47
Tags
Submit Tags
URL
gruppoboero.it/
Finishing URL
www.gruppoboero.it/
IP / ASN

212.35.199.225
Title
Prodotti vernicianti per edilizia e yachting - Gruppo Boero
Detections
urlquery
0
Network Intrusion Detection
0
Threat Detection Systems
0
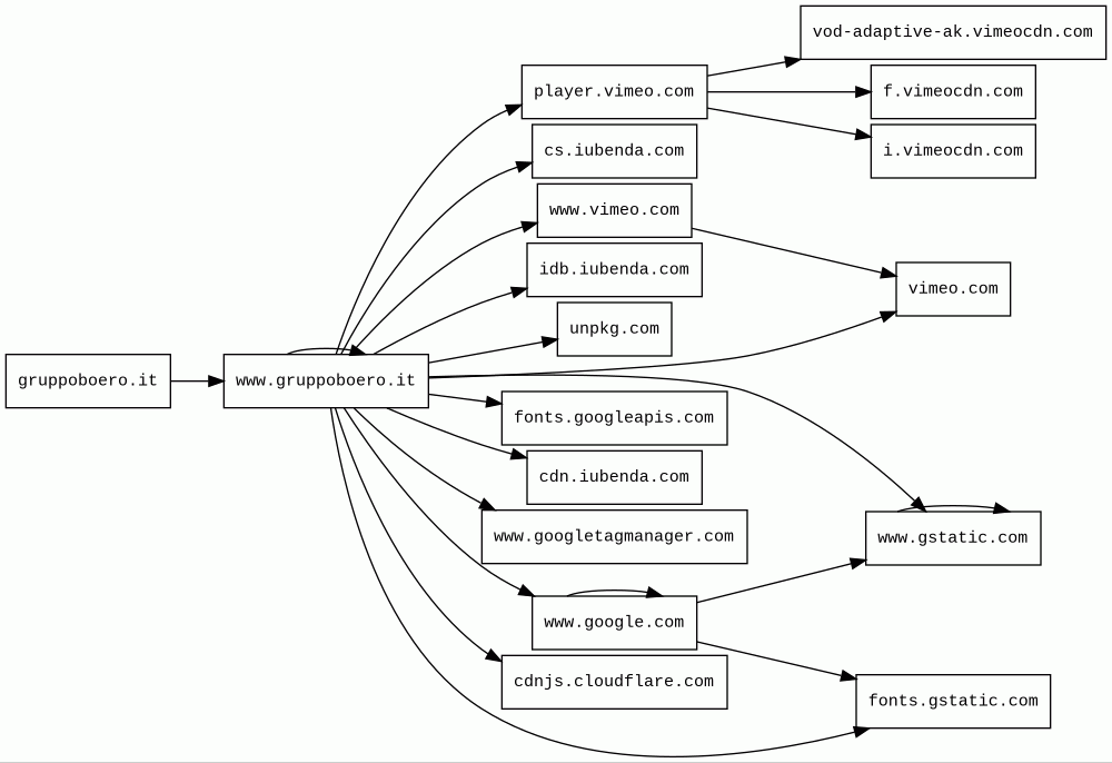
Host Summary
| Host | Rank | Registered | First Seen | Last Seen | Sent | Received | IP | Fingerprints |
|---|---|---|---|---|---|---|---|---|
fonts.googleapis.com | 313 | 2005-01-25 | 2012-05-23 | 2026-03-22 | 1.2 kB | 35 kB | ![]() 142.251.38.106 | |
cs.iubenda.com | 150451 | 2010-07-06 | 2023-06-30 | 2026-03-23 | 442 B | 2.2 kB | ![]() 194.242.11.186 | |
www.gstatic.com | 146047 | 2008-02-11 | 2012-05-29 | 2026-03-22 | 2.4 kB | 2.7 MB | ![]() 142.250.74.3 | |
vod-adaptive-ak.vimeocdn.com | 36736 | 2010-04-21 | 2024-05-07 | 2026-03-25 | 21 kB | 15 MB | ![]() 23.33.119.131 | |
f.vimeocdn.com | 25524 | 2010-04-21 | 2014-04-09 | 2026-03-25 | 2.7 kB | 2.7 MB | ![]() 151.101.128.217 | |
i.vimeocdn.com | 24258 | 2010-04-21 | 2014-03-27 | 2026-03-23 | 3.1 kB | 113 kB | ![]() 151.101.128.217 | |
cdn.iubenda.com | 98443 | 2010-07-06 | 2012-10-02 | 2026-03-25 | 874 B | 442 kB | ![]() 194.242.11.186 | |
www.vimeo.com | 369685 | 2004-12-15 | 2012-05-22 | 2026-03-19 | 475 B | 2.4 kB | ![]() 162.159.138.60 | |
gruppoboero.it | unknown | 2000-02-09 | 2012-10-11 | 2025-07-18 | 483 B | 92 kB | ![]() 212.35.199.225 | |
www.gruppoboero.it | unknown | 2000-02-09 | 2012-10-11 | 2026-03-26 | 25 kB | 4.7 MB | ![]() 212.35.199.225 | ![]() ![]() ![]() ![]() |
www.googletagmanager.com | 283 | 2011-11-11 | 2012-10-04 | 2026-03-22 | 892 B | 823 kB | ![]() 142.251.142.232 | |
idb.iubenda.com | 154008 | 2010-07-06 | 2024-06-21 | 2026-03-25 | 515 B | 805 B | ![]() 194.242.11.186 | |
vimeo.com | 78 | 2004-12-15 | 2012-05-20 | 2026-03-25 | 471 B | 9.5 kB | ![]() 162.159.138.60 | |
cdnjs.cloudflare.com | 1222 | 2009-02-17 | 2012-05-23 | 2026-03-22 | 2.9 kB | 336 kB | ![]() 104.17.25.14 | |
www.google.com | 22 | 1997-09-15 | 2015-05-10 | 2026-03-22 | 4.8 kB | 146 kB | ![]() 142.251.157.119 | |
unpkg.com | 1093 | 2016-01-06 | 2016-01-07 | 2026-03-22 | 3.6 kB | 1.2 MB | ![]() 104.18.1.22 | ![]() |
player.vimeo.com | 132 | 2004-12-15 | 2013-09-26 | 2026-03-23 | 1.8 kB | 73 kB | ![]() 162.159.138.60 | |
fonts.gstatic.com | unknown | 2008-02-11 | 2014-04-02 | 2026-03-22 | 3.8 kB | 240 kB | ![]() 142.250.178.35 |
Bunny (CDN)
Varnish (Caching)
Varnish is a reverse caching proxy.Cloudflare Bot Management (Security)
Cloudflare bot management solution identifies and mitigates automated traffic to protect websites from bad bots.Cloudflare (CDN)
Cloudflare is a web-infrastructure and website-security company, providing content-delivery-network services, DDoS mitigation, Internet security, and distributed domain-name-server services.PHP:7.4.33 (Programming languages)
PHP is a general-purpose scripting language used for web development.Nginx (Web servers, Reverse proxies)
Nginx is a web server that can also be used as a reverse proxy, load balancer, mail proxy and HTTP cache.Plesk (Hosting panels)
Plesk is a web hosting and server data centre automation software with a control panel developed for Linux and Windows-based retail hosting service providers.Yoast SEO:27.2 (SEO, WordPress plugins)
Yoast SEO is a search engine optimisation plugin for WordPress and other platforms.AOS:2.3.1 (JavaScript libraries)
JavaScript library to animate elements on your page as you scroll.Bootstrap:4.5.3 (UI frameworks)
Bootstrap is a free and open-source CSS framework directed at responsive, mobile-first front-end web development. It contains CSS and JavaScript-based design templates for typography, forms, buttons, navigation, and other interface components.LottieFiles (Miscellaneous)
LottieFiles is an open-source animation file format that's tiny, high quality, interactive, and can be manipulated at runtime.WordPress:6.9.4 (CMS, Blogs)
WordPress is a free and open-source content management system written in PHP and paired with a MySQL or MariaDB database. Features include a plugin architecture and a template system.jQuery Migrate:3.4.1 (JavaScript libraries)
Query Migrate is a javascript library that allows you to preserve the compatibility of your jQuery code developed for versions of jQuery older than 1.9.jQuery:1.2.0 (JavaScript libraries)
jQuery is a JavaScript library which is a free, open-source software designed to simplify HTML DOM tree traversal and manipulation, as well as event handling, CSS animation, and Ajax.cdnjs (CDN)
cdnjs is a free distributed JS library delivery service.Google Tag Manager for WordPress:1.22.3 (WordPress plugins)
Google Tag Manager for WordPress plugin places the GTM container code snippets onto your wordpress website so that you do not need to add this manually.Unpkg (CDN)
Unpkg is a content delivery network for everything on npm.WPML:4.9.2 (WordPress plugins, Translation)
WPML plugin makes it possible to build and run fully multilingual WordPress sites.MySQL (Databases)
MySQL is an open-source relational database management system.reCAPTCHA (Security)
reCAPTCHA is a free service from Google that helps protect websites from spam and abuse.WordPress Block Editor (Page builders)
Sites using the WordPress Block Editor, also known as Gutenberg.Google Tag Manager (Tag managers)
Google Tag Manager is a tag management system (TMS) that allows you to quickly and easily update measurement codes and related code fragments collectively known as tags on your website or mobile app.Contact Form 7:6.1.5 (WordPress plugins, Form builders)
Contact Form 7 is an WordPress plugin which can manage multiple contact forms. The form supports Ajax-powered submitting, CAPTCHA, Akismet spam filtering.Amazon S3 (CDN)
Amazon S3 or Amazon Simple Storage Service is a service offered by Amazon Web Services (AWS) that provides object storage through a web service interface.Amazon Web Services (PaaS)
Amazon Web Services (AWS) is a comprehensive cloud services platform offering compute power, database storage, content delivery and other functionality.Varnish:6.0 (Caching)
Varnish is a reverse caching proxy.Fly.io (PaaS)
Fly is a platform for running full stack apps and databases.Related reports
Threat Detection Systems
No alerts detected
JavaScript (79)
No JavaScripts
HTTP Transactions (133)
| URL | IP | Response | Size |
|---|







