Report Overview
Visitedpublic
2026-03-06 13:59:51
Tags
Submit Tags
URL
mintfinancehub.com
Finishing URL
mintfinancehub.com/
IP / ASN

66.45.23.50
Title
Mint Finance - Home
Detections
urlquery
0
Network Intrusion Detection
0
Threat Detection Systems
0
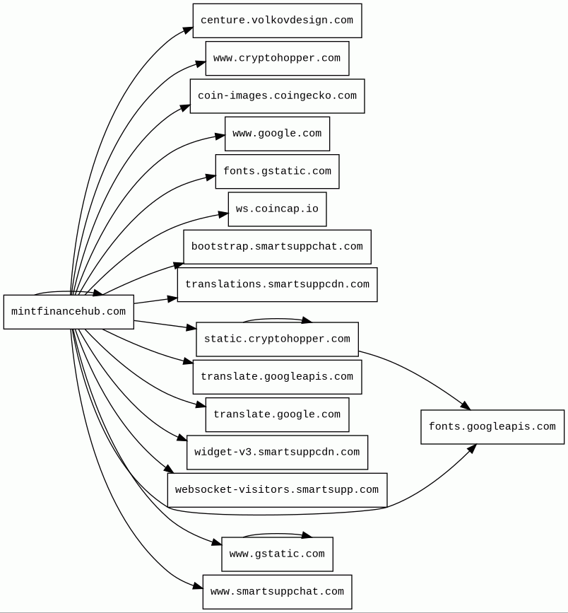
Host Summary
| Host | Rank | Registered | First Seen | Last Seen | Sent | Received | IP | Fingerprints |
|---|---|---|---|---|---|---|---|---|
fonts.gstatic.com | unknown | 2008-02-11 | 2014-04-02 | 2026-03-01 | 3.8 kB | 139 kB | ![]() 142.251.142.227 | |
www.gstatic.com | 146047 | 2008-02-11 | 2012-05-29 | 2026-03-01 | 3.2 kB | 70 kB | ![]() 142.251.143.131 | |
translations.smartsuppcdn.com | 560346 | 2018-11-20 | 2022-11-04 | 2026-03-05 | 496 B | 7.7 kB | ![]() 185.76.9.12 | ![]() |
static.cryptohopper.com | unknown | 2017-07-09 | 2021-05-14 | 2026-03-04 | 4.8 kB | 423 kB | ![]() 104.20.24.68 | |
translate.google.com | 609 | 1997-09-15 | 2012-05-30 | 2026-03-02 | 948 B | 83 kB | ![]() 142.251.143.142 | |
widget-v3.smartsuppcdn.com | 532262 | 2018-11-20 | 2022-10-03 | 2026-03-05 | 1.4 kB | 324 kB | ![]() 185.76.9.11 | ![]() |
www.smartsuppchat.com | 491650 | 2014-02-02 | 2017-01-30 | 2026-03-04 | 423 B | 19 kB | ![]() 185.76.9.27 | ![]() |
centure.volkovdesign.com | unknown | 2022-07-10 | 2026-01-27 | 2026-01-27 | 548 B | 33 kB | ![]() 162.55.96.216 | |
coin-images.coingecko.com | 550283 | 2014-03-26 | 2024-05-30 | 2026-02-27 | 12 kB | 82 kB | ![]() 172.67.142.173 | |
translate.googleapis.com | 6317 | 2005-01-25 | 2012-05-31 | 2026-03-02 | 3.1 kB | 420 kB | ![]() 172.217.20.170 | |
www.google.com | 22 | 1997-09-15 | 2015-05-10 | 2026-03-01 | 446 B | 739 B | ![]() 142.251.156.119 | |
bootstrap.smartsuppchat.com | 425291 | 2014-02-02 | 2018-01-29 | 2026-03-04 | 529 B | 1.6 kB | ![]() 3.67.122.104 | |
websocket-visitors.smartsupp.com | 411464 | 2012-08-25 | 2021-07-12 | 2026-03-05 | 607 B | 224 B | ![]() 3.73.3.90 | |
fonts.googleapis.com | 313 | 2005-01-25 | 2012-05-23 | 2026-03-01 | 1.4 kB | 27 kB | ![]() 142.250.74.10 | |
www.cryptohopper.com | 1263380 | 2017-07-09 | 2017-12-20 | 2026-03-04 | 1.3 kB | 70 kB | ![]() 104.20.24.68 | |
mintfinancehub.com | unknown | unknown | 2026-03-06 | 2026-03-06 | 76 kB | 5.7 MB | ![]() 66.45.23.50 | ![]() ![]() |
ws.coincap.io | 3054346 | 2014-06-17 | 2018-10-16 | 2026-03-04 | 843 B | 242 B | ![]() 104.20.46.184 |
CDN77 (CDN)
CDN77 is a content delivery network (CDN).Amazon CloudFront (CDN)
Amazon CloudFront is a fast content delivery network (CDN) service that securely delivers data, videos, applications, and APIs to customers globally with low latency, high transfer speeds.Amazon Web Services (PaaS)
Amazon Web Services (AWS) is a comprehensive cloud services platform offering compute power, database storage, content delivery and other functionality.Cloudflare (CDN)
Cloudflare is a web-infrastructure and website-security company, providing content-delivery-network services, DDoS mitigation, Internet security, and distributed domain-name-server services.Nginx (Web servers, Reverse proxies)
Nginx is a web server that can also be used as a reverse proxy, load balancer, mail proxy and HTTP cache.Amazon S3 (CDN)
Amazon S3 or Amazon Simple Storage Service is a service offered by Amazon Web Services (AWS) that provides object storage through a web service interface.Magnific Popup (JavaScript libraries)
Magnific Popup is a responsive lightbox & dialog script with focus on performance and providing best experience for user with any device.D3 (JavaScript graphics)
D3.js is a JavaScript library for producing dynamic, interactive data visualisations in web browsers.Slick (JavaScript libraries)
jQuery:3.6.0 (JavaScript libraries)
jQuery is a JavaScript library which is a free, open-source software designed to simplify HTML DOM tree traversal and manipulation, as well as event handling, CSS animation, and Ajax.Bootstrap (UI frameworks)
Bootstrap is a free and open-source CSS framework directed at responsive, mobile-first front-end web development. It contains CSS and JavaScript-based design templates for typography, forms, buttons, navigation, and other interface components.Three.js (JavaScript graphics)
Three.js is a cross-browser JavaScript library and application programming interface used to create and display animated 3D computer graphics in a web browser using WebGL.Related reports
Threat Detection Systems
No alerts detected
JavaScript (30)
| HASH | FROM | Size | First Seen | Last Seen | |
|---|---|---|---|---|---|
| 23723b094bdc424199dd24b0420feb00 | DocumentWrite | 3.0 kB | 2026-02-17 | 2026-03-16 | |
Introduced by DocumentWrite First Seen 2026-02-17 Last Seen 2026-03-16 Times Seen 1198 Size 3.0 kB (3011 bytes) MD5 23723b094bdc424199dd24b0420feb00 SHA1 2e9fd96b082f9fee856afacb67c08d992304b5c6 Loading... | |||||
| 9af88871328eade0863692c73ac2683d | DocumentWrite | 470 B | 2026-02-18 | 2026-03-16 | |
Introduced by DocumentWrite First Seen 2026-02-18 Last Seen 2026-03-16 Times Seen 316 Size 470 B (470 bytes) MD5 9af88871328eade0863692c73ac2683d SHA1 20e7bd6f035ad0812de0fb171176f106eea250fe Loading... | |||||
| ad5701dbb30261e2e81df7a8a1934e8c | DocumentWrite | 470 B | 2026-02-18 | 2026-03-16 | |
Introduced by DocumentWrite First Seen 2026-02-18 Last Seen 2026-03-16 Times Seen 395 Size 470 B (470 bytes) MD5 ad5701dbb30261e2e81df7a8a1934e8c SHA1 69ea43727e55fb2b8b528af6b005036834259bd2 Loading... | |||||
HTTP Transactions (134)
| URL | IP | Response | Size |
|---|





