Report Overview
Visitedpublic
2023-10-31 03:28:20
Tags
Submit Tags
URL
hqporn.world/ja/clip/mom-made-me-impregnate-my-sister-adriana-maya-lady-fyre/476747.html
Finishing URL
hqporn.world/ja/clip/mom-made-me-impregnate-my-sister-adriana-maya-lady-fyre/476747.html
IP / ASN

172.67.173.134
Title
HQ のビデオ -Mom Made Me Impregnate My Sister -Adriana Maya & Lady Fyre-尻, 大きなお尻
Detections
urlquery
0
Network Intrusion Detection
0
Threat Detection Systems
0
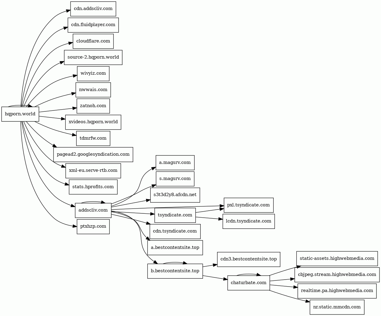
Host Summary
| Host | Rank | Registered | First Seen | Last Seen | Sent | Received | IP | Fingerprints |
|---|---|---|---|---|---|---|---|---|
hqporn.world | unknown | 2022-09-05 | 2022-09-05 12:15:25 | 2023-07-03 12:53:41 | 31 kB | 390 kB | ![]() 104.21.30.186 | |
xvideos.hqporn.world | unknown | 2022-09-05 | 2023-07-03 12:53:59 | 2023-07-03 12:53:59 | 24 kB | 545 kB | ![]() 104.21.30.186 | |
cdn.addscliv.com | unknown | 2023-06-22 | 2023-06-22 23:42:21 | 2023-08-21 02:04:12 | 410 B | 23 kB | ![]() 45.133.44.9 | |
addscliv.com | unknown | 2023-06-22 | 2023-06-29 18:47:32 | 2023-08-22 09:16:03 | 40 kB | 34 kB | ![]() 185.106.140.6 | |
chaturbate.com | 6807 | 2011-02-26 | 2012-05-23 01:11:36 | 2023-10-30 16:01:07 | 15 kB | 590 kB | ![]() 104.18.101.40 | |
nwwais.com | unknown | 2023-07-28 | 2023-07-28 10:32:22 | 2023-10-30 11:59:08 | 430 B | 2.3 kB | ![]() 172.67.194.212 | |
ocsp.pki.goog | 175 | 2016-06-13 | 2018-07-01 08:43:07 | 2023-10-30 05:09:55 | 666 B | 1.4 kB | ![]() 142.250.74.131 | |
ptxhzp.com 1 alert(s) on this Host | unknown | 2023-09-20 | 2023-09-20 17:11:13 | 2023-10-30 10:00:18 | 483 B | 224 B | ![]() 185.162.85.20 | |
b.bestcontentsite.top | 479092 | 2016-04-25 | 2019-10-31 07:49:43 | 2023-10-22 05:54:08 | 3.4 kB | 162 kB | ![]() 104.21.92.219 | |
cbjpeg.stream.highwebmedia.com | 23619 | 2004-12-03 | 2017-04-27 10:00:06 | 2023-10-30 13:36:05 | 2.8 kB | 94 kB | ![]() 131.153.81.168 | |
realtime.pa.highwebmedia.com | 24791 | 2004-12-03 | 2021-01-21 23:18:59 | 2023-10-30 16:01:13 | 16 kB | 8.5 kB | ![]() 143.204.55.44 | |
ocsp.sectigo.com | 487 | 2018-08-16 | 2019-11-29 12:50:24 | 2023-10-30 12:31:03 | 990 B | 2.9 kB | ![]() 172.64.149.23 | |
xml-eu.serve-rtb.com | unknown | 2022-02-15 | 2022-12-14 08:11:43 | 2023-07-14 16:11:13 | 463 B | 748 B | ![]() 172.64.133.15 | |
stats.hprofits.com | 127687 | 2017-01-17 | 2017-05-27 12:41:19 | 2023-10-30 17:36:31 | 410 B | 872 B | ![]() 45.133.44.9 | |
tdmrfw.com 2 alert(s) on this Host | unknown | 2023-09-20 | 2023-09-20 13:44:12 | 2023-10-30 11:59:07 | 1.1 kB | 1.1 kB | ![]() 185.162.85.3 | |
i.wmgtr.com | 13696 | 2020-09-11 | 2020-09-11 13:28:07 | 2023-10-30 11:59:08 | 414 B | 78 kB | ![]() 45.133.44.32 | |
pagead2.googlesyndication.com | 101 | 2003-01-21 | 2021-02-20 16:52:05 | 2023-10-30 13:23:44 | 427 B | 684 B | ![]() 142.250.74.66 | |
s.magsrv.com | unknown | 2023-08-01 | 2023-08-04 14:48:00 | 2023-10-30 08:53:19 | 14 kB | 34 kB | ![]() 95.211.229.248 | |
lcdn.tsyndicate.com | 12634 | 2017-03-08 | 2020-03-31 16:26:34 | 2023-10-30 12:57:09 | 1.6 kB | 42 kB | ![]() 8.247.219.249 | |
tsyndicate.com | 13042 | 2017-03-08 | 2017-03-16 10:04:54 | 2023-10-30 13:41:07 | 642 B | 23 kB | ![]() 162.55.130.248 | |
wivyiz.com 1 alert(s) on this Host | unknown | 2023-09-21 | 2023-09-21 11:00:09 | 2023-10-30 11:59:04 | 500 B | 245 B | ![]() 185.162.85.3 | |
cdn.fluidplayer.com | 33284 | 2016-09-22 | 2017-08-29 01:05:16 | 2023-10-30 17:38:07 | 873 B | 73 kB | ![]() 185.76.9.21 | |
static-assets.highwebmedia.com | 16059 | 2004-12-03 | 2021-01-19 22:46:26 | 2023-10-30 16:01:09 | 19 kB | 4.7 MB | ![]() 104.16.93.42 | |
cloudflare.com | 342 | 2009-02-17 | 2012-05-22 15:19:15 | 2023-10-30 17:21:13 | 429 B | 592 B | ![]() 104.16.132.229 | |
nr.static.mmcdn.com | unknown | 2014-03-18 | 2023-10-17 18:20:21 | 2023-10-30 16:01:11 | 418 B | 89 kB | ![]() 104.18.202.4 | |
source-2.hqporn.world | unknown | 2022-09-05 | 2022-09-06 14:38:59 | 2023-10-16 18:12:32 | 834 B | 1.6 MB | ![]() 188.95.49.98 | |
cdn.tsyndicate.com | 16265 | 2017-03-08 | 2017-07-04 08:00:09 | 2023-10-30 11:02:48 | 404 B | 3.4 kB | ![]() 8.247.219.121 | |
a.bestcontentsite.top | 475509 | 2016-04-25 | 2018-08-18 07:20:22 | 2023-10-22 06:48:31 | 1.7 kB | 24 kB | ![]() 104.21.92.219 | |
pxl.tsyndicate.com | 14763 | 2017-03-08 | 2017-07-05 15:51:06 | 2023-10-30 13:45:43 | 2.6 kB | 346 B | ![]() 136.243.75.209 | |
zatnoh.com | unknown | 2022-10-04 | 2022-10-04 16:17:24 | 2023-10-29 18:46:48 | 460 B | 81 kB | ![]() 172.67.172.236 | |
a.magsrv.com | unknown | 2023-08-01 | 2023-08-04 18:18:00 | 2023-10-30 08:53:18 | 2.1 kB | 212 kB | ![]() 185.76.9.19 | |
s3t3d2y8.afcdn.net | unknown | 2022-06-27 | 2022-08-09 00:22:56 | 2023-10-30 08:53:19 | 4.4 kB | 110 kB | ![]() 185.76.9.15 | |
cdn3.bestcontentsite.top | 873355 | 2016-04-25 | 2019-10-30 15:39:27 | 2023-09-23 08:10:02 | 1.4 kB | 287 kB | ![]() 104.21.92.219 |
Related reports
Threat Detection Systems
Public InfoSec YARA rules
No alerts detected
OpenPhish
No alerts detected
PhishTank
No alerts detected
mnemonic secure dns
No alerts detected
Quad9 DNS
| Scan Date | Severity | Indicator | Alert |
|---|---|---|---|
| 2023-10-30 | medium | tdmrfw.com | Sinkholed |
| 2023-10-31 | medium | ptxhzp.com | Sinkholed |
| 2023-10-30 | medium | tdmrfw.com | Sinkholed |
| 2023-10-31 | medium | wivyiz.com | Sinkholed |
ThreatFox
No alerts detected
JavaScript (75)
| HASH | FROM | Size | First Seen | Last Seen | |
|---|---|---|---|---|---|
| 6f2b316727b15eca5f4387c375390416 | DocumentWrite | 350 B | 2023-07-03 | 2024-08-21 | |
Introduced by DocumentWrite First Seen 2023-07-03 Last Seen 2024-08-21 Times Seen 16 Size 350 B (350 bytes) MD5 6f2b316727b15eca5f4387c375390416 SHA1 e77669cee7c17c79d18593d042462c3e060a4c39 Loading... | |||||
| de7b00421bab0cb0d2e77cd088e8559a | DocumentWrite | 832 B | 2023-07-03 | 2024-08-20 | |
Introduced by DocumentWrite First Seen 2023-07-03 Last Seen 2024-08-20 Times Seen 1 Size 832 B (832 bytes) MD5 de7b00421bab0cb0d2e77cd088e8559a SHA1 0b546f1cb8a7a1738d54e5bddbb0fc4a64b44e47 Loading... | |||||
| 396f144936288a3e1eb688d44d61c188 | DocumentWrite | 140 B | 2023-03-12 | 2025-06-17 | |
Introduced by DocumentWrite First Seen 2023-03-12 Last Seen 2025-06-17 Times Seen 29 Size 140 B (140 bytes) MD5 396f144936288a3e1eb688d44d61c188 SHA1 1a1335c4e3f27341e0efb604fa84387b2201a4a3 Loading... | |||||
| 80fbe8c4a63f3f6530db96032a69d483 | DocumentWrite | 206 B | 2023-07-03 | 2024-08-21 | |
Introduced by DocumentWrite First Seen 2023-07-03 Last Seen 2024-08-21 Times Seen 17 Size 206 B (206 bytes) MD5 80fbe8c4a63f3f6530db96032a69d483 SHA1 e62a25e931b10258664dcbfd124c3f8fbf5071b1 Loading... | |||||
| 3bd9ec2673d606cfe4a7b75909a9360a | DocumentWrite | 350 B | 2023-07-03 | 2024-08-20 | |
Introduced by DocumentWrite First Seen 2023-07-03 Last Seen 2024-08-20 Times Seen 1 Size 350 B (350 bytes) MD5 3bd9ec2673d606cfe4a7b75909a9360a SHA1 bae74742a15261f2a6e19ca06043122f15d62f9b Loading... | |||||
| e9890bb6344bcd22b99c0f2afebb548b | DocumentWrite | 350 B | 2023-07-03 | 2024-08-21 | |
Introduced by DocumentWrite First Seen 2023-07-03 Last Seen 2024-08-21 Times Seen 17 Size 350 B (350 bytes) MD5 e9890bb6344bcd22b99c0f2afebb548b SHA1 26c200ae48504654f0aeec6ac19e2296dd8adcb1 Loading... | |||||
| 3d47c0aabc791c1694889ea8ea0cc649 | DocumentWrite | 350 B | 2023-07-03 | 2025-12-06 | |
Introduced by DocumentWrite First Seen 2023-07-03 Last Seen 2025-12-06 Times Seen 20 Size 350 B (350 bytes) MD5 3d47c0aabc791c1694889ea8ea0cc649 SHA1 81c0d9d35cfb449527a27c930cd5b2d434caddbc Loading... | |||||
HTTP Transactions (256)
| URL | IP | Response | Size |
|---|




