Report Overview
Visitedpublic
2025-07-03 08:04:00
Tags
Submit Tags
URL
801pareisu.blogspot.com/
Finishing URL
801pareisu.blogspot.com/
IP / ASN

142.250.178.33
Title
Yaoi Paradise Voice
Detections
urlquery
0
Network Intrusion Detection
0
Threat Detection Systems
0
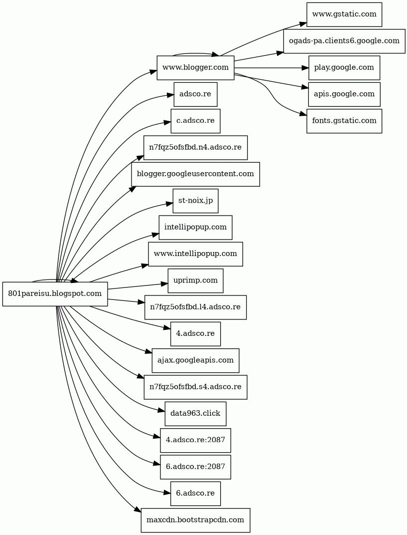
Host Summary
| Host | Rank | Registered | First Seen | Last Seen | Sent | Received | IP | Fingerprints |
|---|---|---|---|---|---|---|---|---|
801pareisu.blogspot.com | unknown | 2000-07-31 | 2025-07-03 | 2025-07-03 | 1.4 kB | 130 kB | ![]() 142.250.74.161 | |
data963.click | unknown | 2025-05-01 | 2025-06-13 | 2025-06-27 | 2.8 kB | 14 kB | ![]() 134.122.81.220 | |
adsco.re | 8541 | 2017-02-14 | 2017-04-03 | 2025-06-27 | 466 B | 1.8 kB | ![]() 162.252.214.5 | |
st-noix.jp | unknown | 2007-06-21 | 2025-07-03 | 2025-07-03 | 491 B | 212 kB | ![]() 219.94.129.211 | |
www.intellipopup.com | 164854 | 2020-04-18 | 2020-04-19 | 2025-06-24 | 469 B | 38 kB | ![]() 95.173.205.14 | |
blogger.googleusercontent.com | 16485 | 2008-11-17 | 2012-05-25 | 2025-06-26 | 13 kB | 4.0 MB | ![]() 142.250.74.33 | |
fonts.gstatic.com | unknown | 2008-02-11 | 2014-04-02 | 2025-07-02 | 1.6 kB | 196 kB | ![]() 142.250.74.35 | |
ogads-pa.clients6.google.com | unknown | 1997-09-15 | 2025-03-25 | 2025-07-02 | 1.3 kB | 1.3 kB | ![]() 142.250.74.170 | |
c.adsco.re | 16577 | 2017-02-14 | 2017-11-29 | 2025-06-26 | 520 B | 80 kB | ![]() 104.17.167.186 | |
intellipopup.com | 93262 | 2020-04-18 | 2020-04-19 | 2025-06-25 | 1.7 kB | 258 B | ![]() 216.21.13.26 | |
n7fqz5ofsfbd.s4.adsco.re | unknown | 2017-02-14 | 2025-07-03 | 2025-07-03 | 478 B | 463 B | ![]() 185.200.116.60 | |
www.blogger.com | 8975 | 1999-06-22 | 2012-05-22 | 2025-06-26 | 10 kB | 1.1 MB | ![]() 172.217.21.169 | |
n7fqz5ofsfbd.l4.adsco.re | unknown | 2017-02-14 | 2025-07-03 | 2025-07-03 | 478 B | 463 B | ![]() 185.200.118.62 | |
ajax.googleapis.com | 12905 | 2005-01-25 | 2012-05-22 | 2025-07-02 | 453 B | 97 kB | ![]() 216.58.211.10 | |
apis.google.com | 105 | 1997-09-15 | 2013-05-06 | 2025-07-02 | 561 B | 119 kB | ![]() 142.250.74.110 | |
4.adsco.re | 19179 | 2017-02-14 | 2021-01-04 | 2025-06-27 | 893 B | 0 B | ![]() 0.0.0.0 | |
uprimp.com | 216873 | 2019-02-02 | 2019-02-11 | 2025-06-24 | 933 B | 1.3 kB | ![]() 134.122.81.220 | |
6.adsco.re | 17812 | 2017-02-14 | 2018-01-15 | 2025-06-26 | 893 B | 1.0 kB | ![]() 104.17.167.186 | |
play.google.com | 34 | 1997-09-15 | 2013-05-30 | 2025-07-02 | 1.1 kB | 3.1 kB | ![]() 142.250.74.142 | |
maxcdn.bootstrapcdn.com | 724 | 2012-05-25 | 2014-06-18 | 2025-07-02 | 568 B | 65 kB | ![]() 104.18.11.207 | |
n7fqz5ofsfbd.n4.adsco.re | unknown | 2017-02-14 | 2025-07-03 | 2025-07-03 | 478 B | 463 B | ![]() 38.132.109.126 | |
www.gstatic.com | unknown | 2008-02-11 | 2012-05-29 | 2025-07-02 | 2.3 kB | 319 kB | ![]() 142.250.74.99 |
Related reports
Threat Detection Systems
Public InfoSec YARA rules
No alerts detected
OpenPhish
No alerts detected
PhishTank
No alerts detected
Quad9 DNS
No alerts detected
ThreatFox
No alerts detected
JavaScript (56)
| HASH | FROM | Size | First Seen | Last Seen | |
|---|---|---|---|---|---|
| 3d7a17c665223675142bd583fcdd1e6b | DocumentWrite | 247 B | 2025-07-03 | 2025-07-03 | |
Introduced by DocumentWrite First Seen 2025-07-03 Last Seen 2025-07-03 Times Seen 1 Size 247 B (247 bytes) MD5 3d7a17c665223675142bd583fcdd1e6b SHA1 aecb4146370be5d60a314b45dbda4b0abf614f6c Loading... | |||||
| 7c7392fe750dab9d4b4a40dff6972129 | DocumentWrite | 245 B | 2025-07-03 | 2025-07-03 | |
Introduced by DocumentWrite First Seen 2025-07-03 Last Seen 2025-07-03 Times Seen 1 Size 245 B (245 bytes) MD5 7c7392fe750dab9d4b4a40dff6972129 SHA1 a6ca3afc4a32881f9956925fd3124f508cb529c5 Loading... | |||||
HTTP Transactions (68)
| URL | IP | Response | Size |
|---|





