Report Overview
Visitedpublic
2023-12-05 09:15:10
Tags
Submit Tags
URL
urldefense.com/v3/__https:/nutritionconferences.org/index.php__;!!Eu8ikxSnpXkBCg!azbASNW2d0BW0t67oGIy6h0EEBIL2UO778ZzsiVCPhGQRACpLNNQCu4zdyz75myfYCKOEJUwZ5yyVYF20Yr8$
Finishing URL
nutritionconferences.org/index.php
IP / ASN

52.6.56.188
Title
Nutrition Conferences | Nutrition Conferences 2024 | International Nutrition Conferences 2024 | Food and Nutrition Conferences | Nutrition 2024 "keywords" content="Nutrition Conferences, Nutrition Conferences 2024, Nutrition Congress, Nutrition 2024, International Nutrition Conferences, Euro Nutrition Conference, Food and Nutrition Conferences, Nutrition Meetings, USA Nutrition Conferences, Rome Nutrition Conferences, Italy Nutrition Conferences
Detections
urlquery
0
Network Intrusion Detection
0
Threat Detection Systems
0
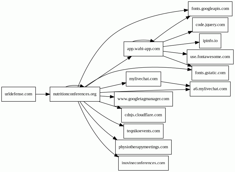
Host Summary
| Host | Rank | Registered | First Seen | Last Seen | Sent | Received | IP | Fingerprints |
|---|---|---|---|---|---|---|---|---|
urldefense.com | 61470 | 2017-09-08 | 2015-04-27 18:20:15 | 2023-12-04 15:10:28 | 632 B | 367 B | ![]() 52.204.90.22 | |
www.googletagmanager.com | 75 | 2011-11-11 | 2013-05-22 04:07:37 | 2023-12-05 06:24:59 | 2.3 kB | 385 kB | ![]() 142.250.74.168 | |
physiotherapymeetings.com | unknown | unknown | No data | No data | 2.9 kB | 60 kB | ![]() 208.109.20.201 | |
app.wabi-app.com | unknown | 2018-03-29 | 2018-06-29 10:08:22 | 2023-11-15 01:56:37 | 3.7 kB | 197 kB | ![]() 188.166.31.111 | |
fonts.googleapis.com | 8877 | 2005-01-25 | 2013-06-10 22:14:26 | 2023-12-05 07:37:50 | 1.5 kB | 11 kB | ![]() 142.250.74.106 | |
a6.mylivechat.com | 495581 | 2007-08-20 | 2019-09-03 15:58:22 | 2023-11-15 01:56:38 | 3.6 kB | 78 kB | ![]() 52.117.22.24 | |
ipinfo.io | 8136 | 2013-04-23 | 2013-12-16 08:25:53 | 2023-12-05 06:53:03 | 465 B | 531 B | ![]() 34.117.59.81 | |
nutritionconferences.org | unknown | unknown | No data | No data | 13 kB | 487 kB | ![]() 198.12.222.72 | |
cdnjs.cloudflare.com | 235 | 2009-02-17 | 2015-04-17 22:46:33 | 2023-12-05 05:09:58 | 3.1 kB | 179 kB | ![]() 104.17.24.14 | |
ocsp.starfieldtech.com | 6616 | 2003-03-06 | 2012-06-22 20:08:50 | 2023-12-04 05:09:26 | 2.1 kB | 16 kB | ![]() 192.124.249.24 | |
mylivechat.com | 45064 | 2007-08-20 | 2012-07-06 23:10:12 | 2023-12-03 06:17:24 | 880 B | 1.1 kB | ![]() 52.117.22.28 | |
use.fontawesome.com | 942 | 2012-10-18 | 2017-01-30 05:43:25 | 2023-12-05 05:14:35 | 450 B | 36 kB | ![]() 172.64.141.13 | |
teqnikoevents.com | 198429 | 2018-03-08 | 2019-02-26 12:35:13 | 2023-10-16 06:38:11 | 12 kB | 613 kB | ![]() 192.124.249.165 | |
inovineconferences.com | 205955 | 2018-05-08 | 2019-01-24 04:50:21 | 2023-10-05 11:42:33 | 1.4 kB | 183 kB | ![]() 50.62.141.181 | |
fonts.gstatic.com | unknown | 2008-02-11 | 2014-09-09 02:40:21 | 2023-12-05 06:14:20 | 3.3 kB | 164 kB | ![]() 216.58.207.227 | |
code.jquery.com | 634 | 2005-12-10 | 2012-05-21 19:28:02 | 2023-12-05 05:09:20 | 422 B | 31 kB | ![]() 151.101.194.137 |
Related reports
Threat Detection Systems
Public InfoSec YARA rules
No alerts detected
OpenPhish
No alerts detected
PhishTank
No alerts detected
mnemonic secure dns
No alerts detected
Quad9 DNS
No alerts detected
ThreatFox
No alerts detected
JavaScript (34)
No JavaScripts
HTTP Transactions (100)
| URL | IP | Response | Size |
|---|

