Report Overview
Visitedpublic
2025-11-27 04:11:54
Tags
Submit Tags
URL
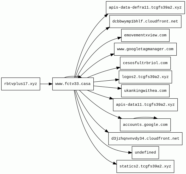
rbtvplus17.xyz/
Finishing URL
www.fctv33.casa/
IP / ASN
104.21.64.201
#13335 CLOUDFLARENET
Title
FCTV33 live sports today

Detections

urlquery
0
Network Intrusion Detection
0
Threat Detection Systems
5

Host Summary

HostRankRegisteredFirst SeenLast Seen
emovementxview.com
unknown2025-08-082025-11-242025-11-24
www.googletagmanager.com
2832011-11-112012-10-042025-11-23
undefined
unknownunknown2020-01-282025-11-24
statics2.tcgfs39a2.xyz
unknown2025-09-292025-10-052025-11-22
accounts.google.com
1031997-09-152012-05-232025-11-23
cesosfultrbriol.com
unknown2025-06-112025-11-232025-11-23
logos2.tcgfs39a2.xyz
unknown2025-09-292025-10-052025-11-22
www.fctv33.casa
unknown2025-10-182025-11-212025-11-21
ukankingwithea.com
326502024-01-012024-09-052025-11-24
apis-data-defra11.tcgfs39a2.xyz
unknown2025-09-292025-10-052025-11-22
apis-data11.tcgfs39a2.xyz
unknown2025-09-292025-10-052025-11-18
d3jzhqnvnvdy34.cloudfront.net
unknown2008-04-252024-01-022025-11-19
rbtvplus17.xyz
unknownunknownNo dataNo data
dcbbwymp1bhlf.cloudfront.net
unknown2008-04-252024-01-032025-11-19

Related reports

Threat Detection Systems
Detection SystemIndicatorVerdictAlert
Hagezi Threat Feedd3jzhqnvnvdy34.cloudfront.netmalicious
Sinkholed
Cloudflare DNSdcbbwymp1bhlf.cloudfront.netmalicious
Sinkholed
DigiCert UltraDNSukankingwithea.commalicious
Sinkholed
DNS4EUukankingwithea.commalicious
Sinkholed
DNS0 Zeroukankingwithea.commalicious
Sinkholed

JavaScript (66)

HTTP Transactions (71)

URLIPResponseSize