Report Overview
Visitedpublic
2026-02-04 19:10:13
Tags
Submit Tags
URL
cozy-zzz.life/ny/en?cep=N4Igdgpg7g+gFgSwC4wQExALhAQwJxoDGArAGbECMAtGhQOx1UAsADDhFTi3TjaxACY6FCHiakmIADQgAbggDOyVBmwAODRFIsARnk4sKA5iyYc8hPI0IUAzHlJ0BlgGw660uYuVIEAWwgFJBw/AAcsEAEWARcqaLimABUKPEwWVIo1ADpbJgoALU95JSQAewAnFQi1FkI1OxxCKgp2XiYXWxYqHRYXamE6ujViOjw8FjVPQhDQnAQAczAq7BcrDXaWNBc6WwgIFkMBHDU0JnZPMFK0CGWQFgurm6QAT1CICIAZHDA0BDB5h7XGCEOBzMBYADadxAAF0ZKFyoEIAAbCCEJAQNAwS7XLCgF5vT7fX7/TzBcrzCAodARVZDFz7OgdNS2ATaQ46NHiFyAm407D3GSQAAeSDxIAJ72wAHlSKQIOUyTgKVTbnS1Ay0DUzOJxhyYnoPELHrcWDBBeAIKKsGAAK7I5EAX0dMhBYJgoVKJQQpXBmFAhFt5URYCQADlHgBJH5WrAsGQ6crfEHR36EQKQmEukCKGCI36I9FYJDlW0QGQARwU4X9IAAwgAFOsRFhZKKmWwUTyJABKAEE6wBpSNhgDiMEjABEIlE1DoKD0CEw0Ph9jo+jhiAI8AJbDhSHp6Go8J4+5OJ9PsMRbEMxhqLWeYIlI4kPgBRCIAZVREFCAAI+1CSAcAAfj/RJymecDEAUP8ACkcFmSAFAgcDygQQgAGs/wACkjJAAHJYNHCAwAQW0FAAQgASlPT9PzfRILxnPBiGIPAXD6U9zz7ejGJgMM+wAWQ/bAKFYOw2NiToXAAKk6SQZDrYSGz7SNRzDZjsA2FwDlsTwACEpyfSMRJgT9EhUiJ6DoaJWQoYhTAEdiXGIdoBE8BsPj7RIADFpR7ISImuBRMLKcIZAbABVAyPkjT8AAk3x7AThNEkBnhwOBSlKLJCFKPxPE/F83y0kAXCiXINEmJTpTDRI33q1KRIiTxlKE1T1M0wSWuwKLPxoBUEGRXh5gQUgqFCJoPJkW0kD8GAFFKIN0wiAJfhweZSk8OaFvW8jCuwRF5WDHBkR2+bgRmOZFgifrBvQkaqDGiapqoGaQF24FfQxUMvx/f9AOAsCIKgxIYPgxDviRNCMOwvDCOI0jyKo2jZsujFykOyJWJcriZBLRpML+eZblnedF1OFc8DXDctx3PcDzwI8T1dQhlyZUgV3IWlmeITwuFkYgRroHQK1tUhjwiMReiZQgb1sYhCGEViYigYgdBqFg/GRE4AC9EzFWbnlsW0dFIJBZDgFhbRcUpJmwcmF3SKnV10Ont13fdD1vKYKLQW1hQAKyEBAIh0vTPGFMBSGDFgwGmQgIkV3pWZAPWFD8UoEDUOhQgQOAT2wQn0yyfbNtyn1PGRPW9cWUI9ZOCIdDqWxlaYMQcFsCqcGccSKBcUhCDQUg+iHiAen0mQAEV0gCzDkQSmcQGzXNICgLBSDOlDHSAA&lptoken=175e70ca2394394558a7
Finishing URL
cozy-zzz.life/ny/en/?cep=N4Igdgpg7g+gFgSwC4wQExALhAQwJxoDGArAGbECMAtGhQOx1UAsADDhFTi3TjaxACY6FCHiakmIADQgAbggDOyVBmwAODRFIsARnk4sKA5iyYc8hPI0IUAzHlJ0BlgGw660uYuVIEAWwgFJBw/AAcsEAEWARcqaLimABUKPEwWVIo1ADpbJgoALU95JSQAewAnFQi1FkI1OxxCKgp2XiYXWxYqHRYXamE6ujViOjw8FjVPQhDQnAQAczAq7BcrDXaWNBc6WwgIFkMBHDU0JnZPMFK0CGWQFgurm6QAT1CICIAZHDA0BDB5h7XGCEOBzMBYADadxAAF0ZKFyoEIAAbCCEJAQNAwS7XLCgF5vT7fX7/TzBcrzCAodARVZDFz7OgdNS2ATaQ46NHiFyAm407D3GSQAAeSDxIAJ72wAHlSKQIOUyTgKVTbnS1Ay0DUzOJxhyYnoPELHrcWDBBeAIKKsGAAK7I5EAX0dMhBYJgoVKJQQpXBmFAhFt5URYCQADlHgBJH5WrAsGQ6crfEHR36EQKQmEukCKGCI36I9FYJDlW0QGQARwU4X9IAAwgAFOsRFhZKKmWwUTyJABKAEE6wBpSNhgDiMEjABEIlE1DoKD0CEw0Ph9jo+jhiAI8AJbDhSHp6Go8J4+5OJ9PsMRbEMxhqLWeYIlI4kPgBRCIAZVREFCAAI+1CSAcAAfj/RJymecDEAUP8ACkcFmSAFAgcDygQQgAGs/wACkjJAAHJYNHCAwAQW0FAAQgASlPT9PzfRILxnPBiGIPAXD6U9zz7ejGJgMM+wAWQ/bAKFYOw2NiToXAAKk6SQZDrYSGz7SNRzDZjsA2FwDlsTwACEpyfSMRJgT9EhUiJ6DoaJWQoYhTAEdiXGIdoBE8BsPj7RIADFpR7ISImuBRMLKcIZAbABVAyPkjT8AAk3x7AThNEkBnhwOBSlKLJCFKPxPE/F83y0kAXCiXINEmJTpTDRI33q1KRIiTxlKE1T1M0wSWuwKLPxoBUEGRXh5gQUgqFCJoPJkW0kD8GAFFKIN0wiAJfhweZSk8OaFvW8jCuwRF5WDHBkR2+bgRmOZFgifrBvQkaqDGiapqoGaQF24FfQxUMvx/f9AOAsCIKgxIYPgxDviRNCMOwvDCOI0jyKo2jZsujFykOyJWJcriZBLRpML+eZblnedF1OFc8DXDctx3PcDzwI8T1dQhlyZUgV3IWlmeITwuFkYgRroHQK1tUhjwiMReiZQgb1sYhCGEViYigYgdBqFg/GRE4AC9EzFWbnlsW0dFIJBZDgFhbRcUpJmwcmF3SKnV10Ont13fdD1vKYKLQW1hQAKyEBAIh0vTPGFMBSGDFgwGmQgIkV3pWZAPWFD8UoEDUOhQgQOAT2wQn0yyfbNtyn1PGRPW9cWUI9ZOCIdDqWxlaYMQcFsCqcGccSKBcUhCDQUg+iHiAen0mQAEV0gCzDkQSmcQGzXNICgLBSDOlDHSAA&lptoken=175e70ca2394394558a7
IP / ASN

13.228.49.154
Title
From "Dead For 60 Seconds" Every Night… To Sleeping Peacefully For 8-Hours Straight With This Strange Butterfly Method
Detections
urlquery
0
Network Intrusion Detection
0
Threat Detection Systems
2
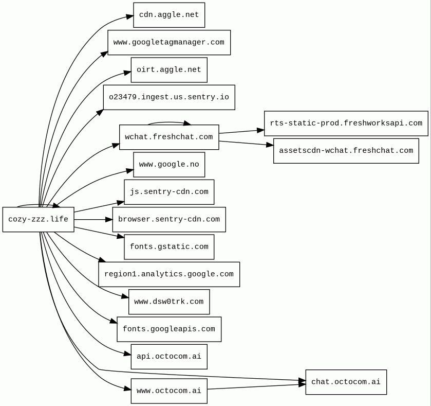
Host Summary
| Host | Rank | Registered | First Seen | Last Seen | Sent | Received | IP | Fingerprints |
|---|---|---|---|---|---|---|---|---|
oirt.aggle.net | 176546 | 2018-02-20 | 2024-04-18 | 2026-01-30 | 7.2 kB | 5.4 kB | ![]() 100.22.212.154 | ![]() ![]() |
o23479.ingest.us.sentry.io | unknown | 2012-04-07 | 2024-12-03 | 2026-02-01 | 643 B | 584 B | ![]() 34.160.81.0 | |
www.octocom.ai | 3128080 | 2023-04-11 | 2023-06-22 | 2026-01-30 | 850 B | 1.8 MB | ![]() 172.67.74.175 | |
cdn.aggle.net | 204865 | 2018-02-20 | 2024-04-23 | 2026-01-30 | 414 B | 58 kB | ![]() 52.84.50.39 | |
js.sentry-cdn.com | 43025 | 2018-05-30 | 2018-07-13 | 2026-02-04 | 471 B | 4.8 kB | ![]() 151.101.66.217 | ![]() |
browser.sentry-cdn.com | 23677 | 2018-05-30 | 2018-07-13 | 2026-02-02 | 457 B | 75 kB | ![]() 151.101.66.217 | |
rts-static-prod.freshworksapi.com | 64035 | 2017-03-15 | 2020-04-09 | 2026-01-29 | 439 B | 88 kB | ![]() 3.167.2.48 | |
www.dsw0trk.com | 2759912 | 2021-01-19 | 2021-04-11 | 2026-01-28 | 425 B | 62 kB | ![]() 34.36.244.111 | |
www.google.no | 92680 | 2001-02-26 | 2012-06-26 | 2026-02-01 | 1.5 kB | 1.2 kB | ![]() 142.251.142.227 | |
fonts.gstatic.com | unknown | 2008-02-11 | 2014-04-02 | 2026-02-01 | 4.9 kB | 309 kB | ![]() 142.250.74.3 | |
assetscdn-wchat.freshchat.com | 154425 | 2001-07-05 | 2018-11-12 | 2026-01-29 | 8.8 kB | 3.0 MB | ![]() 52.84.50.5 | |
region1.analytics.google.com | 22257 | 1997-09-15 | 2022-03-17 | 2026-02-01 | 5.4 kB | 1.7 kB | ![]() 216.239.32.36 | |
cozy-zzz.life | unknown | unknown | No data | No data | 22 kB | 696 kB | ![]() 13.228.49.154 | ![]() ![]() |
api.octocom.ai | 3092249 | 2023-04-11 | 2023-11-30 | 2026-02-01 | 1.1 kB | 1.7 kB | ![]() 104.26.7.169 | |
wchat.freshchat.com | 87520 | 2001-07-05 | 2017-09-20 | 2026-01-28 | 6.1 kB | 224 kB | ![]() 162.159.140.147 | ![]() |
chat.octocom.ai 1 alert(s) on this Host | 3119539 | 2023-04-11 | 2025-06-29 | 2026-01-28 | 836 B | 1.8 MB | ![]() 172.67.74.175 | |
fonts.googleapis.com | 313 | 2005-01-25 | 2012-05-23 | 2026-02-01 | 1.1 kB | 40 kB | ![]() 142.251.38.106 | |
www.googletagmanager.com | 283 | 2011-11-11 | 2012-10-04 | 2026-02-01 | 904 B | 900 kB | ![]() 142.251.143.136 |
gunicorn (Web servers)
Python (Programming languages)
Python is an interpreted and general-purpose programming language.Nginx (Web servers, Reverse proxies)
Nginx is a web server that can also be used as a reverse proxy, load balancer, mail proxy and HTTP cache.Google Cloud CDN (CDN)
Cloud CDN uses Google's global edge network to serve content closer to users.Google Cloud (IaaS)
Google Cloud is a suite of cloud computing services.Cloudflare (CDN)
Cloudflare is a web-infrastructure and website-security company, providing content-delivery-network services, DDoS mitigation, Internet security, and distributed domain-name-server services.Amazon S3 (CDN)
Amazon S3 or Amazon Simple Storage Service is a service offered by Amazon Web Services (AWS) that provides object storage through a web service interface.Amazon CloudFront (CDN)
Amazon CloudFront is a fast content delivery network (CDN) service that securely delivers data, videos, applications, and APIs to customers globally with low latency, high transfer speeds.Amazon Web Services (PaaS)
Amazon Web Services (AWS) is a comprehensive cloud services platform offering compute power, database storage, content delivery and other functionality.Envoy (Reverse proxies)
Envoy is an open-source edge and service proxy, designed for cloud-native applications.Algolia (Search engines)
Algolia offers a hosted web search product delivering real-time results.Fastly (CDN)
Fastly is a cloud computing services provider. Fastly's cloud platform provides a content delivery network, Internet security services, load balancing, and video & streaming services.Nginx:1.18.0 (Web servers, Reverse proxies)
Nginx is a web server that can also be used as a reverse proxy, load balancer, mail proxy and HTTP cache.Ubuntu (Operating systems)
Ubuntu is a free and open-source operating system on Linux for the enterprise server, desktop, cloud, and IoT.Alpine.js (JavaScript frameworks)
Everflow (Analytics)
Everflow is a partner marketing analytics platform.Google Analytics (Analytics)
Google Analytics is a free web analytics service that tracks and reports website traffic.Cloudflare Bot Management (Security)
Cloudflare bot management solution identifies and mitigates automated traffic to protect websites from bad bots.Related reports
Threat Detection Systems
| Detection System | Indicator | Verdict | Alert |
|---|---|---|---|
| Private YARA rules | www.octocom.ai/chatbot/bundle.js | audit | Hunting_JS_WebAssembly |
| Private YARA rules | chat.octocom.ai/bundle.js | audit | Hunting_JS_WebAssembly |
JavaScript (60)
No JavaScripts
HTTP Transactions (72)
| URL | IP | Response | Size |
|---|






