Report Overview
Visitedpublic
2025-11-14 03:09:13
Tags
Submit Tags
URL
lmoi21ne.sld67.buzz/
Finishing URL
lmoi21ne.sld67.buzz/
IP / ASN

104.21.52.215
Title
水帘洞导航
Detections
urlquery
0
Network Intrusion Detection
3
Threat Detection Systems
28
Host Summary
| Host | Rank | Registered | First Seen | Last Seen | Sent | Received | IP | Fingerprints |
|---|---|---|---|---|---|---|---|---|
20250211.ljsp03.xyz | unknown | 2025-01-28 | 2025-08-23 | 2025-11-12 | 444 B | 0 B | ![]() 0.0.0.0 | |
juzimod.com | unknown | 2021-02-17 | 2021-02-17 | 2025-11-12 | 450 B | 0 B | ![]() 0.0.0.0 | |
mnyy54.buzz | unknown | 2024-01-03 | 2024-01-03 | 2025-11-12 | 439 B | 0 B | ![]() 0.0.0.0 | |
www.okextv.top 1 alert(s) on this Host | unknown | 2024-04-01 | 2022-07-08 | 2025-11-12 | 439 B | 0 B | ![]() 0.0.0.0 | |
zhiyin6.xyz | unknown | 2021-10-07 | 2021-10-09 | 2025-11-12 | 442 B | 0 B | ![]() 0.0.0.0 | |
hello.38shunv11.buzz | unknown | 2024-08-04 | 2024-08-04 | 2025-11-12 | 463 B | 0 B | ![]() 0.0.0.0 | |
yuenuge997.xyz 1 alert(s) on this Host | unknown | 2022-11-05 | 2022-11-06 | 2025-11-12 | 439 B | 128 B | ![]() 91.195.240.12 | |
6.iuu12345.top 2 alert(s) on this Host | unknown | 2025-10-26 | 2025-11-12 | 2025-11-12 | 441 B | 6.9 kB | ![]() 38.91.112.27 | |
db17.buzz 1 alert(s) on this Host | unknown | 2023-08-23 | 2023-08-23 | 2025-11-12 | 434 B | 0 B | ![]() 0.0.0.0 | |
www.saonidh.live | unknown | 2024-06-03 | 2023-04-01 | 2025-08-23 | 452 B | 352 B | ![]() 54.215.31.113 | |
hxzdh13.top 1 alert(s) on this Host | unknown | 2023-03-15 | 2023-05-22 | 2025-11-12 | 436 B | 0 B | ![]() 0.0.0.0 | |
6pb69.flyd39.buzz | unknown | 2024-09-21 | 2025-11-12 | 2025-11-12 | 482 B | 0 B | ![]() 0.0.0.0 | |
2tq75x.otaku-wise.buzz | unknown | unknown | 2025-08-23 | 2025-11-12 | 460 B | 0 B | ![]() 0.0.0.0 | |
dd.lltt107.top 1 alert(s) on this Host | unknown | 2024-09-12 | 2025-06-06 | 2025-11-12 | 464 B | 0 B | ![]() 0.0.0.0 | |
www.xinaicy.top 1 alert(s) on this Host | unknown | 2023-10-24 | 2022-09-20 | 2025-11-12 | 455 B | 0 B | ![]() 0.0.0.0 | |
xn--0wu.xvmf03.lol | unknown | 2025-07-26 | 2025-08-23 | 2025-11-12 | 443 B | 0 B | ![]() 0.0.0.0 | |
www.ppxydh268.xyz 1 alert(s) on this Host | unknown | 2022-08-02 | 2022-09-20 | 2025-11-12 | 442 B | 76 B | ![]() 103.224.182.251 | |
xj.heidh15.shop | unknown | unknown | 2025-08-23 | 2025-11-12 | 440 B | 588 B | ![]() 172.67.217.149 | |
h05hb55h5h.sonumark-xn--qq3a.buzz | unknown | 2024-05-02 | 2025-06-06 | 2025-11-12 | 466 B | 621 B | ![]() 104.21.62.133 | |
stringgame2.gozfpup.buzz 4 alert(s) on this Host | unknown | 2023-10-14 | 2023-11-29 | 2025-11-12 | 967 B | 0 B | ![]() 0.0.0.0 | |
www.btr104.com | unknown | unknown | 2025-08-23 | 2025-11-12 | 453 B | 0 B | ![]() 0.0.0.0 | |
xacgame8.cc | unknown | 2025-02-22 | 2025-10-12 | 2025-11-12 | 441 B | 15 kB | ![]() 134.122.183.243 | |
mdyyd2c63f8a4654.957056.xyz | unknown | 2023-09-19 | 2025-08-23 | 2025-08-23 | 459 B | 0 B | ![]() 0.0.0.0 | |
sxtk--prrx.xodlapp2qqq222.xyz | unknown | 2024-07-26 | 2024-10-07 | 2025-11-12 | 495 B | 0 B | ![]() 0.0.0.0 | |
725.hddmm.lol | unknown | 2024-10-21 | 2025-11-12 | 2025-11-12 | 438 B | 128 B | ![]() 91.195.240.12 | |
cover.afuyer.com | unknown | 2021-11-15 | 2025-01-10 | 2025-11-10 | 452 B | 132 kB | ![]() 104.21.57.55 | |
www.jp9.xyz | unknown | 2023-06-04 | 2017-01-19 | 2025-11-12 | 436 B | 76 B | ![]() 103.224.212.210 | |
inews.gtimg.com | 293318 | 2008-10-09 | 2014-06-10 | 2025-11-12 | 455 B | 954 B | ![]() 23.44.36.191 | |
3dk.91nms3a.top 1 alert(s) on this Host | unknown | 2025-03-21 | 2025-06-06 | 2025-11-12 | 449 B | 591 B | ![]() 172.67.207.69 | |
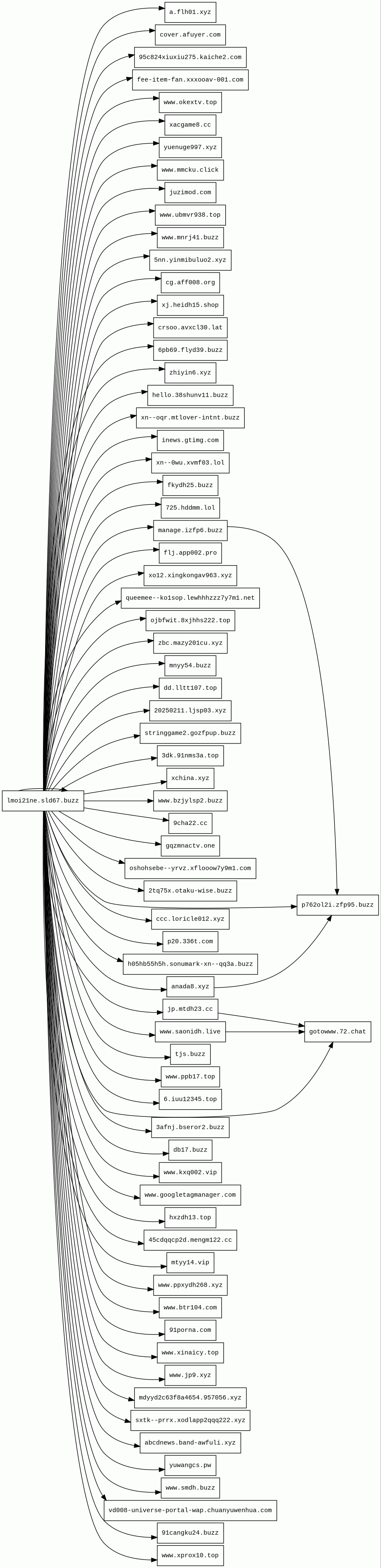
lmoi21ne.sld67.buzz 13 alert(s) on this Host | unknown | 2025-11-09 | 2025-11-14 | 2025-11-14 | 6.2 kB | 278 kB | ![]() 104.21.52.215 | |
manage.izfp6.buzz | unknown | 2025-05-12 | 2025-06-30 | 2025-11-12 | 5.4 kB | 3.6 MB | ![]() 172.67.159.160 | |
crsoo.avxcl30.lat | unknown | 2025-06-03 | 2025-08-23 | 2025-11-12 | 444 B | 0 B | ![]() 0.0.0.0 | |
www.mnrj41.buzz | unknown | 2023-11-23 | 2023-11-29 | 2025-11-12 | 440 B | 247 B | ![]() 139.162.181.76 | |
ojbfwit.8xjhhs222.top 1 alert(s) on this Host | unknown | 2024-10-18 | 2025-11-12 | 2025-11-12 | 449 B | 128 B | ![]() 91.195.240.12 | |
5nn.yinmibuluo2.xyz 2 alert(s) on this Host | unknown | 2023-08-07 | 2023-11-21 | 2025-11-12 | 472 B | 0 B | ![]() 0.0.0.0 | |
www.smdh.buzz | unknown | unknown | 2025-08-23 | 2025-11-12 | 457 B | 0 B | ![]() 0.0.0.0 | |
www.bzjylsp2.buzz | unknown | 2025-01-28 | 2025-11-12 | 2025-11-12 | 442 B | 428 B | ![]() 104.21.37.76 | |
91cangku24.buzz | unknown | 2023-09-08 | 2023-09-08 | 2025-11-12 | 465 B | 0 B | ![]() 0.0.0.0 | |
91porna.com | 25995 | 2024-04-26 | 2016-02-06 | 2025-11-08 | 458 B | 940 B | ![]() 172.67.181.57 | |
anada8.xyz | unknown | 2023-05-30 | 2023-05-30 | 2025-11-12 | 487 B | 8.1 kB | ![]() 172.67.217.229 | |
zbc.mazy201cu.xyz | unknown | 2024-09-16 | 2025-11-12 | 2025-11-12 | 442 B | 0 B | ![]() 0.0.0.0 | |
www.googletagmanager.com | 283 | 2011-11-11 | 2012-10-04 | 2025-11-09 | 440 B | 415 kB | ![]() 142.250.178.104 | |
xchina.xyz | unknown | 2021-02-15 | 2021-02-18 | 2025-11-12 | 442 B | 10 kB | ![]() 172.67.142.189 | |
ccc.loricle012.xyz | unknown | 2025-02-23 | 2025-08-23 | 2025-11-12 | 443 B | 0 B | ![]() 0.0.0.0 | |
xn--oqr.mtlover-intnt.buzz | unknown | 2024-04-10 | 2024-04-17 | 2025-11-12 | 464 B | 613 B | ![]() 172.67.158.254 | |
queemee--ko1sop.lewhhhzzz7y7m1.net 2 alert(s) on this Host | unknown | 2025-07-28 | 2025-10-12 | 2025-11-12 | 477 B | 335 B | ![]() 154.17.13.57 | |
cg.aff008.org 1 alert(s) on this Host | unknown | 2023-01-12 | 2023-04-16 | 2025-11-12 | 438 B | 0 B | ![]() 0.0.0.0 | |
yuwangcs.pw | unknown | 2021-01-24 | 2021-12-25 | 2025-11-12 | 454 B | 328 B | ![]() 37.48.77.81 | ![]() ![]() |
mtyy14.vip | unknown | 2023-10-14 | 2022-08-05 | 2025-11-12 | 442 B | 0 B | ![]() 0.0.0.0 | |
gqzmnactv.one | unknown | 2023-07-07 | 2023-08-17 | 2025-11-12 | 485 B | 0 B | ![]() 0.0.0.0 | |
fkydh25.buzz | unknown | 2023-10-10 | 2023-10-10 | 2025-11-12 | 439 B | 0 B | ![]() 0.0.0.0 | |
www.ppb17.top 1 alert(s) on this Host | unknown | 2023-07-26 | 2022-09-20 | 2025-11-12 | 438 B | 0 B | ![]() 0.0.0.0 | |
flj.app002.pro | unknown | 2024-01-13 | 2023-05-21 | 2025-11-12 | 439 B | 0 B | ![]() 0.0.0.0 | |
www.mmcku.click | unknown | 2023-04-10 | 2023-04-15 | 2025-11-12 | 454 B | 76 B | ![]() 103.224.182.216 | |
www.ubmvr938.top 4 alert(s) on this Host | unknown | 2025-09-22 | 2025-10-12 | 2025-11-12 | 441 B | 0 B | ![]() 0.0.0.0 | |
www.xprox10.top 1 alert(s) on this Host | unknown | 2025-04-19 | 2025-08-23 | 2025-11-12 | 465 B | 0 B | ![]() 0.0.0.0 | |
95c824xiuxiu275.kaiche2.com | unknown | 2023-03-16 | 2023-05-21 | 2025-11-12 | 475 B | 602 B | ![]() 172.67.186.44 | |
fee-item-fan.xxxooav-001.com 1 alert(s) on this Host | unknown | 2025-01-25 | 2025-08-23 | 2025-11-12 | 453 B | 17 kB | ![]() 154.17.9.69 | |
3afnj.bseror2.buzz 1 alert(s) on this Host | unknown | 2023-09-11 | 2023-11-21 | 2025-11-12 | 458 B | 0 B | ![]() 0.0.0.0 | |
jp.mtdh23.cc | unknown | 2023-08-16 | 2023-11-22 | 2025-08-23 | 437 B | 349 B | ![]() 54.215.31.113 | |
tjs.buzz | unknown | 2024-02-11 | 2022-12-04 | 2025-08-23 | 484 B | 0 B | ![]() 0.0.0.0 | |
gotowww.72.chat | 3916922 | 2022-12-03 | 2025-06-02 | 2025-11-13 | 887 B | 0 B | ![]() 0.0.0.0 | |
45cdqqcp2d.mengm122.cc | unknown | 2025-03-10 | 2025-06-06 | 2025-11-12 | 476 B | 0 B | ![]() 0.0.0.0 | |
abcdnews.band-awfuli.xyz | unknown | 2025-08-18 | 2025-08-23 | 2025-11-12 | 463 B | 0 B | ![]() 0.0.0.0 | |
www.kxq002.vip | unknown | 2025-10-12 | 2025-11-12 | 2025-11-12 | 463 B | 239 B | ![]() 82.29.72.21 | |
oshohsebe--yrvz.xflooow7y9m1.com 1 alert(s) on this Host | unknown | 2025-08-03 | 2025-10-12 | 2025-11-12 | 457 B | 5.3 kB | ![]() 154.17.9.170 | |
9cha22.cc | unknown | 2023-11-04 | 2023-11-04 | 2025-11-12 | 450 B | 0 B | ![]() 0.0.0.0 | |
a.flh01.xyz | unknown | 2023-12-11 | 2024-01-05 | 2025-11-12 | 436 B | 2.1 kB | ![]() 172.67.144.237 | |
p20.336t.com | unknown | 2015-10-04 | 2021-05-07 | 2025-11-12 | 1.4 kB | 0 B | ![]() 0.0.0.0 | |
vd008-universe-portal-wap.chuanyuwenhua.com | unknown | 2021-09-28 | 2023-06-21 | 2025-11-12 | 472 B | 0 B | ![]() 0.0.0.0 | |
p762ol2i.zfp95.buzz | unknown | 2025-09-20 | 2025-11-14 | 2025-11-14 | 5.9 kB | 3.6 MB | ![]() 104.21.90.16 | |
xo12.xingkongav963.xyz | unknown | 2024-04-25 | 2025-06-06 | 2025-11-12 | 447 B | 0 B | ![]() 0.0.0.0 |
Cloudflare (CDN)
Cloudflare is a web-infrastructure and website-security company, providing content-delivery-network services, DDoS mitigation, Internet security, and distributed domain-name-server services.Microsoft ASP.NET (Web frameworks)
ASP.NET is an open-source, server-side web-application framework designed for web development to produce dynamic web pages.Nginx (Web servers, Reverse proxies)
Nginx is a web server that can also be used as a reverse proxy, load balancer, mail proxy and HTTP cache.Google Analytics (Analytics)
Google Analytics is a free web analytics service that tracks and reports website traffic.jQuery (JavaScript libraries)
jQuery is a JavaScript library which is a free, open-source software designed to simplify HTML DOM tree traversal and manipulation, as well as event handling, CSS animation, and Ajax.PHP:5.4.16 (Programming languages)
PHP is a general-purpose scripting language used for web development.OpenResty:1.27.1.2 (Web servers)
OpenResty is a web platform based on nginx which can run Lua scripts using its LuaJIT engine.PHP:7.3.33 (Programming languages)
PHP is a general-purpose scripting language used for web development.Cowboy (Web servers)
Cowboy is a small, fast, modular HTTP server written in Erlang.Erlang (Programming languages)
Erlang is a general-purpose, concurrent, functional programming language, and a garbage-collected runtime system.Related reports
Network Intrusion Detection Systems
Suricata /w Emerging Threats Pro
| Timestamp | Severity | Source IP | Destination IP | Alert |
|---|---|---|---|---|
| medium | ![]() 134.122.187.122 | ![]() 172.18.0.10 | ET DROP Spamhaus DROP Listed Traffic Inbound group 25 | |
| medium | ![]() 134.122.187.124 | ![]() 172.18.0.10 | ET DROP Spamhaus DROP Listed Traffic Inbound group 25 | |
| medium | ![]() 134.122.183.243 | ![]() 172.18.0.10 | ET DROP Spamhaus DROP Listed Traffic Inbound group 25 |
Threat Detection Systems
| Detection System | Indicator | Verdict | Alert |
|---|---|---|---|
| DNS0 Zero | dd.lltt107.top | malicious | Sinkholed |
| DNS0 Zero | www.ppb17.top | malicious | Sinkholed |
| DNS0 Zero | lmoi21ne.sld67.buzz | malicious | Sinkholed |
| CIRA Canadian Shield DNS | fee-item-fan.xxxooav-001.com | malicious | Sinkholed |
| DNS0 Zero | www.xinaicy.top | malicious | Sinkholed |
| DNS4EU | yuenuge997.xyz | malicious | Sinkholed |
| DNS0 Zero | 6.iuu12345.top | malicious | Sinkholed |
| OpenDNS | 6.iuu12345.top | phishing | Phishing Block |
| CIRA Canadian Shield DNS | stringgame2.gozfpup.buzz | malicious | Sinkholed |
| DNS4EU | stringgame2.gozfpup.buzz | malicious | Sinkholed |
| DNS4EU | 3afnj.bseror2.buzz | malicious | Sinkholed |
| DNS4EU | db17.buzz | malicious | Sinkholed |
| DNS0 Zero | www.ubmvr938.top | malicious | Sinkholed |
| CIRA Canadian Shield DNS | www.ubmvr938.top | malicious | Sinkholed |
| DNS4EU | www.ubmvr938.top | malicious | Sinkholed |
| Quad9 DNS | www.ubmvr938.top | malicious | Sinkholed |
| DNS0 Zero | queemee--ko1sop.lewhhhzzz7y7m1.net | malicious | Sinkholed |
| Quad9 DNS | queemee--ko1sop.lewhhhzzz7y7m1.net | malicious | Sinkholed |
| DNS0 Zero | ojbfwit.8xjhhs222.top | malicious | Sinkholed |
| DNS4EU | 5nn.yinmibuluo2.xyz | malicious | Sinkholed |
| CIRA Canadian Shield DNS | 5nn.yinmibuluo2.xyz | malicious | Sinkholed |
| DNS4EU | cg.aff008.org | malicious | Sinkholed |
| DNS0 Zero | 3dk.91nms3a.top | malicious | Sinkholed |
| DNS0 Zero | www.xprox10.top | malicious | Sinkholed |
| DNS4EU | www.ppxydh268.xyz | malicious | Sinkholed |
| DNS0 Zero | hxzdh13.top | malicious | Sinkholed |
| DNS0 Zero | oshohsebe--yrvz.xflooow7y9m1.com | malicious | Sinkholed |
| DNS0 Zero | www.okextv.top | malicious | Sinkholed |
JavaScript (7)
No JavaScripts
HTTP Transactions (109)
| URL | IP | Response | Size |
|---|








