Report Overview
Visitedpublic
2026-03-24 05:07:52
Tags
Submit Tags
URL
www.app.growingcapitalfunds.com/
Finishing URL
www.app.growingcapitalfunds.com/
IP / ASN

173.212.217.225
Title
Growingcapitalfunds | Home
Detections
urlquery
0
Network Intrusion Detection
0
Threat Detection Systems
0
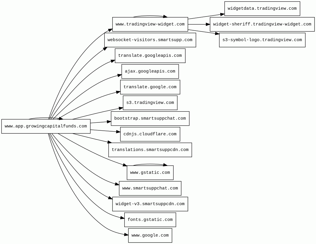
Host Summary
| Host | Rank | Registered | First Seen | Last Seen | Sent | Received | IP | Fingerprints |
|---|---|---|---|---|---|---|---|---|
s3.tradingview.com | 165395 | 2010-03-20 | 2018-06-24 | 2026-03-20 | 500 B | 15 kB | ![]() 194.242.11.186 | |
www.google.com | 22 | 1997-09-15 | 2015-05-10 | 2026-03-22 | 490 B | 739 B | ![]() 142.251.152.119 | |
www.app.growingcapitalfunds.com | unknown | 2024-10-03 | 2026-03-24 | 2026-03-24 | 28 kB | 4.5 MB | ![]() 173.212.217.225 | ![]() ![]() ![]() |
www.smartsuppchat.com | 491650 | 2014-02-02 | 2017-01-30 | 2026-03-19 | 467 B | 19 kB | ![]() 185.76.9.12 | ![]() |
www.gstatic.com | 146047 | 2008-02-11 | 2012-05-29 | 2026-03-22 | 3.4 kB | 76 kB | ![]() 142.250.178.35 | |
widget-v3.smartsuppcdn.com | 532262 | 2018-11-20 | 2022-10-03 | 2026-03-19 | 1.5 kB | 325 kB | ![]() 185.76.9.27 | ![]() |
translate.googleapis.com | 6317 | 2005-01-25 | 2012-05-31 | 2026-03-23 | 3.4 kB | 424 kB | ![]() 142.250.178.42 | |
translations.smartsuppcdn.com | 560346 | 2018-11-20 | 2022-11-04 | 2026-03-19 | 553 B | 7.7 kB | ![]() 185.76.9.27 | ![]() |
www.tradingview-widget.com | 196495 | 2020-06-05 | 2021-04-08 | 2026-03-19 | 15 kB | 525 kB | ![]() 194.242.11.186 | ![]() |
bootstrap.smartsuppchat.com | 425291 | 2014-02-02 | 2018-01-29 | 2026-03-19 | 586 B | 1.6 kB | ![]() 35.159.180.15 | |
translate.google.com | 609 | 1997-09-15 | 2012-05-30 | 2026-03-23 | 1.0 kB | 83 kB | ![]() 142.250.178.46 | |
widgetdata.tradingview.com | 179381 | 2010-03-20 | 2015-02-20 | 2026-03-20 | 734 B | 224 B | ![]() 93.123.102.180 | |
widget-sheriff.tradingview-widget.com | 206730 | 2020-06-05 | 2024-02-01 | 2026-03-20 | 587 B | 593 B | ![]() 3.164.240.124 | |
cdnjs.cloudflare.com | 1222 | 2009-02-17 | 2012-05-23 | 2026-03-22 | 1.0 kB | 14 kB | ![]() 104.17.25.14 | |
s3-symbol-logo.tradingview.com | 110931 | 2010-03-20 | 2020-11-23 | 2026-03-20 | 3.2 kB | 13 kB | ![]() 194.242.11.186 | |
websocket-visitors.smartsupp.com | 411464 | 2012-08-25 | 2021-07-12 | 2026-03-19 | 651 B | 224 B | ![]() 35.157.155.145 | |
ajax.googleapis.com | 3691 | 2005-01-25 | 2012-05-22 | 2026-03-22 | 491 B | 88 kB | ![]() 142.250.178.106 | |
fonts.gstatic.com | unknown | 2008-02-11 | 2014-04-02 | 2026-03-22 | 513 B | 7.1 kB | ![]() 142.250.178.35 |
Bunny (CDN)
Amazon Web Services (PaaS)
Amazon Web Services (AWS) is a comprehensive cloud services platform offering compute power, database storage, content delivery and other functionality.UNIX (Operating systems)
Unix is a family of multitasking, multiuser computer operating systems.Apache HTTP Server:2.4.57 (Web servers)
Apache is a free and open-source cross-platform web server software.PHP:7.3.0 (Programming languages)
PHP is a general-purpose scripting language used for web development.OpenSSL:1.0.2k (Web server extensions)
OpenSSL is a software library for applications that secure communications over computer networks against eavesdropping or need to identify the party at the other end.Bootstrap (UI frameworks)
Bootstrap is a free and open-source CSS framework directed at responsive, mobile-first front-end web development. It contains CSS and JavaScript-based design templates for typography, forms, buttons, navigation, and other interface components.jQuery:3.7.1 (JavaScript libraries)
jQuery is a JavaScript library which is a free, open-source software designed to simplify HTML DOM tree traversal and manipulation, as well as event handling, CSS animation, and Ajax.cdnjs (CDN)
cdnjs is a free distributed JS library delivery service.Slick (JavaScript libraries)
GSAP (JavaScript frameworks)
GSAP is an animation library that allows you to create animations with JavaScript.Google Hosted Libraries (CDN)
Google Hosted Libraries is a stable, reliable, high-speed, globally available content distribution network for the most popular, open-source JavaScript libraries.Cloudflare (CDN)
Cloudflare is a web-infrastructure and website-security company, providing content-delivery-network services, DDoS mitigation, Internet security, and distributed domain-name-server services.CDN77 (CDN)
CDN77 is a content delivery network (CDN).dc.js (JavaScript graphics, JavaScript libraries)
A multi-dimensional charting library built to work natively with crossfilter and rendered using d3.jsPayPal (Payment processors)
PayPal is an online payments system that supports online money transfers and serves as an electronic alternative to traditional paper methods like checks and money orders.Amazon CloudFront (CDN)
Amazon CloudFront is a fast content delivery network (CDN) service that securely delivers data, videos, applications, and APIs to customers globally with low latency, high transfer speeds.Related reports
Threat Detection Systems
No alerts detected
JavaScript (56)
| HASH | FROM | Size | First Seen | Last Seen | |
|---|---|---|---|---|---|
| 47369187f4fd76ef48f8d26dd34801c7 | DocumentWrite | 3.0 kB | 2026-03-20 | 2026-03-26 | |
Introduced by DocumentWrite First Seen 2026-03-20 Last Seen 2026-03-26 Times Seen 37 Size 3.0 kB (3010 bytes) MD5 47369187f4fd76ef48f8d26dd34801c7 SHA1 a83b6260a7a9f5dff5b298b4a49cadc0f637f762 Loading... | |||||
| 0f1844df7bf703a8026bcc900e6796d7 | DocumentWrite | 469 B | 2026-03-20 | 2026-03-26 | |
Introduced by DocumentWrite First Seen 2026-03-20 Last Seen 2026-03-26 Times Seen 19 Size 469 B (469 bytes) MD5 0f1844df7bf703a8026bcc900e6796d7 SHA1 e321785ba7acdbe5203a6e2914c7236abb25cf9e Loading... | |||||
| 7bc25a56940b45edee380fe4bd095e25 | DocumentWrite | 469 B | 2026-03-20 | 2026-03-26 | |
Introduced by DocumentWrite First Seen 2026-03-20 Last Seen 2026-03-26 Times Seen 18 Size 469 B (469 bytes) MD5 7bc25a56940b45edee380fe4bd095e25 SHA1 1fcad8af53838ebae91254ac3b93ce34f89d0317 Loading... | |||||
HTTP Transactions (108)
| URL | IP | Response | Size |
|---|









