Report Overview
Visitedpublic
2024-11-29 19:38:25
Tags
Submit Tags
URL
dexpredict.com/jump/next.php?stamat=m|,89iI-YiFqB1dwP0dEdHP3xP.81d,39RpUO97DfecIw2MIckvXQ3MPF_bAA3tu0tsP2657e85WnyZrw34-o8szF0eEFEw&cbpage=https://dexpredict.com/jump/next.php?r=8827986&cbur=0.9406737116067527&cbtitle=&cbiframe=0&cbWidth=360&cbHeight=720&cbdescription=&cbkeywords=&cbref=&ufp=Win32/Mozilla/Netscape/true/false/GoogleInc.720x360-60en-US880bits
Finishing URL
roobet.com/sports?affid=37304&cxd=37304_542433_173290906310000TNOTV415326358024Veb2bc&utm_medium=[utm_medium]&utm_campaign=NODesktopSport&utm_content=[utm_content]
IP / ASN

172.67.184.77
Title
Sports Betting - Online Sportsbook - Roobet | Best Crypto Casino & Online Sports Betting
Detections
urlquery
0
Network Intrusion Detection
0
Threat Detection Systems
0
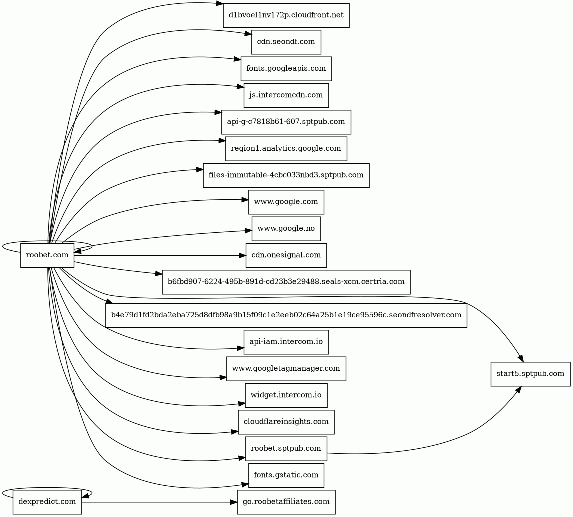
Host Summary
| Host | Rank | Registered | First Seen | Last Seen | Sent | Received | IP | Fingerprints |
|---|---|---|---|---|---|---|---|---|
roobet.sptpub.com | unknown | 2018-11-01 | 2022-12-02 | 2024-11-25 | 405 B | 561 B | ![]() 143.204.55.47 | |
b4e79d1fd2bda2eba725d8dfb98a9b15f09c1e2eeb02c64a25b1e19ce95596c.seondfresolver.com | unknown | 2021-06-30 | 2024-11-29 | 2024-11-29 | 525 B | 1.3 kB | ![]() 54.240.174.54 | |
api-g-c7818b61-607.sptpub.com | unknown | 2018-11-01 | 2024-07-27 | 2024-11-25 | 16 kB | 2.1 MB | ![]() 54.240.174.90 | |
roobet.com | 476474 | 2016-04-25 | 2019-06-08 | 2024-11-24 | 134 kB | 2.5 MB | ![]() 172.64.151.243 | |
widget.intercom.io | 2417 | 2011-08-15 | 2020-07-20 | 2024-11-27 | 403 B | 3.4 kB | ![]() 54.240.174.84 | |
cloudflareinsights.com | 84344 | 2019-08-30 | 2020-10-23 | 2024-11-27 | 1.0 kB | 1.4 kB | ![]() 104.16.80.73 | |
cdn.onesignal.com | 3015 | 2011-09-10 | 2015-04-22 | 2024-11-27 | 420 B | 20 kB | ![]() 104.16.160.145 | |
js.intercomcdn.com | 2440 | 2013-04-25 | 2020-02-19 | 2024-11-27 | 2.1 kB | 810 kB | ![]() 54.240.174.80 | |
api-iam.intercom.io | 2892 | 2011-08-15 | 2018-08-02 | 2024-11-27 | 1.0 kB | 4.9 kB | ![]() 44.209.155.11 | |
www.google.com | 7 | 1997-09-15 | 2015-05-10 | 2024-11-27 | 704 B | 559 B | ![]() 142.250.74.164 | |
fonts.googleapis.com | 8877 | 2005-01-25 | 2013-06-10 | 2024-11-27 | 487 B | 15 kB | ![]() 142.250.74.42 | |
fonts.gstatic.com | unknown | 2008-02-11 | 2014-09-09 | 2024-11-27 | 3.2 kB | 141 kB | ![]() 216.58.207.227 | |
b6fbd907-6224-495b-891d-cd23b3e29488.seals-xcm.certria.com | unknown | 2015-12-22 | 2023-01-28 | 2024-11-24 | 1.2 kB | 19 kB | ![]() 54.240.174.97 | |
d1bvoel1nv172p.cloudfront.net | unknown | 2008-04-25 | 2021-01-09 | 2024-11-24 | 17 kB | 214 kB | ![]() 54.240.174.51 | |
files-immutable-4cbc033nbd3.sptpub.com | unknown | 2018-11-01 | 2023-04-28 | 2024-11-26 | 450 B | 10 kB | ![]() 143.204.55.58 | |
dexpredict.com | 128487 | 2018-03-05 | 2019-07-09 | 2024-11-23 | 1.9 kB | 75 kB | ![]() 172.67.184.77 | |
www.googletagmanager.com | 75 | 2011-11-11 | 2013-05-22 | 2024-11-27 | 1.3 kB | 530 kB | ![]() 142.250.74.136 | |
www.google.no | 25607 | 2001-02-26 | 2016-04-05 | 2024-11-27 | 1.4 kB | 1.1 kB | ![]() 142.250.74.131 | |
cdn.seondf.com | 200610 | 2021-06-30 | 2021-07-27 | 2024-11-26 | 398 B | 103 kB | ![]() 188.114.96.1 | |
start5.sptpub.com | unknown | 2018-11-01 | 2023-08-25 | 2024-11-24 | 46 kB | 1.2 MB | ![]() 54.240.174.94 | |
region1.analytics.google.com | unknown | 1997-09-15 | 2022-03-17 | 2024-11-27 | 3.3 kB | 2.5 kB | ![]() 216.239.32.36 |
Related reports
Threat Detection Systems
Public InfoSec YARA rules
No alerts detected
OpenPhish
No alerts detected
PhishTank
No alerts detected
Mnemonic Secure DNS
No alerts detected
Quad9 DNS
No alerts detected
ThreatFox
No alerts detected
JavaScript (66)
| HASH | FROM | Size | First Seen | Last Seen | |
|---|---|---|---|---|---|
| fe364450e1391215f596d043488f989f | DocumentWrite | 15 B | 2023-03-07 | 2026-04-18 | |
Introduced by DocumentWrite First Seen 2023-03-07 Last Seen 2026-04-18 Times Seen 67866 Size 15 B (15 bytes) MD5 fe364450e1391215f596d043488f989f SHA1 d1848aa7b5cfd853609db178070771ad67d351e9 Loading... | |||||
HTTP Transactions (301)
| URL | IP | Response | Size |
|---|

