Report Overview
Visitedpublic
2025-10-08 00:45:47
Tags
Submit Tags
URL
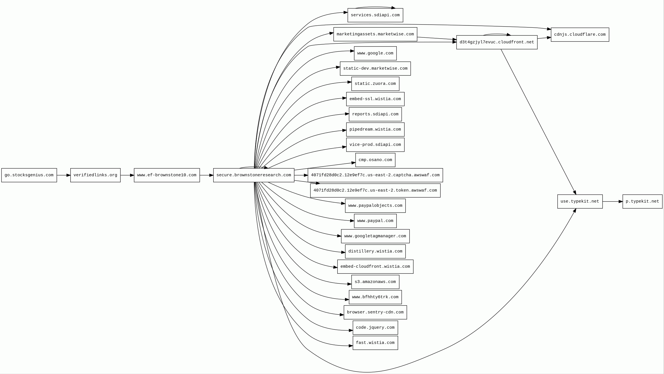
go.stocksgenius.com/nfrtexasroyalties0925/f2cbf8aa751b62404d8e4882e390c2f2/48/3076482987/149043/514be8cb125a3aa0251a0c96d423b1c3/360
Finishing URL
secure.brownstoneresearch.com/?cid=MKT848593&eid=MKT849541&tid=862df4ca1fcb43e3a8df552379c29281&oid=30&affid=60&uid=0&aff_click_id=3415984047574164719&assetId=AST379037&page=1
IP / ASN

104.21.80.99
Title
Brownstone Research
Detections
urlquery
0
Network Intrusion Detection
0
Threat Detection Systems
3
Host Summary
| Host | Rank | Registered | First Seen | Last Seen | Sent | Received | IP | Fingerprints |
|---|---|---|---|---|---|---|---|---|
services.sdiapi.com | 104759 | 2016-09-22 | 2020-11-23 | 2025-10-07 | 2.0 kB | 165 kB | ![]() 54.240.174.86 | |
cdnjs.cloudflare.com | 1222 | 2009-02-17 | 2012-05-23 | 2025-10-05 | 2.1 kB | 338 kB | ![]() 104.17.25.14 | |
browser.sentry-cdn.com | 23677 | 2018-05-30 | 2018-07-13 | 2025-10-05 | 488 B | 74 kB | ![]() 151.101.66.217 | |
secure.brownstoneresearch.com | 3146160 | 2020-01-08 | 2020-09-16 | 2025-10-02 | 13 kB | 1.7 MB | ![]() 54.240.174.106 | |
www.google.com | 22 | 1997-09-15 | 2015-05-10 | 2025-10-05 | 1.8 kB | 998 B | ![]() 142.250.178.36 | |
static-dev.marketwise.com | unknown | 1994-11-15 | 2025-09-23 | 2025-10-07 | 1.9 kB | 64 kB | ![]() 54.240.174.67 | |
d3t4gzjyl7evuc.cloudfront.net | unknown | 2008-04-25 | 2024-12-09 | 2025-10-06 | 5.4 kB | 1.1 MB | ![]() 3.167.2.126 | |
www.ef-brownstone10.com | 7087169 | 2025-06-15 | 2025-07-05 | 2025-10-01 | 531 B | 2.3 kB | ![]() 34.111.24.240 | |
www.googletagmanager.com | 283 | 2011-11-11 | 2012-10-04 | 2025-10-05 | 898 B | 1.3 MB | ![]() 142.250.74.168 | |
static.zuora.com | 360573 | 2006-08-02 | 2014-12-12 | 2025-10-07 | 459 B | 19 kB | ![]() 3.167.2.18 | |
reports.sdiapi.com | 122359 | 2016-09-22 | 2018-08-09 | 2025-10-06 | 2.2 kB | 1.7 kB | ![]() 54.236.96.253 | |
embed-cloudfront.wistia.com | unknown | 2007-03-18 | 2022-11-08 | 2025-10-05 | 1.6 kB | 992 kB | ![]() 3.167.2.63 | ![]() |
p.typekit.net | 4638 | 2010-08-02 | 2012-05-23 | 2025-10-05 | 520 B | 340 B | ![]() 23.36.77.57 | |
vice-prod.sdiapi.com | 116905 | 2016-09-22 | 2019-05-30 | 2025-10-02 | 464 B | 117 kB | ![]() 3.167.2.19 | |
use.typekit.net | 4054 | 2010-08-02 | 2012-07-05 | 2025-10-05 | 1.1 kB | 29 kB | ![]() 23.36.77.81 | |
embed-ssl.wistia.com | 68190 | 2007-03-18 | 2017-01-29 | 2025-10-06 | 520 B | 143 kB | ![]() 3.167.2.63 | ![]() |
marketingassets.marketwise.com | 1597761 | 1994-11-15 | 2024-06-20 | 2025-10-07 | 2.2 kB | 17 kB | ![]() 3.167.2.39 | |
verifiedlinks.org 3 alert(s) on this Host | 4053499 | 2024-08-27 | 2024-09-05 | 2025-10-05 | 627 B | 2.3 kB | ![]() 104.20.32.3 | |
4071fd28d0c2.12e9ef7c.us-east-2.token.awswaf.com | 787353 | 2015-10-05 | 2024-07-23 | 2025-10-02 | 3.4 kB | 1.4 MB | ![]() 3.167.2.59 | |
distillery.wistia.com | 60275 | 2007-03-18 | 2012-09-30 | 2025-10-05 | 517 B | 418 B | ![]() 3.167.2.9 | ![]() |
pipedream.wistia.com | 60035 | 2007-03-18 | 2017-01-30 | 2025-10-05 | 1.1 kB | 930 B | ![]() 3.167.2.58 | ![]() |
www.paypalobjects.com | 19317 | 2005-05-12 | 2012-05-30 | 2025-10-05 | 439 B | 1.5 MB | ![]() 151.101.3.1 | |
cmp.osano.com | 23165 | 1999-10-18 | 2019-10-16 | 2025-10-06 | 1.0 kB | 379 kB | ![]() 3.167.2.26 | |
code.jquery.com | 4915 | 2005-12-10 | 2012-05-21 | 2025-10-05 | 1.3 kB | 382 kB | ![]() 151.101.66.137 | |
www.paypal.com | 1502 | 1999-07-15 | 2012-05-21 | 2025-10-05 | 501 B | 2.4 kB | ![]() 151.101.65.21 | |
s3.amazonaws.com | 1245 | 2005-08-18 | 2020-05-13 | 2025-10-06 | 521 B | 75 kB | ![]() 16.182.106.72 | |
4071fd28d0c2.12e9ef7c.us-east-2.captcha.awswaf.com | 2056804 | 2015-10-05 | 2024-07-23 | 2025-10-07 | 474 B | 184 kB | ![]() 54.240.174.72 | |
fast.wistia.com | 41960 | 2007-03-18 | 2012-07-04 | 2025-10-05 | 4.7 kB | 2.1 MB | ![]() 151.101.194.132 | ![]() |
go.stocksgenius.com | unknown | 2020-02-29 | 2022-11-24 | 2025-10-04 | 600 B | 2.3 kB | ![]() 188.114.97.1 | |
www.bfhhty6trk.com | unknown | 2024-09-17 | 2024-09-17 | 2025-10-06 | 1.1 kB | 33 kB | ![]() 34.111.24.240 |
Amazon S3 (CDN)
Amazon S3 or Amazon Simple Storage Service is a service offered by Amazon Web Services (AWS) that provides object storage through a web service interface.Amazon Web Services (PaaS)
Amazon Web Services (AWS) is a comprehensive cloud services platform offering compute power, database storage, content delivery and other functionality.Amazon CloudFront (CDN)
Amazon CloudFront is a fast content delivery network (CDN) service that securely delivers data, videos, applications, and APIs to customers globally with low latency, high transfer speeds.Cloudflare (CDN)
Cloudflare is a web-infrastructure and website-security company, providing content-delivery-network services, DDoS mitigation, Internet security, and distributed domain-name-server services.Fastly (CDN)
Fastly is a cloud computing services provider. Fastly's cloud platform provides a content delivery network, Internet security services, load balancing, and video & streaming services.jQuery CDN (CDN)
jQuery CDN is a way to include jQuery in your website without actually downloading and keeping it your website's folder.jQuery:3.6.0 (JavaScript libraries)
jQuery is a JavaScript library which is a free, open-source software designed to simplify HTML DOM tree traversal and manipulation, as well as event handling, CSS animation, and Ajax.Google Cloud CDN (CDN)
Cloud CDN uses Google's global edge network to serve content closer to users.Google Cloud (IaaS)
Google Cloud is a suite of cloud computing services.Nginx (Web servers, Reverse proxies)
Nginx is a web server that can also be used as a reverse proxy, load balancer, mail proxy and HTTP cache.Envoy (Reverse proxies)
Envoy is an open-source edge and service proxy, designed for cloud-native applications.PHP (Programming languages)
PHP is a general-purpose scripting language used for web development.Varnish (Caching)
Varnish is a reverse caching proxy.PayPal (Payment processors)
PayPal is an online payments system that supports online money transfers and serves as an electronic alternative to traditional paper methods like checks and money orders.Related reports
Threat Detection Systems
| Detection System | Indicator | Verdict | Alert |
|---|---|---|---|
| DigiCert UltraDNS | verifiedlinks.org | malicious | Sinkholed |
| Cloudflare DNS | verifiedlinks.org | malicious | Sinkholed |
| DNS0 Zero | verifiedlinks.org | malicious | Sinkholed |
JavaScript (53)
No JavaScripts
HTTP Transactions (93)
| URL | IP | Response | Size |
|---|


