Report Overview
Visitedpublic
2025-12-23 22:08:41
Tags
Submit Tags
URL
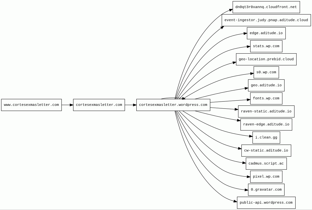
www.cortesexmasletter.com/
Finishing URL
cortesexmasletter.wordpress.com/
IP / ASN

192.0.78.25
Title
Cortese Xmas Letters – Tony&Sue Holiday Letter
Detections
urlquery
0
Network Intrusion Detection
0
Threat Detection Systems
1
Host Summary
| Host | Rank | Registered | First Seen | Last Seen | Sent | Received | IP | Fingerprints |
|---|---|---|---|---|---|---|---|---|
cortesexmasletter.wordpress.com | unknown | unknown | No data | No data | 17 kB | 3.0 MB | ![]() 192.0.78.12 | |
raven-edge.aditude.io | 46082 | 2015-09-05 | 2024-06-27 | 2025-12-17 | 985 B | 6.7 kB | ![]() 104.20.42.250 | |
dn0qt3r0xannq.cloudfront.net | unknown | 2008-04-25 | 2022-01-21 | 2025-12-18 | 1.5 kB | 391 kB | ![]() 52.84.50.72 | |
s0.wp.com 1 alert(s) on this Host | 56327 | 1997-03-28 | 2017-01-30 | 2025-12-22 | 2.7 kB | 312 kB | ![]() 192.0.77.32 | |
fonts.wp.com | 171612 | 1997-03-28 | 2022-11-28 | 2025-12-23 | 1.2 kB | 85 kB | ![]() 192.0.77.32 | |
event-ingestor.judy.pnap.aditude.cloud | 51266 | 2021-12-29 | 2024-04-25 | 2025-12-17 | 554 B | 0 B | ![]() 0.0.0.0 | |
0.gravatar.com | 67278 | 2004-07-15 | 2012-05-21 | 2025-12-22 | 1.1 kB | 30 kB | ![]() 192.0.73.2 | |
cadmus.script.ac | 18316 | 2020-03-18 | 2023-03-09 | 2025-12-19 | 444 B | 212 kB | ![]() 172.64.146.226 | |
stats.wp.com | 22660 | 1997-03-28 | 2017-01-30 | 2025-12-21 | 424 B | 13 kB | ![]() 192.0.76.3 | |
www.cortesexmasletter.com | unknown | unknown | No data | No data | 494 B | 215 kB | ![]() 192.0.78.24 | |
pixel.wp.com | 22824 | 1997-03-28 | 2017-01-30 | 2025-12-21 | 3.0 kB | 1.3 kB | ![]() 192.0.76.3 | |
i.clean.gg | 10789 | 2018-04-01 | 2018-05-23 | 2025-12-23 | 1.1 kB | 1.0 kB | ![]() 34.95.69.49 | |
geo.aditude.io | 49510 | 2015-09-05 | 2024-11-21 | 2025-12-18 | 469 B | 542 B | ![]() 172.66.168.19 | |
edge.aditude.io | 64087 | 2015-09-05 | 2023-03-14 | 2025-12-16 | 1.4 kB | 465 kB | ![]() 104.20.42.250 | |
cortesexmasletter.com | unknown | unknown | No data | No data | 490 B | 215 kB | ![]() 192.0.78.24 | |
public-api.wordpress.com | 55730 | 2000-03-03 | 2012-07-08 | 2025-12-23 | 477 B | 588 B | ![]() 192.0.78.22 | |
cw-static.aditude.io | 176391 | 2015-09-05 | 2024-04-22 | 2025-12-17 | 478 B | 17 kB | ![]() 104.20.42.250 | |
geo-location.prebid.cloud | 57585 | 2022-01-27 | 2022-09-28 | 2025-12-18 | 988 B | 1.2 kB | ![]() 18.165.122.20 | |
raven-static.aditude.io | 49158 | 2015-09-05 | 2024-07-02 | 2025-12-18 | 455 B | 120 kB | ![]() 104.20.42.250 |
Nginx (Web servers, Reverse proxies)
Nginx is a web server that can also be used as a reverse proxy, load balancer, mail proxy and HTTP cache.MySQL (Databases)
MySQL is an open-source relational database management system.WordPress Site Editor (Page builders)
Full Site Editing enables users to design and customize their entire WordPress website with a block-based editor.WordPress.com (PaaS)
WordPress.com is a platform for self-publishing that is popular for blogging and other works.WordPress (CMS, Blogs)
WordPress is a free and open-source content management system written in PHP and paired with a MySQL or MariaDB database. Features include a plugin architecture and a template system.WordPress Block Editor (Page builders)
Sites using the WordPress Block Editor, also known as Gutenberg.PHP (Programming languages)
PHP is a general-purpose scripting language used for web development.Vercel (PaaS)
Vercel is a cloud platform for static frontends and serverless functions.Cloudflare (CDN)
Cloudflare is a web-infrastructure and website-security company, providing content-delivery-network services, DDoS mitigation, Internet security, and distributed domain-name-server services.Amazon Web Services (PaaS)
Amazon Web Services (AWS) is a comprehensive cloud services platform offering compute power, database storage, content delivery and other functionality.Amazon CloudFront (CDN)
Amazon CloudFront is a fast content delivery network (CDN) service that securely delivers data, videos, applications, and APIs to customers globally with low latency, high transfer speeds.Amazon S3 (CDN)
Amazon S3 or Amazon Simple Storage Service is a service offered by Amazon Web Services (AWS) that provides object storage through a web service interface.Nginx:1.29.0 (Web servers, Reverse proxies)
Nginx is a web server that can also be used as a reverse proxy, load balancer, mail proxy and HTTP cache.Google Cloud CDN (CDN)
Cloud CDN uses Google's global edge network to serve content closer to users.Google Cloud (IaaS)
Google Cloud is a suite of cloud computing services.Related reports
Threat Detection Systems
| Detection System | Indicator | Verdict | Alert |
|---|---|---|---|
| YARAhub by abuse.ch | s0.wp.com/wp-content/plugins/gutenberg-core/v22.2.0/build/modules/interactivity/index.min.js?m=1764855221i&ver=1764773745501 | malware | Detects SocGholish obfuscated variant first observed in July 2022 |
JavaScript (50)
No JavaScripts
HTTP Transactions (65)
| URL | IP | Response | Size |
|---|
