Report Overview
Visitedpublic
2026-03-31 11:58:14
Tags
Submit Tags
URL
mrdobelina.com/_t/c/v3/AABVzeBVts5_7m-OGf8xkzDKolFNdYCOTcTb7U4CL81SFWTEQIKB80Yj5tEOcyMZbaFoVyzQFeKrbQ-26QJ-2oRH4cin8Ns2zCspL3vXsDmcbprkGd3XwzU2pY1pt7pNGlN2jXPIp7FrE7DOTs6QbHXfEN-uOb4H5qxMd3EUJcXypkpj7ZcTnU8b74V8k5YywZcbQih39wR_LRvuZeA0R3mxPpkCDApiiTOvRfeY6yTXDhBJzbFke7XM8hf-gerEexAiFfFgBKQCA2B3uShvVqEGB-uLavJtdJJLp6spmvJmQnIgUBj-BTISpu1wJ10oVhBGtttCC8j9QJzo_86IIjABHd8QkFZWL4cgzWUlscx7ndZNwOaM3NeNc-7TeH1WkxuKksB7OjOqyb1-DU-_wfkbC0y0zXjxTwYVBjfprnjBT5A6U1pYf8whOeosZvS7h_6whcOAJFG6qSLrmh39SbpPjVJmt8fp7QWIlnL1Hn-TWGFSdsZsDplN65TLB7zeLIg3eI73K8dl1OgnIDQVyYbSAf7mwo_wbmm1IEGoYpTfzy64H5KVfAjYbQKeJsq8B9MRXnocaa70YDwIXFRRMXbUMi-baGlAvdye5008-E00MfYzz98Uzk2jX1-0gfagnBphAUAmcbIYc1OIo-ndXRMGH5gDdjBea6mt2pIdppAqxgjOmcop6Z7jrMkxbEVMKjdGS7zVGd4Z_o4MCAS1vbIm12ZQS9cwglLy95oPzc4L2B5IEB9TIy3zsWPpuswYi2RK7wvtcQQu39RiExDBBMZL1zg8LoeiCc6M49TicEmInIqTxjJLpb3aweZ-UJdg4ZU2CkALpoctHxZ6Ii95gx_UZ3Aj0BG66kwgfTdaaQmz2z08gwNsQ1OggCxZCgae0nmfH2qqIOWnH_9dyViKT43KgvY9Yu4BcdZ_DRv7B7plsjXc9xEZmAOfAoCq95fBOHXlOVkuiq_dcamHEUbHzA4VUoPT0YbL42BYnzW87J5nVDsPJHC73GthFE5OZ87mBKYoeracIL5mMsHcVtY1ZwzjTGks-_wZNvPuwzXGOURSBUf8u0POuoM0ONUNGzVMv7uJn-z5OdUHZkCZ28jjlBNHU7s6BoPvg4Ycw5Ja-sZc4SKbOnSuCLVy8GVhAekKHicmbptdLn-dtm5w0l-gJaxuksMh8-LFiwIOqpJcwrVO7kMZpTSHWz3_gut00s8ybDOgBzjwe_Ai0s_vbaDqt5B93NVxh7b_tebky7Hoye8lllGZ2rbw1cfW8-veCtZ3BUklrMDg680T49-gj6TaecEByJkY07uapYQDTx45ofOHT3OPq_lwp6tn2pNUvCqxguE_BYEslM5cC1rSrg0bFWEC_wGpEvAdAoOZQBnqdUy5v4OaMKBa9LZT5J8NREaQ07D2XCWsIKdGxK7a-jiQb1RhF3Mgqzko_IZ7DqHmX5J4nYJYCyOKVaj8wti4lTunjWV5wIR88z_DSMw81K-n3Y7JTG7OXk0_R1PyqxpWn5NUuEqDwuSMpJ3ifzciJIWH5tYPubBxR_CJpT6q8I-BS7RElKI=
Finishing URL
mrdobelina.com/50751340708/orders/ba01a5343bb0d709bc7e36640667af56
IP / ASN

23.227.38.65
Title
Grazie, Rudy! - 🍔 Mr. Dobelina - Check-out
Detections
urlquery
0
Network Intrusion Detection
0
Threat Detection Systems
1
Host Summary
| Host | Rank | Registered | First Seen | Last Seen | Sent | Received | IP | Fingerprints |
|---|---|---|---|---|---|---|---|---|
www.google.no | 92680 | 2001-02-26 | 2012-06-26 | 2026-03-29 | 2.6 kB | 1.2 kB | ![]() 142.250.74.3 | |
www.merchant-center-analytics.goog | 26729 | 2022-07-22 | 2022-09-16 | 2026-03-30 | 1.1 kB | 848 B | ![]() 142.251.143.142 | |
ajax.googleapis.com | 3691 | 2005-01-25 | 2012-05-22 | 2026-03-29 | 443 B | 94 kB | ![]() 172.217.20.170 | |
maps.googleapis.com 1 alert(s) on this Host | 3442 | 2005-01-25 | 2012-05-22 | 2026-03-29 | 12 kB | 1.2 MB | ![]() 172.217.20.170 | |
www.google.com | 22 | 1997-09-15 | 2015-05-10 | 2026-03-29 | 5.4 kB | 5.3 kB | ![]() 142.251.151.119 | |
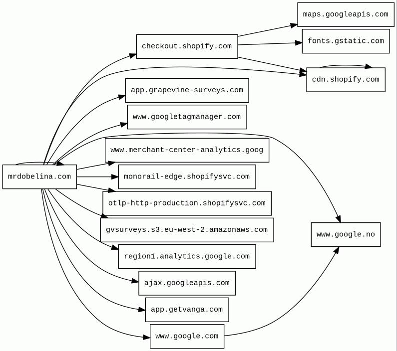
mrdobelina.com | unknown | 2020-08-30 | 2026-03-31 | 2026-03-31 | 52 kB | 683 kB | ![]() 23.227.38.65 | |
cdn.shopify.com | 3587 | 2005-03-11 | 2012-06-22 | 2026-03-30 | 8.1 kB | 3.0 MB | ![]() 23.227.39.200 | |
gvsurveys.s3.eu-west-2.amazonaws.com | 4425568 | 2005-08-18 | 2023-06-26 | 2025-10-19 | 939 B | 21 kB | ![]() 3.5.246.33 | |
checkout.shopify.com | 95171 | 2005-03-11 | 2012-12-20 | 2026-03-26 | 565 B | 5.8 kB | ![]() 23.227.38.33 | |
app.getvanga.com | unknown | 2021-11-02 | 2022-03-18 | 2026-03-27 | 476 B | 697 B | ![]() 54.220.183.109 | |
maps.gstatic.com | unknown | 2008-02-11 | 2012-05-22 | 2026-03-30 | 831 B | 2.0 kB | ![]() 142.251.143.131 | |
app.grapevine-surveys.com | 2261617 | 2022-11-21 | 2023-02-07 | 2026-01-02 | 1.2 kB | 1.6 kB | ![]() 52.84.50.102 | |
fonts.gstatic.com | unknown | 2008-02-11 | 2014-04-02 | 2026-03-29 | 1.1 kB | 88 kB | ![]() 172.217.19.227 | |
monorail-edge.shopifysvc.com | 11124 | 2017-09-29 | 2019-08-29 | 2026-03-30 | 488 B | 1.2 kB | ![]() 34.120.110.54 | |
fonts.googleapis.com | 313 | 2005-01-25 | 2012-05-23 | 2026-03-29 | 951 B | 85 kB | ![]() 142.250.178.106 | |
www.googletagmanager.com | 283 | 2011-11-11 | 2012-10-04 | 2026-03-29 | 3.1 kB | 2.9 MB | ![]() 142.251.143.136 | |
otlp-http-production.shopifysvc.com | 28477 | 2017-09-29 | 2022-09-22 | 2026-03-25 | 978 B | 734 B | ![]() 34.160.147.240 | |
region1.analytics.google.com | 22257 | 1997-09-15 | 2022-03-17 | 2026-03-29 | 1.1 kB | 848 B | ![]() 216.239.34.36 |
Cloudflare (CDN)
Cloudflare is a web-infrastructure and website-security company, providing content-delivery-network services, DDoS mitigation, Internet security, and distributed domain-name-server services.Shopify (Ecommerce, CMS)
Shopify is a subscription-based software that allows anyone to set up an online store and sell their products. Shopify store owners can also sell in physical locations using Shopify POS, a point-of-sale app and accompanying hardware.Amazon S3 (CDN)
Amazon S3 or Amazon Simple Storage Service is a service offered by Amazon Web Services (AWS) that provides object storage through a web service interface.Amazon Web Services (PaaS)
Amazon Web Services (AWS) is a comprehensive cloud services platform offering compute power, database storage, content delivery and other functionality.Amazon CloudFront (CDN)
Amazon CloudFront is a fast content delivery network (CDN) service that securely delivers data, videos, applications, and APIs to customers globally with low latency, high transfer speeds.Google Cloud CDN (CDN)
Cloud CDN uses Google's global edge network to serve content closer to users.Google Cloud (IaaS)
Google Cloud is a suite of cloud computing services.Related reports
Threat Detection Systems
| Detection System | Indicator | Verdict | Alert |
|---|---|---|---|
| Private YARA rules | maps.googleapis.com/maps-api-v3/api/js/63/14d/intl/it_ALL/common.js | audit | Hunting_JS_WebAssembly |
JavaScript (47)
No JavaScripts
HTTP Transactions (98)
| URL | IP | Response | Size |
|---|


