Report Overview
Visitedpublic
2026-02-14 06:24:25
Tags
Submit Tags
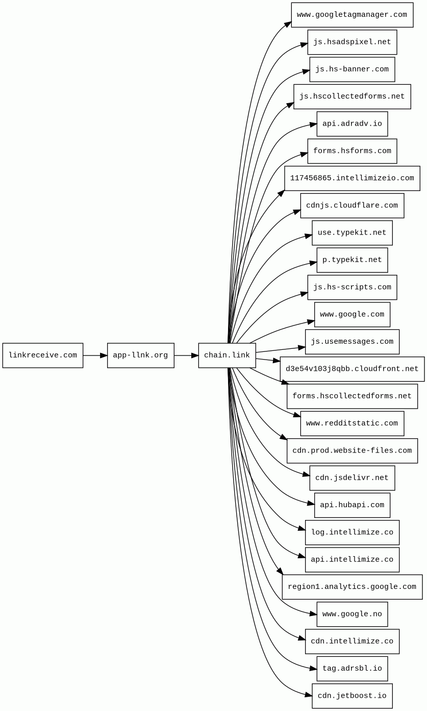
URL
linkreceive.com/
Finishing URL
chain.link/
IP / ASN

104.21.52.202
Title
Chainlink: The Industry-Standard Oracle Platform
Detections
urlquery
0
Network Intrusion Detection
0
Threat Detection Systems
0
Host Summary
| Host | Rank | Registered | First Seen | Last Seen | Sent | Received | IP | Fingerprints |
|---|---|---|---|---|---|---|---|---|
log.intellimize.co | 190417 | 2015-12-03 | 2017-11-14 | 2026-02-13 | 908 B | 828 B | ![]() 52.26.135.168 | |
www.googletagmanager.com | 283 | 2011-11-11 | 2012-10-04 | 2026-02-08 | 1.3 kB | 1.4 MB | ![]() 142.251.38.104 | |
api.adradv.io | unknown | 2025-12-13 | 2025-12-25 | 2026-02-08 | 563 B | 426 B | ![]() 44.218.46.79 | |
cdn.jsdelivr.net | 1678 | 2012-05-16 | 2012-09-30 | 2026-02-08 | 1.3 kB | 164 kB | ![]() 104.16.174.226 | |
tag.adrsbl.io | 1443297 | 2023-05-29 | 2024-02-13 | 2026-02-07 | 3.1 kB | 23 kB | ![]() 3.221.229.160 | |
cdnjs.cloudflare.com | 1222 | 2009-02-17 | 2012-05-23 | 2026-02-08 | 895 B | 46 kB | ![]() 104.17.24.14 | |
app-llnk.org | unknown | unknown | No data | No data | 481 B | 408 kB | ![]() 104.21.70.105 | |
js.hs-banner.com | 17150 | 2020-03-09 | 2020-03-26 | 2026-02-09 | 421 B | 70 kB | ![]() 172.64.147.16 | |
cdn.prod.website-files.com | 20159 | 2019-01-23 | 2023-11-01 | 2026-02-09 | 27 kB | 4.3 MB | ![]() 104.18.160.117 | |
linkreceive.com | unknown | 2025-09-19 | 2026-02-14 | 2026-02-14 | 484 B | 408 kB | ![]() 104.21.52.202 | |
d3e54v103j8qbb.cloudfront.net | unknown | 2008-04-25 | 2016-03-11 | 2026-02-09 | 501 B | 90 kB | ![]() 54.192.209.151 | |
js.hsadspixel.net | 23453 | 2017-04-21 | 2017-07-25 | 2026-02-11 | 406 B | 8.8 kB | ![]() 104.17.223.152 | |
api.intellimize.co | 198483 | 2015-12-03 | 2015-12-18 | 2026-02-13 | 1.0 kB | 1.4 kB | ![]() 34.255.95.121 | |
www.google.no | 92680 | 2001-02-26 | 2012-06-26 | 2026-02-08 | 756 B | 580 B | ![]() 142.251.38.99 | |
117456865.intellimizeio.com | unknown | 2020-10-22 | 2025-11-14 | 2026-02-13 | 536 B | 17 kB | ![]() 52.211.247.241 | |
www.redditstatic.com | 5235 | 2011-11-09 | 2012-06-30 | 2026-02-11 | 416 B | 80 kB | ![]() 151.101.65.140 | |
use.typekit.net | 4054 | 2010-08-02 | 2012-07-05 | 2026-02-09 | 1.6 kB | 58 kB | ![]() 23.36.77.81 | |
js.hscollectedforms.net | 36221 | 2017-01-23 | 2017-03-02 | 2026-02-09 | 449 B | 78 kB | ![]() 104.16.109.254 | |
region1.analytics.google.com | 22257 | 1997-09-15 | 2022-03-17 | 2026-02-08 | 989 B | 844 B | ![]() 216.239.34.36 | |
www.google.com | 22 | 1997-09-15 | 2015-05-10 | 2026-02-08 | 3.8 kB | 2.0 kB | ![]() 142.251.157.119 | |
forms.hsforms.com | 29940 | 2013-09-18 | 2018-03-07 | 2026-02-11 | 490 B | 764 B | ![]() 104.18.80.204 | |
cdn.jetboost.io | 388001 | 2019-10-17 | 2020-08-11 | 2026-02-07 | 410 B | 14 kB | ![]() 108.157.229.21 | |
cdn.intellimize.co | 204905 | 2015-12-03 | 2021-12-21 | 2026-02-13 | 422 B | 372 kB | ![]() 151.101.194.132 | |
chain.link | 52632 | 2017-07-27 | 2018-11-12 | 2026-02-13 | 479 B | 408 kB | ![]() 198.202.211.1 | |
p.typekit.net | 4638 | 2010-08-02 | 2012-05-23 | 2026-02-08 | 525 B | 373 B | ![]() 23.36.77.57 | |
js.hs-scripts.com | 18499 | 2016-07-11 | 2016-08-09 | 2026-02-09 | 412 B | 3.1 kB | ![]() 104.16.140.209 | |
js.usemessages.com | 39054 | 2015-12-07 | 2017-10-05 | 2026-02-11 | 424 B | 108 kB | ![]() 104.16.75.142 | |
api.hubapi.com | 23958 | 2008-05-24 | 2012-06-25 | 2026-02-11 | 496 B | 1.4 kB | ![]() 104.16.51.78 | |
forms.hscollectedforms.net | 36910 | 2017-01-23 | 2023-03-02 | 2026-02-09 | 517 B | 707 B | ![]() 104.16.109.254 |
Cloudflare (CDN)
Cloudflare is a web-infrastructure and website-security company, providing content-delivery-network services, DDoS mitigation, Internet security, and distributed domain-name-server services.Amazon Web Services (PaaS)
Amazon Web Services (AWS) is a comprehensive cloud services platform offering compute power, database storage, content delivery and other functionality.Amazon S3 (CDN)
Amazon S3 or Amazon Simple Storage Service is a service offered by Amazon Web Services (AWS) that provides object storage through a web service interface.Amazon CloudFront (CDN)
Amazon CloudFront is a fast content delivery network (CDN) service that securely delivers data, videos, applications, and APIs to customers globally with low latency, high transfer speeds.Express (Web frameworks, Web servers)
Express is a web application framework for Node.js, released as free and open-source software under the MIT License. It is designed for building web applications and APIs.Node.js (Programming languages)
Node.js is an open-source, cross-platform, JavaScript runtime environment that executes JavaScript code outside a web browser.Varnish (Caching)
Varnish is a reverse caching proxy.Nginx (Web servers, Reverse proxies)
Nginx is a web server that can also be used as a reverse proxy, load balancer, mail proxy and HTTP cache.jsDelivr (CDN)
JSDelivr is a free public CDN for open-source projects. It can serve web files directly from the npm registry and GitHub repositories without any configuration.jQuery:3.5.1 (JavaScript libraries)
jQuery is a JavaScript library which is a free, open-source software designed to simplify HTML DOM tree traversal and manipulation, as well as event handling, CSS animation, and Ajax.Google Tag Manager (Tag managers)
Google Tag Manager is a tag management system (TMS) that allows you to quickly and easily update measurement codes and related code fragments collectively known as tags on your website or mobile app.cdnjs (CDN)
cdnjs is a free distributed JS library delivery service.Cloudflare Bot Management (Security)
Cloudflare bot management solution identifies and mitigates automated traffic to protect websites from bad bots.Related reports
Threat Detection Systems
No alerts detected
JavaScript (73)
No JavaScripts
HTTP Transactions (97)
| URL | IP | Response | Size |
|---|


