Report Overview
Visitedpublic
2025-07-23 00:53:39
Tags
Submit Tags
URL
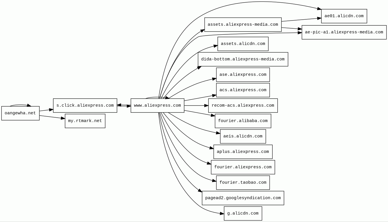
oangewha.net/4/6848570
Finishing URL
www.aliexpress.com/p/popular-landing/aliexpress.html?_immersiveMode=true&aff_plateform=aff_default_page&isdl=y&aff_short_key=_ooXP3cN?af=6848570&dp=971688015875547237
IP / ASN

139.45.197.119
Title
aliexpress.com/p/popular-landing/aliexpress.html?_immersiveMode=true&aff_plateform=aff_default_page&isdl=y&aff_short_key=_ooXP3cN?af=6848570&dp=971688015875547237
Detections
urlquery
0
Network Intrusion Detection
0
Threat Detection Systems
0
Host Summary
| Host | Rank | Registered | First Seen | Last Seen | Sent | Received | IP | Fingerprints |
|---|---|---|---|---|---|---|---|---|
acs.aliexpress.com | 18249 | 2006-04-16 | 2018-02-03 | 2025-07-17 | 9.5 kB | 3.2 kB | ![]() 47.246.146.13 | |
recom-acs.aliexpress.com | unknown | 2006-04-16 | 2024-02-26 | 2025-07-19 | 4.5 kB | 183 kB | ![]() 47.246.146.13 | |
fourier.taobao.com | 12218 | 2003-04-21 | 2019-10-09 | 2025-07-19 | 712 B | 1.9 kB | ![]() 123.183.232.34 | |
g.alicdn.com | 6787 | 2008-06-25 | 2014-10-06 | 2025-07-19 | 470 B | 19 kB | ![]() 163.181.253.193 | |
assets.aliexpress-media.com | unknown | 2021-06-25 | 2024-10-16 | 2025-07-17 | 11 kB | 1.8 MB | ![]() 23.36.77.210 | |
assets.alicdn.com | 9636 | 2008-06-25 | 2014-10-08 | 2025-07-18 | 3.5 kB | 562 kB | ![]() 23.49.27.47 | |
pagead2.googlesyndication.com | 101 | 2003-01-21 | 2012-05-21 | 2025-07-17 | 477 B | 165 kB | ![]() 142.250.74.130 | |
www.aliexpress.com | 19989 | 2006-04-16 | 2012-05-31 | 2025-07-19 | 2.5 kB | 39 kB | ![]() 23.49.27.47 | |
s.click.aliexpress.com | 23301 | 2006-04-16 | 2013-12-16 | 2025-07-20 | 3.9 kB | 3.7 kB | ![]() 23.49.27.47 | |
fourier.aliexpress.com | unknown | 2006-04-16 | 2022-05-16 | 2025-07-17 | 2.2 kB | 468 B | ![]() 47.246.146.69 | |
oangewha.net 5 alert(s) on this Host | unknown | 2024-05-17 | 2025-07-03 | 2025-07-03 | 3.3 kB | 50 kB | ![]() 139.45.197.119 | |
fourier.alibaba.com | 245815 | 1999-04-15 | 2017-12-29 | 2025-07-16 | 1.0 kB | 262 B | ![]() 47.246.167.158 | |
aeis.alicdn.com | 23225 | 2008-06-25 | 2016-08-25 | 2025-07-19 | 429 B | 263 kB | ![]() 23.49.27.47 | |
ase.aliexpress.com | unknown | 2006-04-16 | 2024-08-02 | 2025-07-17 | 2.6 kB | 1.1 kB | ![]() 47.246.146.94 | |
ae-pic-a1.aliexpress-media.com | unknown | 2021-06-25 | 2024-04-10 | 2025-07-17 | 23 kB | 348 kB | ![]() 96.6.16.238 | |
aplus.aliexpress.com | unknown | 2006-04-16 | 2025-05-16 | 2025-07-21 | 64 kB | 11 kB | ![]() 47.246.110.45 | |
ae01.alicdn.com | 7254 | 2008-06-25 | 2015-11-26 | 2025-07-18 | 2.9 kB | 17 kB | ![]() 96.6.16.238 | |
dida-bottom.aliexpress-media.com | unknown | 2021-06-25 | 2025-03-11 | 2025-07-18 | 1.2 kB | 360 kB | ![]() 47.246.44.198 | |
my.rtmark.net | 9054 | 2014-10-29 | 2015-02-04 | 2025-07-17 | 566 B | 835 B | ![]() 104.18.41.22 |
Related reports
Threat Detection Systems
Public InfoSec YARA rules
No alerts detected
OpenPhish
No alerts detected
PhishTank
No alerts detected
Quad9 DNS
| Scan Date | Severity | Indicator | Alert |
|---|---|---|---|
| 2025-07-23 | medium | oangewha.net | Sinkholed |
ThreatFox
No alerts detected
JavaScript (43)
| HASH | FROM | Size | First Seen | Last Seen | |
|---|---|---|---|---|---|
| 574a8ca5d918c7f38918f23044be4e06 | DocumentWrite | 168 B | 2024-11-04 | 2026-04-04 | |
Introduced by DocumentWrite First Seen 2024-11-04 Last Seen 2026-04-04 Times Seen 11230 Size 168 B (168 bytes) MD5 574a8ca5d918c7f38918f23044be4e06 SHA1 66a2de13ba1fb60e8ba3c2c5b54e550c0346e66a Loading... | |||||
HTTP Transactions (136)
| URL | IP | Response | Size |
|---|





