Report Overview
Visitedpublic
2026-02-25 10:21:07
Tags
Submit Tags
URL
give.rainn.org/P2P/ZQUJANcw5kORSP0-JxSN2A2/2w9_fRIyEfGmmgANOhH-9A2
Finishing URL
give.rainn.org/P2P/ZQUJANcw5kORSP0-JxSN2A2/2w9_fRIyEfGmmgANOhH-9A2
IP / ASN

65.9.46.74
Title
{{24x7^Solution}} How Do I Norton Recover My Norton™ Account?
Detections
urlquery
0
Network Intrusion Detection
0
Threat Detection Systems
0
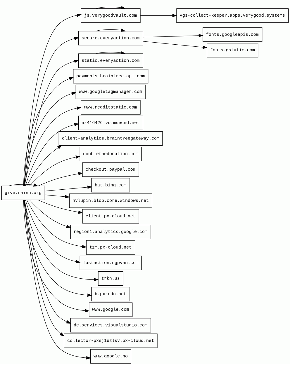
Host Summary
| Host | Rank | Registered | First Seen | Last Seen | Sent | Received | IP | Fingerprints |
|---|---|---|---|---|---|---|---|---|
dc.services.visualstudio.com | 3729 | 1997-03-18 | 2014-02-04 | 2026-02-18 | 2.2 kB | 1.6 kB | ![]() 20.50.88.245 | |
www.googletagmanager.com | 283 | 2011-11-11 | 2012-10-04 | 2026-02-22 | 2.2 kB | 2.4 MB | ![]() 142.251.142.232 | |
fonts.gstatic.com | unknown | 2008-02-11 | 2014-04-02 | 2026-02-22 | 1.1 kB | 48 kB | ![]() 172.217.21.163 | |
collector-pxsj1uzlsv.px-cloud.net | unknown | 2019-03-31 | 2025-11-24 | 2026-02-19 | 1.1 kB | 3.3 kB | ![]() 34.120.250.63 | |
tzm.px-cloud.net | 7497 | 2019-03-31 | 2025-03-20 | 2026-02-20 | 473 B | 306 B | ![]() 34.36.73.246 | |
fastaction.ngpvan.com | 876237 | 2010-10-26 | 2013-11-11 | 2026-02-23 | 510 B | 1.3 kB | ![]() 104.18.24.180 | |
secure.everyaction.com | 418165 | 2013-03-30 | 2017-02-02 | 2026-02-23 | 2.9 kB | 643 kB | ![]() 104.18.3.171 | |
www.google.com | 22 | 1997-09-15 | 2015-05-10 | 2026-02-22 | 6.3 kB | 2.9 kB | ![]() 142.251.38.100 | |
js.verygoodvault.com | 207716 | 2015-12-17 | 2018-06-14 | 2026-02-23 | 11 kB | 1.7 MB | ![]() 52.84.50.80 | |
bat.bing.com | 2924 | 1996-01-29 | 2014-04-08 | 2026-02-23 | 2.2 kB | 58 kB | ![]() 150.171.27.10 | |
trkn.us | 6675 | 2014-10-01 | 2015-04-07 | 2026-02-20 | 1.0 kB | 1.3 kB | ![]() 95.100.107.139 | |
az416426.vo.msecnd.net | 20178 | 2008-09-29 | 2014-02-09 | 2026-02-19 | 431 B | 125 kB | ![]() 13.107.246.53 | |
nvlupin.blob.core.windows.net | 644751 | 1995-08-10 | 2016-04-16 | 2026-02-23 | 3.1 kB | 611 kB | ![]() 20.209.68.129 | |
vgs-collect-keeper.apps.verygood.systems | 370812 | 2015-12-03 | 2019-11-27 | 2026-02-24 | 573 B | 189 B | ![]() 44.194.124.126 | |
www.redditstatic.com | 5235 | 2011-11-09 | 2012-06-30 | 2026-02-18 | 420 B | 83 kB | ![]() 151.101.1.140 | |
fonts.googleapis.com | 313 | 2005-01-25 | 2012-05-23 | 2026-02-22 | 487 B | 5.4 kB | ![]() 216.58.211.10 | |
b.px-cdn.net | 50421 | 2018-01-12 | 2020-02-03 | 2026-02-24 | 549 B | 817 B | ![]() 34.160.202.200 | |
client-analytics.braintreegateway.com | 70238 | 2009-10-06 | 2017-01-29 | 2026-02-23 | 4.3 kB | 2.8 kB | ![]() 35.157.46.92 | |
client.px-cloud.net | 36263 | 2019-03-31 | 2019-09-05 | 2026-02-19 | 458 B | 237 kB | ![]() 151.101.65.40 | |
give.rainn.org | unknown | 1996-12-03 | 2026-02-20 | 2026-02-20 | 11 kB | 38 kB | ![]() 52.84.50.56 | |
doublethedonation.com | 61288 | 2011-09-03 | 2013-05-25 | 2026-02-19 | 1.8 kB | 878 kB | ![]() 20.172.164.4 | |
region1.analytics.google.com | 22257 | 1997-09-15 | 2022-03-17 | 2026-02-22 | 2.3 kB | 1.7 kB | ![]() 216.239.32.36 | |
www.google.no | 92680 | 2001-02-26 | 2012-06-26 | 2026-02-22 | 750 B | 580 B | ![]() 142.251.142.227 | |
checkout.paypal.com | 71074 | 1999-07-15 | 2014-07-22 | 2026-02-24 | 559 B | 8.7 kB | ![]() 151.101.3.1 | |
static.everyaction.com | 530377 | 2013-03-30 | 2022-12-06 | 2026-02-23 | 3.3 kB | 2.0 MB | ![]() 52.84.50.64 | |
payments.braintree-api.com | 54771 | 2016-06-20 | 2018-04-10 | 2026-02-19 | 1.9 kB | 2.9 kB | ![]() 159.242.242.192 |
Microsoft HTTPAPI:2.0 (Web servers)
Microsoft HTTPAPI is a kernel-mode HTTP driver in the Windows operating system responsible for handling HTTP requests and responses with efficiency, scalability, and security.Google Cloud CDN (CDN)
Cloud CDN uses Google's global edge network to serve content closer to users.Google Cloud (IaaS)
Google Cloud is a suite of cloud computing services.Node.js (Programming languages)
Node.js is an open-source, cross-platform, JavaScript runtime environment that executes JavaScript code outside a web browser.Cloudflare (CDN)
Cloudflare is a web-infrastructure and website-security company, providing content-delivery-network services, DDoS mitigation, Internet security, and distributed domain-name-server services.Express (Web frameworks, Web servers)
Express is a web application framework for Node.js, released as free and open-source software under the MIT License. It is designed for building web applications and APIs.Amazon Web Services (PaaS)
Amazon Web Services (AWS) is a comprehensive cloud services platform offering compute power, database storage, content delivery and other functionality.Amazon S3 (CDN)
Amazon S3 or Amazon Simple Storage Service is a service offered by Amazon Web Services (AWS) that provides object storage through a web service interface.Amazon CloudFront (CDN)
Amazon CloudFront is a fast content delivery network (CDN) service that securely delivers data, videos, applications, and APIs to customers globally with low latency, high transfer speeds.Azure Front Door (Load balancers)
Azure Front Door is a scalable and secure entry point for fast delivery of your global web applications.Azure (PaaS)
Azure is a cloud computing service for building, testing, deploying, and managing applications and services through Microsoft-managed data centers.Varnish (Caching)
Varnish is a reverse caching proxy.Nginx (Web servers, Reverse proxies)
Nginx is a web server that can also be used as a reverse proxy, load balancer, mail proxy and HTTP cache.Google Tag Manager (Tag managers)
Google Tag Manager is a tag management system (TMS) that allows you to quickly and easily update measurement codes and related code fragments collectively known as tags on your website or mobile app.Very Good Security (Security)
Very Good Security (VGS) is a data security and compliance platform that enables developers to securely handle sensitive data by encrypting, tokenising, and transmitting it through an intermediary service.EveryAction (Fundraising & donations)
EveryAction provides fundraising software, donor management software, and CRM software to nonprofit organisations.Cloudflare Bot Management (Security)
Cloudflare bot management solution identifies and mitigates automated traffic to protect websites from bad bots.Related reports
Threat Detection Systems
No alerts detected
JavaScript (39)
No JavaScripts
HTTP Transactions (110)
| URL | IP | Response | Size |
|---|



