Report Overview
Visitedpublic
2026-03-04 21:07:23
Tags
Submit Tags
URL
www.prinsesirenestraat50.nl/
Finishing URL
www.prinsesirenestraat50.nl/
IP / ASN

87.236.103.23
Title
Prinses Irenestraat 50 in Millingen aan de Rijn Vrijstaande woning
Detections
urlquery
0
Network Intrusion Detection
0
Threat Detection Systems
1
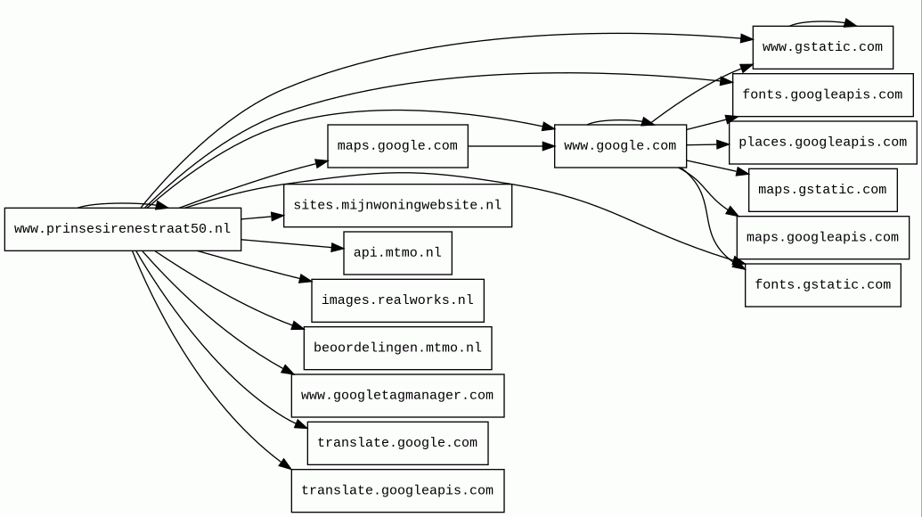
Host Summary
| Host | Rank | Registered | First Seen | Last Seen | Sent | Received | IP | Fingerprints |
|---|---|---|---|---|---|---|---|---|
www.prinsesirenestraat50.nl | unknown | 2025-03-07 | 2026-03-04 | 2026-03-04 | 27 kB | 7.0 MB | ![]() 87.236.103.23 | ![]() |
www.google.com | 22 | 1997-09-15 | 2015-05-10 | 2026-03-01 | 4.4 kB | 196 kB | ![]() 142.251.157.119 | |
api.mtmo.nl | unknown | 2015-01-04 | 2024-02-13 | 2026-01-25 | 2.1 kB | 16 kB | ![]() 185.104.29.166 | |
www.googletagmanager.com | 283 | 2011-11-11 | 2012-10-04 | 2026-03-01 | 448 B | 454 kB | ![]() 172.217.19.232 | |
translate.google.com | 609 | 1997-09-15 | 2012-05-30 | 2026-03-02 | 966 B | 85 kB | ![]() 142.251.142.238 | |
translate.googleapis.com | 6317 | 2005-01-25 | 2012-05-31 | 2026-03-02 | 1.8 kB | 419 kB | ![]() 142.250.178.74 | |
fonts.gstatic.com | unknown | 2008-02-11 | 2014-04-02 | 2026-03-01 | 7.6 kB | 465 kB | ![]() 142.251.142.227 | |
maps.google.com | 76 | 1997-09-15 | 2012-09-10 | 2026-03-02 | 599 B | 2.7 kB | ![]() 142.251.143.142 | |
images.realworks.nl | 1962971 | 2003-02-25 | 2016-01-26 | 2026-02-28 | 3.0 kB | 660 kB | ![]() 87.255.56.188 | |
maps.googleapis.com 1 alert(s) on this Host | 3442 | 2005-01-25 | 2012-05-22 | 2026-03-01 | 9.9 kB | 1.5 MB | ![]() 142.250.74.10 | |
fonts.googleapis.com | 313 | 2005-01-25 | 2012-05-23 | 2026-03-01 | 1.6 kB | 98 kB | ![]() 142.250.74.10 | |
www.gstatic.com | 146047 | 2008-02-11 | 2012-05-29 | 2026-03-01 | 5.6 kB | 5.3 MB | ![]() 0.0.0.0 | |
sites.mijnwoningwebsite.nl | unknown | 2021-12-08 | 2021-12-09 | 2026-01-25 | 922 B | 2.2 kB | ![]() 87.236.103.200 | |
beoordelingen.mtmo.nl | 5394845 | 2015-01-04 | 2019-05-05 | 2026-02-24 | 1.5 kB | 262 kB | ![]() 87.236.103.200 | |
places.googleapis.com | 263251 | 2005-01-25 | 2024-01-23 | 2026-03-04 | 3.0 kB | 2.6 kB | ![]() 142.250.74.10 | |
maps.gstatic.com | unknown | 2008-02-11 | 2012-05-22 | 2026-03-02 | 444 B | 297 kB | ![]() 172.217.19.227 |
Apache HTTP Server:2 (Web servers)
Apache is a free and open-source cross-platform web server software.jQuery:3.6.0 (JavaScript libraries)
jQuery is a JavaScript library which is a free, open-source software designed to simplify HTML DOM tree traversal and manipulation, as well as event handling, CSS animation, and Ajax.reCAPTCHA (Security)
reCAPTCHA is a free service from Google that helps protect websites from spam and abuse.Google Analytics (Analytics)
Google Analytics is a free web analytics service that tracks and reports website traffic.Bootstrap (UI frameworks)
Bootstrap is a free and open-source CSS framework directed at responsive, mobile-first front-end web development. It contains CSS and JavaScript-based design templates for typography, forms, buttons, navigation, and other interface components.PHP (Programming languages)
PHP is a general-purpose scripting language used for web development.jQuery Migrate:1.2.1 (JavaScript libraries)
Query Migrate is a javascript library that allows you to preserve the compatibility of your jQuery code developed for versions of jQuery older than 1.9.jQuery UI (JavaScript libraries)
jQuery UI is a collection of GUI widgets, animated visual effects, and themes implemented with jQuery, Cascading Style Sheets, and HTML.Magnific Popup (JavaScript libraries)
Magnific Popup is a responsive lightbox & dialog script with focus on performance and providing best experience for user with any device.Google Maps (Maps)
Google Maps is a web mapping service. It offers satellite imagery, aerial photography, street maps, 360° interactive panoramic views of streets, real-time traffic conditions, and route planning for traveling by foot, car, bicycle and air, or public transportation.PHP:8.3.25 (Programming languages)
PHP is a general-purpose scripting language used for web development.Apache HTTP Server (Web servers)
Apache is a free and open-source cross-platform web server software.Nginx (Web servers, Reverse proxies)
Nginx is a web server that can also be used as a reverse proxy, load balancer, mail proxy and HTTP cache.Related reports
Threat Detection Systems
| Detection System | Indicator | Verdict | Alert |
|---|---|---|---|
| Private YARA rules | maps.googleapis.com/maps-api-v3/api/js/64/3a/common.js | audit | Hunting_JS_WebAssembly |
JavaScript (59)
| HASH | FROM | Size | First Seen | Last Seen | |
|---|---|---|---|---|---|
| d7b7b0ad5d871a6cd38dc91c649b47de | DocumentWrite | 3.0 kB | 2026-02-18 | 2026-03-04 | |
Introduced by DocumentWrite First Seen 2026-02-18 Last Seen 2026-03-04 Times Seen 33 Size 3.0 kB (3011 bytes) MD5 d7b7b0ad5d871a6cd38dc91c649b47de SHA1 83dd3a04320e43293e39b861b4e7c69e14cf5c73 Loading... | |||||
HTTP Transactions (122)
| URL | IP | Response | Size |
|---|


