Report Overview
Visitedpublic
2025-10-01 15:59:36
Tags
Submit Tags
URL
www.todaytix.com/
Finishing URL
www.todaytix.com/
IP / ASN
76.76.21.93
#16509 AMAZON-02
Title
TodayTix | Theater Tickets to Musicals, Plays, Broadway, More

Detections

urlquery
0
Network Intrusion Detection
0
Threat Detection Systems
0

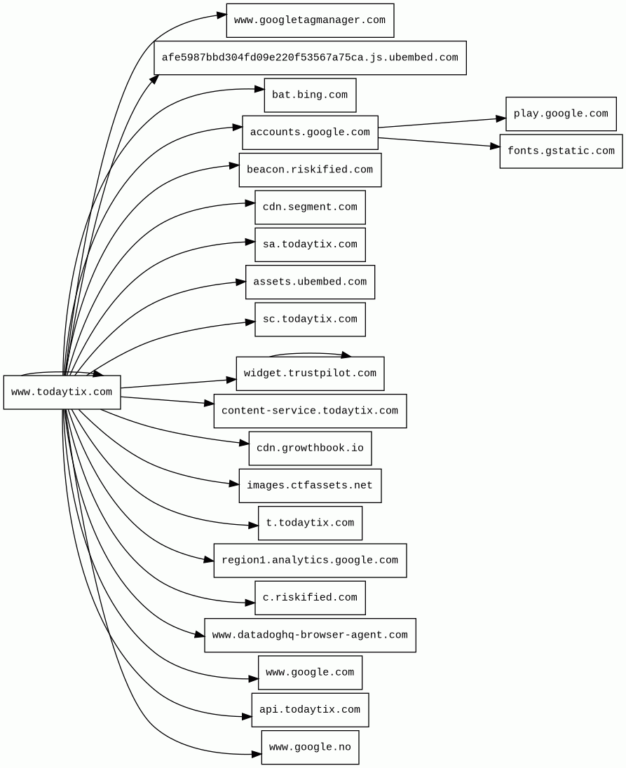
Host Summary

HostRankRegisteredFirst SeenLast Seen
widget.trustpilot.com
360632007-06-302017-02-012025-09-28
bat.bing.com
29241996-01-292014-04-082025-09-28
images.ctfassets.net
233342017-03-282017-09-202025-09-28
sa.todaytix.com
13697772012-12-032023-09-202025-09-22
assets.ubembed.com
1020172016-03-182017-02-282025-10-01
sc.todaytix.com
15777502012-12-032023-09-202025-09-22
c.riskified.com
288322012-09-162013-10-142025-09-30
www.todaytix.com
6221262012-12-032014-04-022025-09-07
www.googletagmanager.com
2832011-11-112012-10-042025-09-28
www.google.no
926802001-02-262012-06-262025-09-28
play.google.com
481997-09-152013-05-302025-09-28
www.datadoghq-browser-agent.com
72052019-03-262019-04-262025-09-29
cdn.segment.com
93481998-07-062014-04-112025-09-28
afe5987bbd304fd09e220f53567a75ca.js.ubembed.com
18773542016-03-182019-04-192025-09-22
cdn.growthbook.io
456632020-05-192022-02-082025-09-29
t.todaytix.com
14293792012-12-032024-07-282025-09-22
region1.analytics.google.com
222571997-09-152022-03-172025-09-28
api.todaytix.com
9148072012-12-032017-01-302025-09-22
fonts.gstatic.com
unknown2008-02-112014-04-022025-09-28
content-service.todaytix.com
15614132012-12-032021-09-092025-09-22
accounts.google.com
1031997-09-152012-05-232025-09-28
beacon.riskified.com
501112012-09-162013-09-262025-09-29
www.google.com
221997-09-152015-05-102025-09-28

Related reports

Threat Detection Systems
No alerts detected

JavaScript (43)

HTTP Transactions (157)

URLIPResponseSize