Report Overview
Visitedpublic
2026-03-29 15:25:27
Tags
Submit Tags
URL
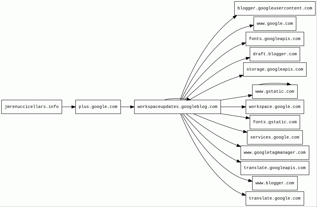
jmrenuccicellars.info/
Finishing URL
workspaceupdates.googleblog.com/2023/04/new-community-features-for-google-chat-and-an-update-currents%20.html
IP / ASN

3.33.251.168
Title
Google Workspace Updates: New community features for Google Chat and an update on Currents
Detections
urlquery
0
Network Intrusion Detection
0
Threat Detection Systems
0
Host Summary
| Host | Rank | Registered | First Seen | Last Seen | Sent | Received | IP | Fingerprints |
|---|---|---|---|---|---|---|---|---|
services.google.com | 345040 | 1997-09-15 | 2012-05-24 | 2026-03-24 | 482 B | 21 kB | ![]() 142.251.143.142 | |
www.googletagmanager.com | 283 | 2011-11-11 | 2012-10-04 | 2026-03-22 | 1.4 kB | 1.1 MB | ![]() 142.251.143.136 | |
www.google.com | 22 | 1997-09-15 | 2015-05-10 | 2026-03-22 | 918 B | 1.5 kB | ![]() 142.251.151.119 | |
plus.google.com | 110 | 1997-09-15 | 2013-05-30 | 2026-03-24 | 580 B | 232 kB | ![]() 142.250.178.78 | |
blogger.googleusercontent.com | 4332 | 2008-11-17 | 2012-05-25 | 2026-03-23 | 1.4 kB | 304 kB | ![]() 172.217.19.225 | |
fonts.googleapis.com | 313 | 2005-01-25 | 2012-05-23 | 2026-03-22 | 1.0 kB | 98 kB | ![]() 142.251.38.106 | |
storage.googleapis.com | 880 | 2005-01-25 | 2012-08-06 | 2026-03-23 | 3.8 kB | 9.1 kB | ![]() 216.58.201.219 | |
workspace.google.com | 1906 | 1997-09-15 | 2020-10-06 | 2026-03-24 | 520 B | 6.1 kB | ![]() 142.251.38.110 | |
workspaceupdates.googleblog.com | 796 | 2002-06-29 | 2020-11-13 | 2026-03-24 | 1.9 kB | 239 kB | ![]() 142.251.143.129 | |
translate.googleapis.com | 6317 | 2005-01-25 | 2012-05-31 | 2026-03-23 | 3.2 kB | 425 kB | ![]() 142.251.142.234 | |
translate.google.com | 609 | 1997-09-15 | 2012-05-30 | 2026-03-23 | 974 B | 83 kB | ![]() 172.217.20.174 | |
jmrenuccicellars.info | unknown | unknown | No data | No data | 490 B | 232 kB | ![]() 15.197.225.128 | |
www.gstatic.com | 146047 | 2008-02-11 | 2012-05-29 | 2026-03-22 | 3.8 kB | 91 kB | ![]() 172.217.20.163 | |
www.blogger.com | 9514 | 1999-06-22 | 2012-05-22 | 2026-03-23 | 484 B | 31 kB | ![]() 172.217.20.169 | |
draft.blogger.com | 7508 | 1999-06-22 | 2012-07-15 | 2026-03-24 | 534 B | 1.1 kB | ![]() 172.217.20.169 | |
fonts.gstatic.com | unknown | 2008-02-11 | 2014-04-02 | 2026-03-22 | 3.4 kB | 251 kB | ![]() 172.217.19.227 |
Google Cloud Trace (Performance)
Google Cloud Trace is a distributed tracing system that collects latency data from applications and displays it in the Google Cloud Console.Google Cloud (IaaS)
Google Cloud is a suite of cloud computing services.Google Cloud Storage (Miscellaneous)
Google Cloud Storage allows world-wide storage and retrieval of any amount of data at any time.Google Tag Manager (Tag managers)
Google Tag Manager is a tag management system (TMS) that allows you to quickly and easily update measurement codes and related code fragments collectively known as tags on your website or mobile app.Google Analytics (Analytics)
Google Analytics is a free web analytics service that tracks and reports website traffic.OpenGSE (Web servers)
OpenGSE is a test suite used for testing servlet compliance. It is deployed by using WAR files that are deployed on the server engine.Java (Programming languages)
Java is a class-based, object-oriented programming language that is designed to have as few implementation dependencies as possible.Related reports
Threat Detection Systems
No alerts detected
JavaScript (29)
| HASH | FROM | Size | First Seen | Last Seen | |
|---|---|---|---|---|---|
| 07ffdcd356a81e1d6f6ec8af89fdeef3 | DocumentWrite | 470 B | 2026-03-27 | 2026-03-29 | |
Introduced by DocumentWrite First Seen 2026-03-27 Last Seen 2026-03-29 Times Seen 13 Size 470 B (470 bytes) MD5 07ffdcd356a81e1d6f6ec8af89fdeef3 SHA1 c907727321f740197d53c6e7a7d025823b131757 Loading... | |||||
| c92a10324374fac681719d63979d00fe | DocumentWrite | 4 B | 2024-08-20 | 2026-03-29 | |
Introduced by DocumentWrite First Seen 2024-08-20 Last Seen 2026-03-29 Times Seen 15750 Size 4 B (4 bytes) MD5 c92a10324374fac681719d63979d00fe SHA1 aee655773d856fb038536adcfd6472fc7543463e Loading... | |||||
| e4f2d4eda3a500df5cc89df850400a2a | DocumentWrite | 470 B | 2026-03-26 | 2026-03-29 | |
Introduced by DocumentWrite First Seen 2026-03-26 Last Seen 2026-03-29 Times Seen 98 Size 470 B (470 bytes) MD5 e4f2d4eda3a500df5cc89df850400a2a SHA1 e49fe9452b721c42e268f9dbf5977e33cfa37103 Loading... | |||||
| 4378093a6450aea819b288b6bdcd17e8 | DocumentWrite | 3.0 kB | 2026-03-26 | 2026-03-29 | |
Introduced by DocumentWrite First Seen 2026-03-26 Last Seen 2026-03-29 Times Seen 45 Size 3.0 kB (3011 bytes) MD5 4378093a6450aea819b288b6bdcd17e8 SHA1 fa46fed3b39123c65bcba11c3f20b5a995265f0f Loading... | |||||
| cbb23930b57186187604629c977389bb | DocumentWrite | 470 B | 2026-03-26 | 2026-03-29 | |
Introduced by DocumentWrite First Seen 2026-03-26 Last Seen 2026-03-29 Times Seen 64 Size 470 B (470 bytes) MD5 cbb23930b57186187604629c977389bb SHA1 30e215d86e193cacbc144e37382b2bead5c241a6 Loading... | |||||
HTTP Transactions (47)
| URL | IP | Response | Size |
|---|