Report Overview
Visitedpublic
2023-12-03 05:46:01
Tags
Submit Tags
URL
missav.com/mimk-138
Finishing URL
missav.com/mimk-138
IP / ASN

172.67.74.86
Title
MIMK-138 一個女孩陷入其中並讓她使用自己的陰部的故事的真人版。同人銷量突破15萬份!在FANZA同人排
Detections
urlquery
0
Network Intrusion Detection
0
Threat Detection Systems
0
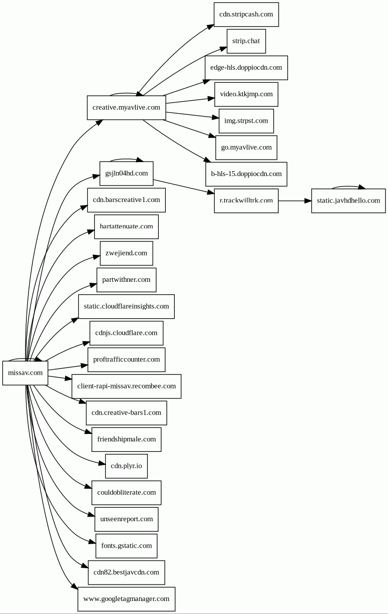
Host Summary
| Host | Rank | Registered | First Seen | Last Seen | Sent | Received | IP | Fingerprints |
|---|---|---|---|---|---|---|---|---|
cdn82.bestjavcdn.com | unknown | 2023-11-14 | 2023-11-14 15:41:36 | 2023-11-26 03:26:52 | 2.3 kB | 1.2 MB | ![]() 138.199.36.8 | |
img.strpst.com | 12993 | 2021-05-31 | 2021-06-03 10:45:56 | 2023-12-02 18:52:14 | 2.3 kB | 46 kB | ![]() 104.18.63.124 | |
r.trackwilltrk.com | unknown | 2020-04-24 | 2020-04-28 06:48:25 | 2023-11-28 10:17:18 | 647 B | 1.1 kB | ![]() 185.98.53.17 | |
cdn.cloudimagesb.com | 23099 | 2020-10-06 | 2021-02-12 17:15:41 | 2023-12-02 07:44:55 | 466 B | 79 kB | ![]() 45.133.44.10 | |
unseenreport.com 1 alert(s) on this Host | unknown | 2022-03-30 | 2022-03-30 16:33:17 | 2023-12-03 05:12:51 | 759 B | 423 B | ![]() 192.243.59.12 | |
fonts.googleapis.com | 8877 | 2005-01-25 | 2013-06-10 22:14:26 | 2023-12-02 07:17:09 | 430 B | 7.5 kB | ![]() 142.250.74.106 | |
missav.com | 233507 | 2018-08-15 | 2020-09-19 21:35:10 | 2023-11-20 06:37:31 | 24 kB | 340 kB | ![]() 172.67.74.86 | |
ocsp.r2m03.amazontrust.com | unknown | 2007-05-11 | 2023-02-21 01:06:24 | 2023-12-02 10:34:02 | 350 B | 941 B | ![]() 143.204.53.97 | |
zwejiend.com | unknown | unknown | No data | No data | 2.4 kB | 794 kB | ![]() 188.114.97.1 | |
www.googletagmanager.com | 75 | 2011-11-11 | 2013-05-22 04:07:37 | 2023-12-02 07:32:34 | 887 B | 159 kB | ![]() 142.250.74.168 | |
client-rapi-missav.recombee.com | unknown | 2015-11-04 | 2023-04-24 23:26:38 | 2023-11-21 04:44:11 | 2.5 kB | 5.0 kB | ![]() 51.81.171.243 | |
cdn.cloudfrale.com | 55750 | 2019-02-04 | 2019-02-06 17:01:05 | 2023-12-03 05:12:50 | 1.0 kB | 688 kB | ![]() 45.133.44.20 | |
cdn.barscreative1.com | 25648 | 2021-09-08 | 2021-09-16 13:14:42 | 2023-12-02 05:19:05 | 492 B | 1.7 kB | ![]() 45.133.44.4 | |
creative.myavlive.com | unknown | unknown | No data | No data | 8.5 kB | 1.1 MB | ![]() 104.18.63.130 | |
proftrafficcounter.com | unknown | 2023-11-16 | 2023-11-21 09:55:14 | 2023-12-02 05:19:04 | 938 B | 710 B | ![]() 18.184.210.76 | |
static.javhdhello.com | unknown | 2018-04-18 | 2022-10-14 10:27:54 | 2023-11-30 12:08:10 | 5.6 kB | 821 kB | ![]() 185.76.9.22 | |
cdn.stripcash.com | unknown | 2013-11-11 | 2020-02-14 14:28:14 | 2023-11-25 02:52:17 | 448 B | 309 B | ![]() 8.247.217.249 | |
friendshipmale.com | unknown | 2022-10-21 | 2022-10-21 14:15:25 | 2023-12-02 19:44:00 | 408 B | 86 kB | ![]() 104.21.234.33 | |
zerossl.ocsp.sectigo.com | 4049 | 2018-08-16 | 2020-05-09 21:05:29 | 2023-12-02 05:11:30 | 348 B | 1.2 kB | ![]() 172.64.149.23 | |
cdn.creative-bars1.com | unknown | 2022-11-01 | 2022-11-15 17:46:22 | 2023-12-02 12:14:56 | 1.9 kB | 91 kB | ![]() 172.64.109.10 | |
strip.chat | 439456 | 2015-05-16 | 2018-01-07 02:53:22 | 2023-11-23 22:55:06 | 436 B | 233 B | ![]() 45.131.145.132 | |
fonts.gstatic.com | unknown | 2008-02-11 | 2014-09-09 02:40:21 | 2023-12-02 07:24:06 | 1.1 kB | 33 kB | ![]() 216.58.207.227 | |
edge-hls.doppiocdn.com | unknown | 2022-02-16 | 2022-11-01 13:03:56 | 2023-12-02 05:59:21 | 490 B | 806 B | ![]() 104.18.63.122 | |
cdnjs.cloudflare.com | 235 | 2009-02-17 | 2015-04-17 22:46:33 | 2023-12-02 05:10:02 | 1.3 kB | 128 kB | ![]() 104.17.25.14 | |
hartattenuate.com 1 alert(s) on this Host | unknown | 2023-03-11 | 2023-03-11 06:18:55 | 2023-11-09 14:03:17 | 443 B | 16 kB | ![]() 192.243.61.225 | |
go.myavlive.com | unknown | unknown | No data | No data | 7.6 kB | 30 kB | ![]() 104.18.63.130 | |
partwithner.com | unknown | 2023-01-24 | 2023-01-24 18:46:51 | 2023-11-26 04:14:32 | 447 B | 86 kB | ![]() 169.150.247.36 | |
static.cloudflareinsights.com | 1294 | 2019-08-30 | 2019-09-24 16:34:56 | 2023-12-02 05:10:45 | 498 B | 20 kB | ![]() 104.16.56.101 | |
cdn.plyr.io | 14223 | 2015-02-16 | 2015-03-05 07:48:14 | 2023-12-02 17:55:11 | 433 B | 6.6 kB | ![]() 104.27.194.88 | |
video.ktkjmp.com | 23778 | 2020-08-07 | 2020-10-02 10:52:19 | 2023-12-03 03:00:14 | 930 B | 2.0 kB | ![]() 104.18.62.235 | |
gsjln04hd.com | unknown | 2023-03-30 | 2023-05-31 15:37:54 | 2023-11-29 02:08:12 | 13 kB | 972 kB | ![]() 212.117.190.201 | |
b-hls-15.doppiocdn.com | unknown | 2022-02-16 | 2023-08-12 16:06:52 | 2023-11-19 18:38:01 | 2.1 kB | 365 kB | ![]() 104.18.63.122 | |
couldobliterate.com 4 alert(s) on this Host | unknown | unknown | No data | No data | 4.5 kB | 7.2 kB | ![]() 173.233.137.44 | |
cdn.pncloudfl.com | 13313 | 2021-04-20 | 2021-06-07 16:28:03 | 2023-11-30 19:02:41 | 449 B | 144 kB | ![]() 104.22.58.221 |
Related reports
Threat Detection Systems
Public InfoSec YARA rules
No alerts detected
OpenPhish
No alerts detected
PhishTank
No alerts detected
mnemonic secure dns
No alerts detected
Quad9 DNS
| Scan Date | Severity | Indicator | Alert |
|---|---|---|---|
| 2023-12-03 | medium | hartattenuate.com | Sinkholed |
| 2023-12-02 | medium | couldobliterate.com | Sinkholed |
| 2023-12-02 | medium | couldobliterate.com | Sinkholed |
| 2023-12-02 | medium | couldobliterate.com | Sinkholed |
| 2023-12-02 | medium | couldobliterate.com | Sinkholed |
| 2023-12-02 | medium | unseenreport.com | Sinkholed |
ThreatFox
No alerts detected
JavaScript (258)
| HASH | FROM | Size | First Seen | Last Seen | |
|---|---|---|---|---|---|
| 9502f9983f9fdfcb947f2e88bde8ddc2 | DocumentWrite | 405 B | 2024-08-20 | 2024-08-20 | |
Introduced by DocumentWrite First Seen 2024-08-20 Last Seen 2024-08-20 Times Seen 1 Size 405 B (405 bytes) MD5 9502f9983f9fdfcb947f2e88bde8ddc2 SHA1 af4f47098ba6ba2dc5c8836d28cb25aa29b56582 Loading... | |||||
HTTP Transactions (131)
| URL | IP | Response | Size |
|---|






