Report Overview
Visitedpublic
2023-12-01 20:36:05
Tags
Submit Tags
URL
upfilesurls.com/bm3rKg4y?token=eyJpdiI6Ikp6REdNTzFPZ3daVXVDaUl1QU9XaXc9PSIsInZhbHVlIjoiQk83c3Y0SngzbnNjMkp5TG5jSTgzdz09IiwibWFjIjoiN2I1YWZkOTkxYWU3MDE0NTQ3NzhiZTdjMTEyNmM1Zjc5YjRhYzkzZDc0ZmI2MTcwYzI0NmZjMjRjNWI5ZjI4NiIsInRhZyI6IiJ9
Finishing URL
upfilesurls.com/bm3rKg4y
IP / ASN

172.67.71.90
Title
Tarea 1903.rar
Detections
urlquery
0
Network Intrusion Detection
0
Threat Detection Systems
0
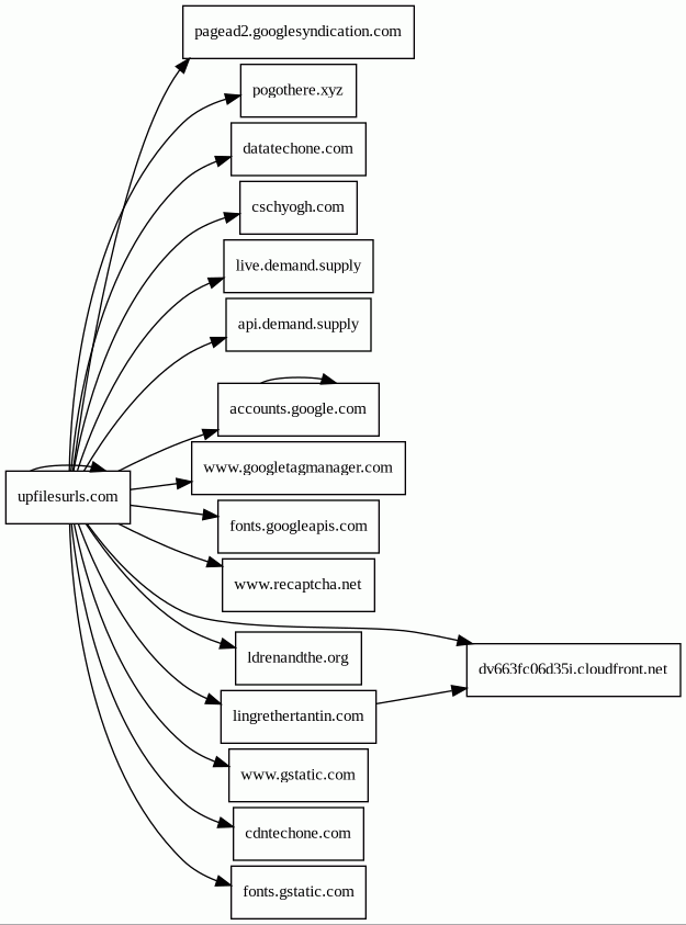
Host Summary
| Host | Rank | Registered | First Seen | Last Seen | Sent | Received | IP | Fingerprints |
|---|---|---|---|---|---|---|---|---|
api.demand.supply | 54270 | 2014-06-22 | 2018-05-24 04:58:27 | 2023-11-30 09:48:30 | 1.6 kB | 3.1 kB | ![]() 104.16.133.22 | |
pagead2.googlesyndication.com | 101 | 2003-01-21 | 2021-02-20 16:52:05 | 2023-12-01 13:45:33 | 894 B | 1.4 kB | ![]() 216.58.207.226 | |
fonts.googleapis.com | 8877 | 2005-01-25 | 2013-06-10 22:14:26 | 2023-12-01 08:02:13 | 509 B | 19 kB | ![]() 142.250.74.106 | |
www.recaptcha.net | 2060 | 2007-01-06 | 2012-07-11 16:32:37 | 2023-12-01 20:17:41 | 469 B | 1.4 kB | ![]() 142.250.74.131 | |
cschyogh.com | unknown | 2022-10-24 | 2022-10-24 14:58:05 | 2023-11-24 20:05:55 | 410 B | 1.1 kB | ![]() 23.109.150.148 | |
dv663fc06d35i.cloudfront.net | unknown | 2008-04-25 | 2023-11-21 21:26:58 | 2023-11-28 05:46:02 | 2.3 kB | 208 kB | ![]() 143.204.42.118 | |
fonts.gstatic.com | unknown | 2008-02-11 | 2014-09-09 02:40:21 | 2023-12-01 05:29:09 | 3.3 kB | 193 kB | ![]() 216.58.207.227 | |
datatechone.com 1 alert(s) on this Host | unknown | 2021-12-24 | 2015-06-17 15:52:19 | 2023-12-01 06:33:48 | 542 B | 466 B | ![]() 37.48.68.71 | |
accounts.google.com | 81 | 1997-09-15 | 2016-03-20 13:44:49 | 2023-12-01 08:33:49 | 3.8 kB | 11 kB | ![]() 142.250.150.84 | |
www.gstatic.com | unknown | 2008-02-11 | 2016-07-26 11:37:06 | 2023-12-01 06:50:24 | 492 B | 192 kB | ![]() 142.250.74.131 | |
cdntechone.com | 64371 | 2021-12-24 | 2021-12-24 18:09:58 | 2023-11-30 12:55:14 | 413 B | 20 kB | ![]() 188.114.97.1 | |
www.googletagmanager.com | 75 | 2011-11-11 | 2013-05-22 04:07:37 | 2023-12-01 06:26:25 | 901 B | 152 kB | ![]() 142.250.74.168 | |
ldrenandthe.org | unknown | 2023-11-07 | 2023-11-29 08:03:40 | 2023-12-01 16:14:03 | 1.6 kB | 1.8 kB | ![]() 104.21.20.207 | |
lingrethertantin.com | unknown | 2023-11-07 | 2023-12-01 15:42:27 | 2023-12-01 17:53:12 | 3.0 kB | 5.2 kB | ![]() 108.157.214.128 | |
pogothere.xyz | unknown | 2022-08-22 | 2022-09-04 21:11:25 | 2023-11-30 19:17:08 | 1.7 kB | 208 kB | ![]() 172.64.201.15 | |
live.demand.supply | 31265 | 2014-06-22 | 2018-03-13 18:27:23 | 2023-12-01 15:10:03 | 5.4 kB | 102 kB | ![]() 104.16.133.22 | |
upfilesurls.com | unknown | 2022-11-30 | 2022-11-30 13:09:38 | 2023-11-28 20:13:21 | 16 kB | 1.5 MB | ![]() 104.26.9.138 |
Related reports
Threat Detection Systems
Public InfoSec YARA rules
No alerts detected
OpenPhish
No alerts detected
PhishTank
No alerts detected
mnemonic secure dns
No alerts detected
Quad9 DNS
| Scan Date | Severity | Indicator | Alert |
|---|---|---|---|
| 2023-12-01 | medium | datatechone.com | Sinkholed |
ThreatFox
No alerts detected
JavaScript (30)
| HASH | FROM | Size | First Seen | Last Seen | |
|---|---|---|---|---|---|
| b4266e242eff23787e7b828376d99726 | DocumentWrite | 181 B | 2023-03-12 | 2024-08-21 | |
Introduced by DocumentWrite First Seen 2023-03-12 Last Seen 2024-08-21 Times Seen 1938 Size 181 B (181 bytes) MD5 b4266e242eff23787e7b828376d99726 SHA1 2eabaa39d5f1dfa68dd681d3489db9798b74bd73 Loading... | |||||
HTTP Transactions (64)
| URL | IP | Response | Size |
|---|


