Report Overview
Visitedpublic
2026-02-04 19:12:23
Tags
Submit Tags
URL
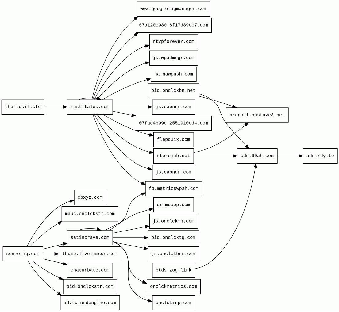
the-tukif.cfd/
Finishing URL
mastitales.com/
IP / ASN

192.64.119.216
Title
Free XXX Porn Videos Watch Now - Masti Tales
Detections
urlquery
0
Network Intrusion Detection
2
Threat Detection Systems
9
Host Summary
| Host | Rank | Registered | First Seen | Last Seen | Sent | Received | IP | Fingerprints |
|---|---|---|---|---|---|---|---|---|
fp.metricswpsh.com 14 alert(s) on this Host | 154722 | 2021-10-29 | 2022-04-22 | 2026-01-30 | 7.5 kB | 5.4 kB | ![]() 157.90.84.242 | |
rtbrenab.net | 17910 | 2024-09-23 | 2024-10-01 | 2026-01-19 | 17 kB | 38 kB | ![]() 157.90.85.57 | |
js.onclckmn.com | 342528 | 2023-12-13 | 2023-12-28 | 2026-01-31 | 421 B | 150 kB | ![]() 45.133.44.53 | |
bid.onclcktg.com | 350689 | 2023-11-28 | 2024-02-11 | 2026-01-31 | 480 B | 1.5 kB | ![]() 45.133.44.24 | |
www.googletagmanager.com | 283 | 2011-11-11 | 2012-10-04 | 2026-02-01 | 435 B | 380 kB | ![]() 142.251.143.136 | |
ad.twinrdengine.com | 79586 | 2023-06-07 | 2024-01-20 | 2026-01-30 | 2.2 kB | 4.9 kB | ![]() 34.111.67.216 | |
a.adspector.io | 213577 | 2023-06-02 | 2024-06-28 | 2026-01-30 | 492 B | 568 B | ![]() 213.171.19.202 | |
satincrave.com 12 alert(s) on this Host | unknown | 2026-01-15 | 2026-01-17 | 2026-01-25 | 1.7 kB | 4.0 kB | ![]() 172.67.133.173 | |
the-tukif.cfd 4 alert(s) on this Host | 1391607 | unknown | No data | No data | 880 B | 208 kB | ![]() 0.0.0.0 | |
cbxyz.com | 225627 | 2024-03-12 | 2024-03-12 | 2026-01-31 | 514 B | 14 kB | ![]() 104.18.43.169 | |
na.nawpush.com 3 alert(s) on this Host | 175362 | 2020-12-21 | 2020-12-23 | 2026-01-31 | 1.4 kB | 4.9 kB | ![]() 45.133.44.25 | |
js.capndr.com 6 alert(s) on this Host | 156902 | 2021-08-30 | 2021-08-30 | 2026-01-30 | 2.5 kB | 2.4 kB | ![]() 45.133.44.53 | |
js.cabnnr.com | 185771 | 2021-08-30 | 2021-08-30 | 2026-01-30 | 1.6 kB | 88 kB | ![]() 45.133.44.52 | |
mauc.onclckstr.com | 722291 | 2023-12-13 | 2024-05-28 | 2026-01-24 | 3.4 kB | 322 B | ![]() 23.88.86.80 | |
btds.zog.link | 370858 | 2015-01-11 | 2019-10-07 | 2026-01-30 | 1.7 kB | 6.1 kB | ![]() 62.122.168.42 | |
js.wpadmngr.com 3 alert(s) on this Host | 77954 | 2021-06-02 | 2021-06-02 | 2026-01-31 | 1.3 kB | 451 kB | ![]() 45.133.44.52 | |
67a120c980.8f17d89ec7.com 4 alert(s) on this Host | unknown | 2026-01-05 | 2026-02-04 | 2026-02-04 | 2.0 kB | 155 kB | ![]() 45.133.44.53 | |
ntvpforever.com | 18811 | 2021-11-18 | 2021-11-19 | 2026-02-04 | 6.2 kB | 4.2 kB | ![]() 116.202.249.56 | |
thumb.live.mmcdn.com | 181135 | 2014-03-18 | 2024-03-10 | 2026-02-01 | 514 B | 436 kB | ![]() 104.17.38.193 | |
bid.onclckbn.net | 353202 | 2024-09-19 | 2024-10-07 | 2026-01-31 | 5.1 kB | 17 kB | ![]() 157.90.85.57 | |
cdn.60ah.com | 285202 | 2023-01-18 | 2023-05-16 | 2026-01-30 | 1.9 kB | 10 kB | ![]() 45.133.44.24 | |
bid.onclckstr.com | 445643 | 2023-12-13 | 2024-03-15 | 2026-01-30 | 2.2 kB | 26 kB | ![]() 91.216.220.30 | |
chaturbate.com | 1169 | 2011-02-26 | 2012-05-22 | 2026-01-30 | 619 B | 6.1 kB | ![]() 104.18.207.112 | |
mastitales.com | 3773883 | unknown | No data | No data | 20 kB | 1.4 MB | ![]() 104.21.35.243 | ![]() ![]() |
07fac4b99e.2551910ed4.com | unknown | 2026-01-05 | 2026-02-04 | 2026-02-04 | 5.0 kB | 2.1 kB | ![]() 45.133.44.52 | |
onclckmetrics.com | 18509 | 2023-12-21 | 2023-12-26 | 2026-01-31 | 831 B | 322 B | ![]() 138.201.237.88 | |
drimquop.com | 17833 | 2025-03-10 | 2025-03-25 | 2026-01-31 | 480 B | 322 B | ![]() 178.63.5.120 | |
preroll.hostave3.net | 304993 | 2005-09-05 | 2018-02-22 | 2026-01-30 | 1.3 kB | 2.4 kB | ![]() 172.67.145.245 | |
flepquix.com | 17067 | 2025-03-10 | 2025-03-24 | 2026-01-30 | 2.9 kB | 1.9 kB | ![]() 178.63.5.120 | |
senzoriq.com | unknown | 2025-10-16 | 2025-12-09 | 2026-01-26 | 557 B | 20 kB | ![]() 172.67.218.239 | |
js.onclckbnr.com | 384217 | 2023-12-13 | 2023-12-18 | 2026-01-31 | 431 B | 85 kB | ![]() 45.133.44.53 | |
ads.rdy.to | unknown | unknown | 2025-11-25 | 2026-01-31 | 1.0 kB | 2.1 kB | ![]() 104.21.27.205 | |
onclckinp.com | 20672 | 2023-11-28 | 2024-01-03 | 2026-01-30 | 1.0 kB | 681 B | ![]() 116.202.249.56 |
Nginx:1.20.1 (Web servers, Reverse proxies)
Nginx is a web server that can also be used as a reverse proxy, load balancer, mail proxy and HTTP cache.Nginx:1.16.0 (Web servers, Reverse proxies)
Nginx is a web server that can also be used as a reverse proxy, load balancer, mail proxy and HTTP cache.Nginx:1.18.0 (Web servers, Reverse proxies)
Nginx is a web server that can also be used as a reverse proxy, load balancer, mail proxy and HTTP cache.Nginx:1.24.0 (Web servers, Reverse proxies)
Nginx is a web server that can also be used as a reverse proxy, load balancer, mail proxy and HTTP cache.Google Cloud CDN (CDN)
Cloud CDN uses Google's global edge network to serve content closer to users.Google Cloud (IaaS)
Google Cloud is a suite of cloud computing services.Cloudflare (CDN)
Cloudflare is a web-infrastructure and website-security company, providing content-delivery-network services, DDoS mitigation, Internet security, and distributed domain-name-server services.PHP:7.4.33 (Programming languages)
PHP is a general-purpose scripting language used for web development.Nginx (Web servers, Reverse proxies)
Nginx is a web server that can also be used as a reverse proxy, load balancer, mail proxy and HTTP cache.Amazon S3 (CDN)
Amazon S3 or Amazon Simple Storage Service is a service offered by Amazon Web Services (AWS) that provides object storage through a web service interface.Amazon Web Services (PaaS)
Amazon Web Services (AWS) is a comprehensive cloud services platform offering compute power, database storage, content delivery and other functionality.LiteSpeed (Web servers)
LiteSpeed is a high-scalability web server.WordPress:6.9 (CMS, Blogs)
WordPress is a free and open-source content management system written in PHP and paired with a MySQL or MariaDB database. Features include a plugin architecture and a template system.jQuery Migrate:3.4.1 (JavaScript libraries)
Query Migrate is a javascript library that allows you to preserve the compatibility of your jQuery code developed for versions of jQuery older than 1.9.MySQL (Databases)
MySQL is an open-source relational database management system.jQuery (JavaScript libraries)
jQuery is a JavaScript library which is a free, open-source software designed to simplify HTML DOM tree traversal and manipulation, as well as event handling, CSS animation, and Ajax.Google Analytics (Analytics)
Google Analytics is a free web analytics service that tracks and reports website traffic.Litespeed Cache (Caching, WordPress plugins)
LiteSpeed Cache is an all-in-one site acceleration plugin for WordPress.PHP (Programming languages)
PHP is a general-purpose scripting language used for web development.bxSlider:4.2.15 (Photo galleries, JavaScript libraries)
Add a respsonsive image slider to any website.LiteSpeed Cache (Caching, WordPress plugins)
LiteSpeed Cache is an all-in-one site acceleration plugin for WordPress.Nginx:1.20.2 (Web servers, Reverse proxies)
Nginx is a web server that can also be used as a reverse proxy, load balancer, mail proxy and HTTP cache.Nginx:1.22.0 (Web servers, Reverse proxies)
Nginx is a web server that can also be used as a reverse proxy, load balancer, mail proxy and HTTP cache.Related reports
Network Intrusion Detection Systems
Suricata /w Emerging Threats Pro
| Timestamp | Severity | Source IP | Destination IP | Alert |
|---|---|---|---|---|
| low | ![]() 192.64.119.216 | Client IP | ET INFO Namecheap URL Forward | |
| low | ![]() 192.64.119.216 | Client IP | ET INFO Namecheap URL Forward |
Threat Detection Systems
| Detection System | Indicator | Verdict | Alert |
|---|---|---|---|
| Cloudflare DNS | fp.metricswpsh.com | malicious | Sinkholed |
| Cloudflare DNS | js.capndr.com | malicious | Sinkholed |
| Cloudflare DNS | js.wpadmngr.com | malicious | Sinkholed |
| Cloudflare DNS | satincrave.com | malicious | Sinkholed |
| DNS4EU | satincrave.com | malicious | Sinkholed |
| DigiCert UltraDNS | satincrave.com | malicious | Sinkholed |
| Quad9 DNS | satincrave.com | malicious | Sinkholed |
| Hagezi Threat Feed | 67a120c980.8f17d89ec7.com | malicious | Sinkholed |
| Cloudflare DNS | na.nawpush.com | malicious | Sinkholed |
JavaScript (74)
No JavaScripts
HTTP Transactions (144)
| URL | IP | Response | Size |
|---|






