Report Overview
Visitedpublic
2026-04-09 07:22:46
Tags
Submit Tags
URL
www.narscosmetics.com/
Finishing URL
www.narscosmetics.com/
IP / ASN

104.17.234.2
Title
NARS Cosmetics | The Official Store | Makeup and Skincare
Detections
urlquery
0
Network Intrusion Detection
1
Threat Detection Systems
0
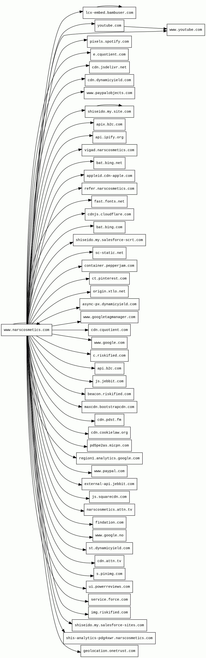
Host Summary
| Host | Rank | Registered | First Seen | Last Seen | Sent | Received | IP | Fingerprints |
|---|---|---|---|---|---|---|---|---|
youtube.com | 8 | 2005-02-15 | 2012-06-28 | 2026-04-08 | 416 B | 3.5 kB | ![]() 172.217.20.174 | |
apix.b2c.com | 59748 | 1998-07-15 | 2025-07-30 | 2026-04-08 | 438 B | 82 B | ![]() 40.160.15.88 | |
www.google.com | 22 | 1997-09-15 | 2015-05-10 | 2026-04-05 | 2.8 kB | 1.7 kB | ![]() 142.251.155.119 | |
api.b2c.com | 25755 | 1998-07-15 | 2016-04-20 | 2026-04-05 | 1.4 kB | 19 kB | ![]() 172.66.171.198 | |
bat.bing.com | 2924 | 1996-01-29 | 2014-04-08 | 2026-04-06 | 839 B | 57 kB | ![]() 150.171.27.10 | |
narscosmetics.attn.tv | unknown | 2017-04-10 | 2025-09-11 | 2026-02-16 | 1.2 kB | 764 B | ![]() 104.18.32.160 | ![]() |
cdn.cquotient.com | 48270 | 2010-06-10 | 2015-09-26 | 2026-04-09 | 862 B | 151 kB | ![]() 54.230.81.159 | |
findation.com | 56179 | 2012-03-10 | 2014-10-06 | 2026-02-15 | 868 B | 10 kB | ![]() 15.134.238.6 | |
ct.pinterest.com | 5144 | 2009-11-26 | 2015-03-12 | 2026-04-06 | 3.8 kB | 5.0 kB | ![]() 151.101.128.84 | ![]() |
www.youtube.com | 286 | 2005-02-15 | 2013-04-13 | 2026-04-06 | 885 B | 37 kB | ![]() 142.250.178.46 | |
js.jebbit.com | 274940 | 2011-07-21 | 2020-11-19 | 2026-04-06 | 875 B | 67 kB | ![]() 52.84.50.78 | |
www.paypalobjects.com | 19317 | 2005-05-12 | 2012-05-30 | 2026-04-08 | 431 B | 1.5 MB | ![]() 104.19.183.109 | |
www.paypal.com | 1502 | 1999-07-15 | 2012-05-21 | 2026-04-06 | 485 B | 3.4 kB | ![]() 151.101.129.21 | |
www.narscosmetics.com | 686795 | 1998-05-22 | 2017-02-01 | 2026-02-16 | 273 kB | 9.4 MB | ![]() 104.17.234.2 | ![]() ![]() |
ui.powerreviews.com | 59812 | 2005-03-12 | 2015-03-08 | 2026-04-04 | 3.2 kB | 870 kB | ![]() 52.84.50.110 | |
beacon.riskified.com | 50111 | 2012-09-16 | 2013-09-26 | 2026-04-04 | 479 B | 57 kB | ![]() 44.213.11.219 | |
cdn.attn.tv | 25783 | 2017-04-10 | 2018-06-13 | 2026-04-03 | 1.3 kB | 8.5 kB | ![]() 0.0.0.0 | |
geolocation.onetrust.com | 4022 | 2004-01-12 | 2018-02-07 | 2026-04-06 | 499 B | 461 B | ![]() 104.18.32.137 | |
sc-static.net | 3142 | 2017-03-16 | 2017-09-05 | 2026-04-08 | 422 B | 59 kB | ![]() 3.163.248.4 | |
container.pepperjam.com | 78133 | 2000-02-21 | 2020-10-29 | 2026-04-03 | 431 B | 10 kB | ![]() 65.9.46.30 | |
appleid.cdn-apple.com | 21465 | 2010-11-04 | 2013-09-15 | 2026-04-09 | 470 B | 44 kB | ![]() 184.26.63.208 | |
cdn.pdst.fm | 36260 | unknown | 2019-01-23 | 2026-04-06 | 417 B | 45 kB | ![]() 35.244.142.80 | |
cdn.cookielaw.org | 2972 | 2011-06-20 | 2013-12-28 | 2026-04-06 | 5.9 kB | 1.1 MB | ![]() 104.18.86.42 | |
st.dynamicyield.com | 49166 | 2011-10-20 | 2012-07-04 | 2026-04-07 | 1.4 kB | 74 kB | ![]() 52.84.50.66 | |
origin.xtlo.net | 303477 | 2018-03-01 | 2018-04-26 | 2026-04-01 | 1.1 kB | 16 kB | ![]() 52.84.50.114 | |
www.googletagmanager.com | 283 | 2011-11-11 | 2012-10-04 | 2026-04-05 | 2.7 kB | 2.8 MB | ![]() 142.251.143.136 | |
pixels.spotify.com | 20732 | 2006-04-23 | 2024-06-25 | 2026-04-08 | 1.6 kB | 1.6 kB | ![]() 35.186.224.24 | ![]() |
c.riskified.com | 28832 | 2012-09-16 | 2013-10-14 | 2026-04-07 | 1.2 kB | 1.0 kB | ![]() 52.0.243.160 | |
cdn.dynamicyield.com | 53574 | 2011-10-20 | 2012-09-23 | 2026-04-07 | 1.4 kB | 1.3 MB | ![]() 54.240.174.103 | |
shiseido.my.salesforce-scrt.com | 2085065 | 2020-02-19 | 2025-06-28 | 2026-04-07 | 1.1 kB | 27 kB | ![]() 18.116.219.122 | |
lcx-embed.bambuser.com | 265497 | 2007-01-31 | 2019-08-29 | 2026-04-04 | 882 B | 603 kB | ![]() 3.164.230.101 | |
shis-analytics-pdg4xwr.narscosmetics.com | 2943950 | 1998-05-22 | 2022-02-24 | 2025-11-30 | 2.8 kB | 746 B | ![]() 216.239.32.21 | |
api.ipify.org | 8166 | 2014-01-05 | 2014-10-06 | 2026-04-06 | 455 B | 269 B | ![]() 104.26.13.205 | |
maxcdn.bootstrapcdn.com | 6807 | 2012-05-25 | 2014-06-18 | 2026-04-06 | 1.0 kB | 82 kB | ![]() 104.18.11.207 | |
refer.narscosmetics.com | 3519849 | 1998-05-22 | 2019-11-05 | 2025-11-30 | 13 kB | 188 kB | ![]() 100.27.77.180 | |
img.riskified.com | 38754 | 2012-09-16 | 2014-01-29 | 2026-04-04 | 3.0 kB | 1.7 kB | ![]() 3.225.223.86 | |
fast.fonts.net | 39046 | 1999-03-03 | 2013-07-13 | 2026-04-02 | 6.3 kB | 145 kB | ![]() 104.16.40.28 | |
region1.analytics.google.com | 22257 | 1997-09-15 | 2022-03-17 | 2026-04-05 | 1.9 kB | 1.7 kB | ![]() 216.239.32.36 | |
async-px.dynamicyield.com | 54602 | 2011-10-20 | 2019-05-05 | 2026-04-07 | 6.3 kB | 7.1 kB | ![]() 3.167.2.91 | |
bat.bing.net | 24312 | 1997-09-03 | 2023-11-04 | 2026-04-06 | 1.9 kB | 1.6 kB | ![]() 150.171.27.10 | |
js.squarecdn.com | 81006 | 2014-10-14 | 2023-06-29 | 2026-04-04 | 864 B | 996 kB | ![]() 151.101.1.49 | |
www.google.no | 92680 | 2001-02-26 | 2012-06-26 | 2026-04-05 | 682 B | 580 B | ![]() 142.251.142.227 | |
service.force.com | 27581 | 1991-05-20 | 2017-02-07 | 2026-04-08 | 442 B | 33 kB | ![]() 160.8.186.10 | |
shiseido.my.salesforce-sites.com | 2827152 | 2019-03-26 | 2023-02-23 | 2026-02-16 | 1.7 kB | 34 kB | ![]() 13.50.12.180 | |
cdnjs.cloudflare.com | 1222 | 2009-02-17 | 2012-05-23 | 2026-04-05 | 461 B | 18 kB | ![]() 104.17.25.14 | |
shiseido.my.site.com | 1847661 | 1994-12-30 | 2025-06-28 | 2026-04-07 | 3.2 kB | 128 kB | ![]() 23.36.77.218 | |
vigad.narscosmetics.com | unknown | 1998-05-22 | 2026-02-16 | 2026-02-16 | 2.0 kB | 160 kB | ![]() 104.18.39.67 | ![]() |
e.cquotient.com | 78210 | 2010-06-10 | 2014-05-17 | 2026-04-03 | 2.7 kB | 7.8 kB | ![]() 18.200.69.168 | ![]() |
cdn.jsdelivr.net | 1678 | 2012-05-16 | 2012-09-30 | 2026-04-05 | 951 B | 16 kB | ![]() 151.101.1.229 | |
pd5pe2as.micpn.com | 4397901 | 2012-12-27 | 2022-03-30 | 2025-11-30 | 1.1 kB | 48 kB | ![]() 108.157.214.30 | |
external-api.jebbit.com | 334539 | 2011-07-21 | 2018-11-08 | 2026-04-03 | 625 B | 639 B | ![]() 52.59.125.130 | |
s.pinimg.com | 5793 | 2010-05-29 | 2017-01-13 | 2026-04-06 | 847 B | 117 kB | ![]() 151.101.128.84 |
Cloudflare (CDN)
Cloudflare is a web-infrastructure and website-security company, providing content-delivery-network services, DDoS mitigation, Internet security, and distributed domain-name-server services.Envoy (Reverse proxies)
Envoy is an open-source edge and service proxy, designed for cloud-native applications.Amazon S3 (CDN)
Amazon S3 or Amazon Simple Storage Service is a service offered by Amazon Web Services (AWS) that provides object storage through a web service interface.Amazon Web Services (PaaS)
Amazon Web Services (AWS) is a comprehensive cloud services platform offering compute power, database storage, content delivery and other functionality.Amazon CloudFront (CDN)
Amazon CloudFront is a fast content delivery network (CDN) service that securely delivers data, videos, applications, and APIs to customers globally with low latency, high transfer speeds.Varnish (Caching)
Varnish is a reverse caching proxy.PayPal (Payment processors)
PayPal is an online payments system that supports online money transfers and serves as an electronic alternative to traditional paper methods like checks and money orders.Salesforce Commerce Cloud (Ecommerce)
Salesforce Commerce Cloud is a cloud-based software-as-a-service (SaaS) ecommerce solution.Salesforce Service Cloud (Live chat, CRM)
Salesforce Service Cloud is a customer relationship management (CRM) platform for customer service and support.PowerReviews (Reviews)
Powerreviews is a provider of UGC solutions like ratings and reviews.ZURB Foundation (UI frameworks)
Zurb Foundation is used to prototype in the browser. Allows rapid creation of websites or applications while leveraging mobile and responsive technology. The front end framework is the collection of HTML, CSS, and Javascript containing design patterns.jQuery UI (JavaScript libraries)
jQuery UI is a collection of GUI widgets, animated visual effects, and themes implemented with jQuery, Cascading Style Sheets, and HTML.Apple Sign-in (Authentication)
Apple Sign-in is based on OAuth 2.0 and OpenID Connect, and provides a privacy-friendly way for users to sign in to websites and apps.Swiper (JavaScript libraries)
Swiper is a JavaScript library that creates modern touch sliders with hardware-accelerated transitions.Google Tag Manager (Tag managers)
Google Tag Manager is a tag management system (TMS) that allows you to quickly and easily update measurement codes and related code fragments collectively known as tags on your website or mobile app.OneTrust (Cookie compliance)
OneTrust is a cloud-based data privacy management compliance platform.Salesforce (CRM)
Salesforce is a cloud computing service software (SaaS) that specializes in customer relationship management (CRM).jQuery:3.6.0 (JavaScript libraries)
jQuery is a JavaScript library which is a free, open-source software designed to simplify HTML DOM tree traversal and manipulation, as well as event handling, CSS animation, and Ajax.Dynamic Yield (A/B Testing, Personalisation)
Dynamic Yield is a provider of automated conversion optimisation tools for marketers and retailers.Slick (JavaScript libraries)
Google Cloud Storage (Miscellaneous)
Google Cloud Storage allows world-wide storage and retrieval of any amount of data at any time.Google Cloud (IaaS)
Google Cloud is a suite of cloud computing services.Google Cloud CDN (CDN)
Cloud CDN uses Google's global edge network to serve content closer to users.Nginx (Web servers, Reverse proxies)
Nginx is a web server that can also be used as a reverse proxy, load balancer, mail proxy and HTTP cache.Cloudflare Bot Management (Security)
Cloudflare bot management solution identifies and mitigates automated traffic to protect websites from bad bots.Related reports
Network Intrusion Detection Systems
Suricata /w Emerging Threats Pro
| Timestamp | Severity | Source IP | Destination IP | Alert |
|---|---|---|---|---|
| low | Client IP | ![]() 104.26.13.205 | ET INFO External IP Address Lookup Domain (ipify .org) in TLS SNI |
Threat Detection Systems
No alerts detected
JavaScript (196)
No JavaScripts
HTTP Transactions (229)
| URL | IP | Response | Size |
|---|








