Report Overview
Visitedpublic
2026-02-18 08:41:02
Tags
Submit Tags
URL
info.ice-world.com/e3t/Ctc/L1+113/djqTXZ04/VVGdY47v2B87W3RGwbk47tZNbW178YCN5KGQ0TN1k24YF3lYM-W7Y8-PT6lZ3nwV4VxHy5g_-5vW8F24pG4y2vZbN4R_5FjdNZhjW3PCJHP788s4DW6p53FD90-F34W4JsW_Z7ps0JTW64S5jc4_T7FpW4FkTnV4xKpKpW3DjyKD6SxzLrW1n1Z0b3StSP-N9k6K30kMtXDW1d07R87Zs-31W6t--942x8V81W20sZ5V8Vzwx8W2hm6nT3C825GW7Gh4c57kvQcbW8KQHbd4pZwC9W77LZFC3TFPzFN5Y6-S2CxkywW99P_M352C6_pW521Zsq3vZPNRW2VYB3X1cSKXkW7pSKb05Qb5bTW1CLQkG4R7nqgVy3HNf1zGng5W3LP-dg4kYXRkdCMG2M04
Finishing URL
www.ice-world.com/knowledge-center/wcs-shorttrack-2024/?utm_medium=email&_hsenc=p2ANqtz--aii40hvzl6Wryk7x7S2felnN0frOQSy6fmGVI1HxcYVyQCgWiJ_KeS1N6onJVPJAQ9XcgYTRKZovxCUSrPJOPAON8HA&_hsmi=128856988&utm_content=128856988&utm_source=hs_email
IP / ASN

141.101.90.97
Title
WCS Shorttrack Championships 2024 - Ice-World
Detections
urlquery
0
Network Intrusion Detection
0
Threat Detection Systems
1
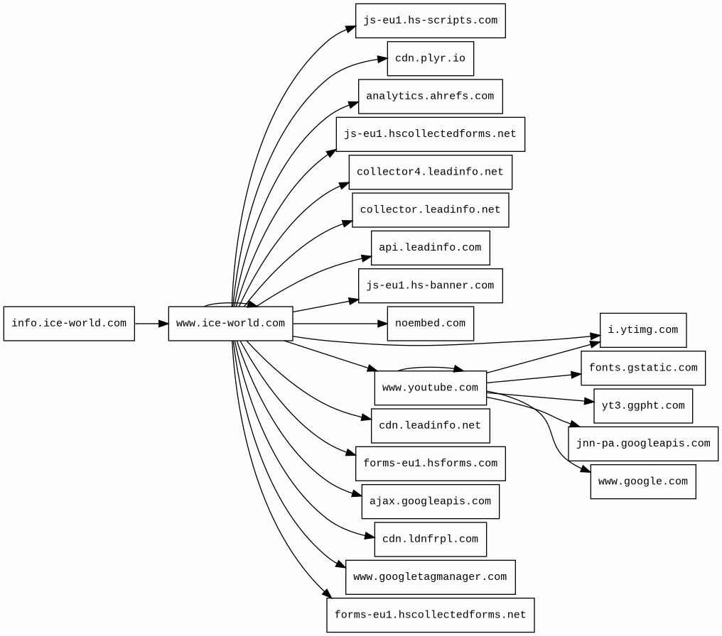
Host Summary
| Host | Rank | Registered | First Seen | Last Seen | Sent | Received | IP | Fingerprints |
|---|---|---|---|---|---|---|---|---|
www.googletagmanager.com | 283 | 2011-11-11 | 2012-10-04 | 2026-02-15 | 1.3 kB | 1.6 MB | ![]() 142.250.178.104 | |
js-eu1.hscollectedforms.net | 194336 | 2017-01-23 | 2021-08-03 | 2026-02-11 | 467 B | 78 kB | ![]() 172.65.192.122 | |
api.leadinfo.com | 406608 | 1995-08-06 | 2018-04-25 | 2026-02-13 | 466 B | 482 B | ![]() 52.17.94.107 | ![]() |
www.google.com | 22 | 1997-09-15 | 2015-05-10 | 2026-02-15 | 455 B | 60 kB | ![]() 142.251.142.228 | |
ajax.googleapis.com | 3691 | 2005-01-25 | 2012-05-22 | 2026-02-15 | 456 B | 87 kB | ![]() 216.58.207.234 | |
fonts.gstatic.com | unknown | 2008-02-11 | 2014-04-02 | 2026-02-15 | 1.1 kB | 82 kB | ![]() 172.217.20.163 | |
noembed.com | 55386 | 2011-05-04 | 2017-01-29 | 2026-02-15 | 486 B | 1.3 kB | ![]() 151.101.1.91 | |
www.youtube.com 1 alert(s) on this Host | 286 | 2005-02-15 | 2013-04-13 | 2026-02-15 | 11 kB | 3.5 MB | ![]() 216.58.207.238 | |
cdn.leadinfo.net | 496164 | 2016-08-31 | 2018-09-28 | 2026-02-14 | 414 B | 63 kB | ![]() 3.164.230.44 | |
analytics.ahrefs.com | 48245 | 2010-11-25 | 2020-05-06 | 2026-02-11 | 922 B | 8.0 kB | ![]() 104.18.39.141 | |
js-eu1.hs-banner.com | 93048 | 2020-03-09 | 2021-08-03 | 2026-02-11 | 433 B | 71 kB | ![]() 172.65.202.201 | |
yt3.ggpht.com | 1275 | 2008-01-16 | 2014-01-15 | 2026-02-16 | 503 B | 2.7 kB | ![]() 142.251.143.129 | |
js-eu1.hs-scripts.com | 90455 | 2016-07-11 | 2021-08-03 | 2026-02-11 | 424 B | 2.1 kB | ![]() 172.65.208.22 | |
i.ytimg.com | 436 | 2007-12-11 | 2012-10-03 | 2026-02-16 | 910 B | 152 kB | ![]() 142.251.143.150 | |
collector.leadinfo.net | 357843 | 2016-08-31 | 2018-02-10 | 2026-02-13 | 1.6 kB | 1.0 kB | ![]() 34.241.56.51 | |
jnn-pa.googleapis.com | 1579 | 2005-01-25 | 2021-11-16 | 2026-02-16 | 1.2 kB | 1.2 kB | ![]() 142.250.74.10 | |
forms-eu1.hscollectedforms.net | 197263 | 2017-01-23 | 2023-03-02 | 2026-02-11 | 536 B | 714 B | ![]() 172.65.192.122 | |
forms-eu1.hsforms.com | 180545 | 2013-09-18 | 2021-08-03 | 2026-02-11 | 501 B | 764 B | ![]() 172.65.232.43 | |
info.ice-world.com | unknown | unknown | No data | No data | 2.2 kB | 93 kB | ![]() 141.101.90.97 | |
www.ice-world.com | unknown | unknown | 2013-10-30 | 2022-11-12 | 32 kB | 1.7 MB | ![]() 172.67.216.158 | |
collector4.leadinfo.net | 434152 | 2016-08-31 | 2025-01-27 | 2026-02-13 | 1.1 kB | 592 B | ![]() 54.171.4.47 | |
cdn.plyr.io | 65563 | 2015-02-16 | 2015-03-05 | 2026-02-11 | 447 B | 6.5 kB | ![]() 104.26.12.19 | |
cdn.ldnfrpl.com | 1601764 | 2024-08-27 | 2024-08-27 | 2026-02-14 | 457 B | 179 kB | ![]() 3.164.230.103 |
Amazon CloudFront (CDN)
Amazon CloudFront is a fast content delivery network (CDN) service that securely delivers data, videos, applications, and APIs to customers globally with low latency, high transfer speeds.Cloudflare (CDN)
Cloudflare is a web-infrastructure and website-security company, providing content-delivery-network services, DDoS mitigation, Internet security, and distributed domain-name-server services.Amazon Web Services (PaaS)
Amazon Web Services (AWS) is a comprehensive cloud services platform offering compute power, database storage, content delivery and other functionality.Apache HTTP Server:2.4.66 (Web servers)
Apache is a free and open-source cross-platform web server software.Debian (Operating systems)
Debian is a Linux software which is a free open-source software.Varnish (Caching)
Varnish is a reverse caching proxy.Amazon S3 (CDN)
Amazon S3 or Amazon Simple Storage Service is a service offered by Amazon Web Services (AWS) that provides object storage through a web service interface.Cloudflare Bot Management (Security)
Cloudflare bot management solution identifies and mitigates automated traffic to protect websites from bad bots.WordPress (CMS, Blogs)
WordPress is a free and open-source content management system written in PHP and paired with a MySQL or MariaDB database. Features include a plugin architecture and a template system.Kinsta (PaaS, Hosting)
Kinsta is a leading managed WordPress hosting provider, prioritizing speed and security.Google Tag Manager (Tag managers)
Google Tag Manager is a tag management system (TMS) that allows you to quickly and easily update measurement codes and related code fragments collectively known as tags on your website or mobile app.Google Hosted Libraries (CDN)
Google Hosted Libraries is a stable, reliable, high-speed, globally available content distribution network for the most popular, open-source JavaScript libraries.WPML:4.8.6 (WordPress plugins, Translation)
WPML plugin makes it possible to build and run fully multilingual WordPress sites.MySQL (Databases)
MySQL is an open-source relational database management system.PHP (Programming languages)
PHP is a general-purpose scripting language used for web development.jQuery:3.1.0 (JavaScript libraries)
jQuery is a JavaScript library which is a free, open-source software designed to simplify HTML DOM tree traversal and manipulation, as well as event handling, CSS animation, and Ajax.Related reports
Threat Detection Systems
| Detection System | Indicator | Verdict | Alert |
|---|---|---|---|
| Private YARA rules | www.youtube.com/s/player/1798f86c/player_es6.vflset/en_US/base.js | audit | Hunting_JS_WebAssembly |
JavaScript (179)
No JavaScripts
HTTP Transactions (77)
| URL | IP | Response | Size |
|---|


