Report Overview
Visitedpublic
2023-12-14 07:38:23
Tags
Submit Tags
URL
ww1.mx1.bondagesex-xxx.com/
Finishing URL
ww1.mx1.bondagesex-xxx.com/
IP / ASN

198.27.104.104
Title
Bondage Sex Xxx | BDSM Fetish
Detections
urlquery
0
Network Intrusion Detection
0
Threat Detection Systems
0
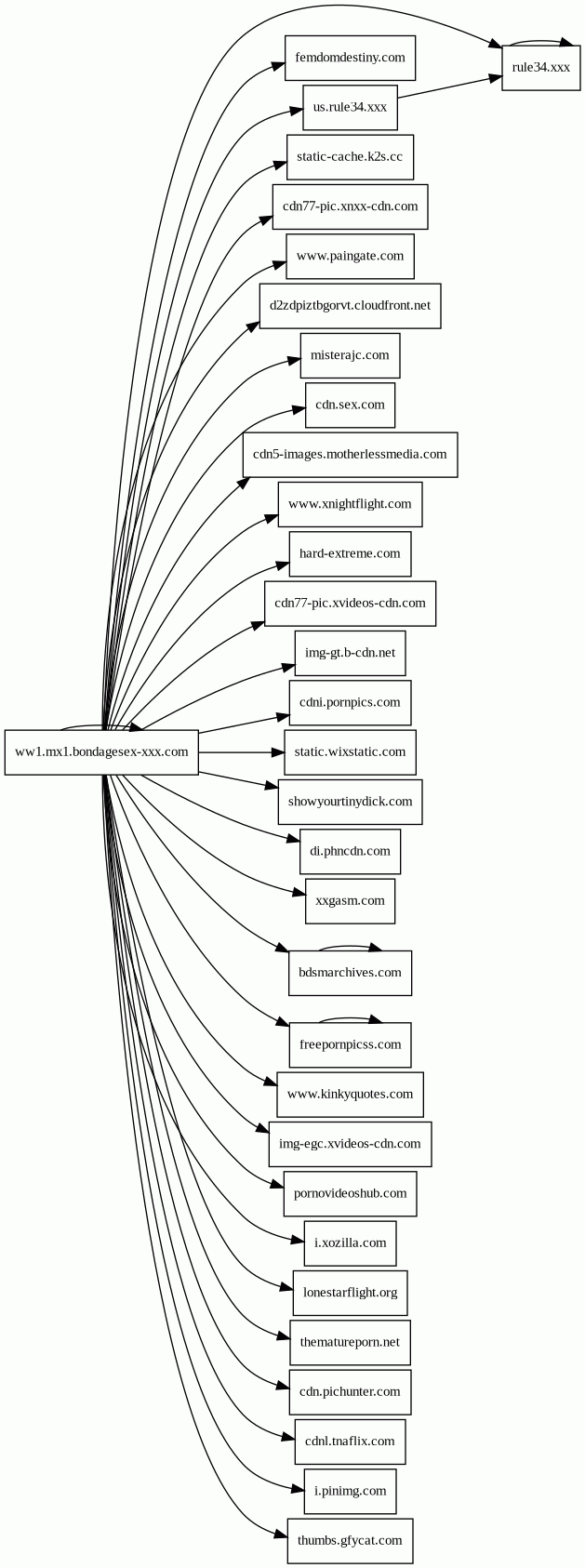
Host Summary
| Host | Rank | Registered | First Seen | Last Seen | Sent | Received | IP | Fingerprints |
|---|---|---|---|---|---|---|---|---|
cdn77-pic.xvideos-cdn.com | 12833 | 2017-08-25 | 2018-09-07 00:43:13 | 2023-12-13 18:26:30 | 561 B | 66 kB | ![]() 195.181.166.15 | |
cdni.pornpics.com | 163105 | 1996-04-03 | 2020-03-27 22:40:43 | 2023-11-26 09:48:36 | 475 B | 98 kB | ![]() 45.133.44.51 | |
www.kinkyquotes.com | unknown | unknown | No data | No data | 451 B | 4.0 kB | ![]() 195.74.38.160 | |
thematureporn.net | unknown | 2017-11-30 | 2018-03-04 01:24:27 | 2023-10-27 18:14:07 | 459 B | 25 kB | ![]() 104.21.233.137 | |
img-gt.b-cdn.net | unknown | unknown | No data | No data | 507 B | 176 kB | ![]() 194.242.11.186 | |
cdn5-images.motherlessmedia.com | 143497 | 2008-10-11 | 2018-12-27 23:21:35 | 2023-11-27 21:07:19 | 469 B | 0 B | ![]() 0.0.0.0 | |
i.xozilla.com | 259375 | 2016-11-14 | 2017-08-14 23:26:04 | 2023-11-15 11:06:29 | 486 B | 315 B | ![]() 45.133.44.4 | |
www.paingate.com | unknown | unknown | No data | No data | 474 B | 55 kB | ![]() 185.177.94.44 | |
i.pinimg.com | 689 | 2010-05-29 | 2015-10-15 02:21:29 | 2023-12-12 18:13:26 | 480 B | 10 kB | ![]() 172.64.149.192 | |
us.rule34.xxx | 153427 | unknown | 2018-08-11 14:55:44 | 2023-11-24 14:52:08 | 489 B | 711 B | ![]() 0.0.0.0 | |
rule34.xxx 2 alert(s) on this Host | 49641 | unknown | 2012-06-25 17:36:03 | 2023-11-23 11:50:01 | 792 B | 2.4 kB | ![]() 104.26.1.234 | |
bdsmarchives.com | unknown | unknown | No data | No data | 928 B | 404 kB | ![]() 104.21.233.140 | |
cdn.pichunter.com | 268648 | 2001-03-30 | 2018-08-27 03:58:13 | 2023-11-18 07:09:53 | 464 B | 82 kB | ![]() 69.16.175.10 | |
cdn.sex.com | 70907 | 1995-10-18 | 2020-01-31 10:50:23 | 2023-11-13 22:13:01 | 469 B | 326 B | ![]() 169.150.247.35 | |
xxgasm.com | 117641 | 2016-04-11 | 2016-04-29 05:49:14 | 2023-12-01 03:10:34 | 479 B | 404 B | ![]() 173.208.199.194 | |
freepornpicss.com | 211988 | 2019-02-07 | 2019-02-10 05:52:13 | 2023-07-14 08:08:17 | 910 B | 48 kB | ![]() 172.67.197.112 | |
static-cache.k2s.cc | 182663 | 2012-08-01 | 2018-09-13 12:35:33 | 2023-12-11 23:38:00 | 474 B | 260 B | ![]() 188.72.235.156 | |
ww1.mx1.bondagesex-xxx.com | unknown | 2015-11-26 | 2022-11-17 14:29:13 | 2023-03-05 04:58:18 | 3.6 kB | 148 kB | ![]() 198.27.104.104 | |
img-egc.xvideos-cdn.com | 242578 | 2017-08-25 | 2017-09-28 12:17:02 | 2023-12-11 19:04:26 | 544 B | 28 kB | ![]() 192.229.221.136 | |
pornovideoshub.com | 283658 | 2016-01-12 | 2016-01-15 04:24:48 | 2023-11-24 21:38:12 | 515 B | 34 kB | ![]() 104.21.235.209 | |
di.phncdn.com | 12364 | 2009-12-11 | 2018-03-23 16:43:02 | 2023-12-03 19:29:02 | 1.6 kB | 135 kB | ![]() 64.210.135.112 | |
cdnl.tnaflix.com | unknown | 2007-02-18 | 2023-03-13 07:14:55 | 2023-11-06 17:07:49 | 477 B | 22 kB | ![]() 8.253.198.115 | |
d2zdpiztbgorvt.cloudfront.net | unknown | 2008-04-25 | 2020-12-01 07:25:22 | 2023-11-09 22:14:06 | 589 B | 213 kB | ![]() 143.204.42.230 | |
static.wixstatic.com | 5648 | 2013-04-10 | 2013-06-07 18:55:33 | 2023-12-12 18:34:34 | 583 B | 46 kB | ![]() 143.204.55.75 | |
lonestarflight.org | unknown | unknown | No data | No data | 487 B | 1.3 MB | ![]() 34.72.219.82 | |
showyourtinydick.com | unknown | unknown | No data | No data | 516 B | 46 kB | ![]() 107.180.51.237 | |
femdomdestiny.com | unknown | 2006-07-29 | 2012-10-18 15:24:13 | 2023-06-07 12:33:54 | 484 B | 74 kB | ![]() 162.251.109.36 | |
thumbs.gfycat.com | 15568 | 2013-02-16 | 2014-02-05 11:39:25 | 2023-10-12 12:06:46 | 472 B | 0 B | ![]() 0.0.0.0 | |
cdn77-pic.xnxx-cdn.com | 15574 | 2017-08-25 | 2018-09-06 21:50:36 | 2023-12-05 11:48:16 | 539 B | 38 kB | ![]() 195.181.166.15 | |
www.xnightflight.com | 723194 | 2019-04-24 | 2019-06-06 22:49:53 | 2023-11-08 16:16:38 | 403 B | 71 kB | ![]() 172.67.144.11 | |
hard-extreme.com | 381298 | 2016-03-09 | 2016-03-10 06:01:32 | 2023-06-19 22:03:05 | 549 B | 136 kB | ![]() 172.67.147.201 | |
misterajc.com | unknown | unknown | No data | No data | 392 B | 1.3 MB | ![]() 192.254.234.136 |
Related reports
Threat Detection Systems
Public InfoSec YARA rules
No alerts detected
OpenPhish
No alerts detected
PhishTank
No alerts detected
mnemonic secure dns
No alerts detected
Quad9 DNS
No alerts detected
ThreatFox
No alerts detected
JavaScript (4)
No JavaScripts
HTTP Transactions (45)
| URL | IP | Response | Size |
|---|





