Report Overview
Visitedpublic
2026-03-28 20:29:28
Tags
Submit Tags
URL
us.o3designstudio.com/
Finishing URL
us.o3designstudio.com/
IP / ASN

23.227.38.74
Title
o3designstudio-city map gifts
Detections
urlquery
0
Network Intrusion Detection
0
Threat Detection Systems
1
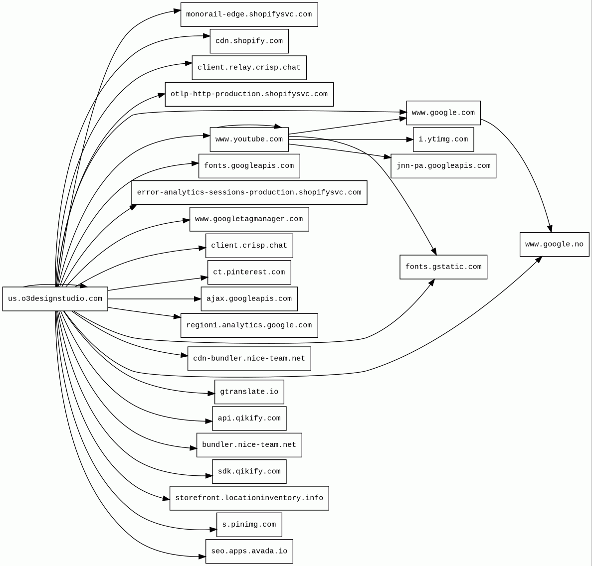
Host Summary
| Host | Rank | Registered | First Seen | Last Seen | Sent | Received | IP | Fingerprints |
|---|---|---|---|---|---|---|---|---|
fonts.googleapis.com | 313 | 2005-01-25 | 2012-05-23 | 2026-03-22 | 1.9 kB | 232 kB | ![]() 142.251.38.106 | |
fonts.gstatic.com | unknown | 2008-02-11 | 2014-04-02 | 2026-03-22 | 3.3 kB | 212 kB | ![]() 172.217.19.227 | |
error-analytics-sessions-production.shopifysvc.com | 24150 | 2017-09-29 | 2024-12-03 | 2026-03-23 | 1.3 kB | 1.1 kB | ![]() 34.73.251.59 | ![]() |
s.pinimg.com | 5793 | 2010-05-29 | 2017-01-13 | 2026-03-23 | 847 B | 117 kB | ![]() 151.101.0.84 | |
www.google.com | 22 | 1997-09-15 | 2015-05-10 | 2026-03-22 | 5.7 kB | 131 kB | ![]() 142.251.151.119 | |
jnn-pa.googleapis.com | 1579 | 2005-01-25 | 2021-11-16 | 2026-03-23 | 2.4 kB | 2.4 kB | ![]() 142.250.74.10 | |
monorail-edge.shopifysvc.com | 11124 | 2017-09-29 | 2019-08-29 | 2026-03-23 | 1.9 kB | 3.5 kB | ![]() 34.120.87.25 | |
ct.pinterest.com | 5144 | 2009-11-26 | 2015-03-12 | 2026-03-23 | 4.0 kB | 6.6 kB | ![]() 96.6.16.234 | ![]() |
www.youtube.com 2 alert(s) on this Host | 286 | 2005-02-15 | 2013-04-13 | 2026-03-23 | 12 kB | 6.3 MB | ![]() 216.58.201.238 | ![]() |
www.googletagmanager.com | 283 | 2011-11-11 | 2012-10-04 | 2026-03-22 | 5.9 kB | 2.1 MB | ![]() 142.251.143.136 | |
client.crisp.chat | 168029 | 2017-06-09 | 2017-07-02 | 2026-03-26 | 3.0 kB | 511 kB | ![]() 104.18.28.104 | |
cdn.shopify.com | 3587 | 2005-03-11 | 2012-06-22 | 2026-03-23 | 5.5 kB | 1.3 MB | ![]() 23.227.39.200 | |
cdn-bundler.nice-team.net | 203688 | 2019-02-19 | 2019-07-06 | 2026-03-27 | 961 B | 442 kB | ![]() 172.67.179.246 | ![]() |
sdk.qikify.com | 1729614 | 2017-12-19 | 2018-10-02 | 2026-03-27 | 893 B | 403 kB | ![]() 172.67.180.222 | |
api.qikify.com | 1486746 | 2017-12-19 | 2018-10-02 | 2026-03-27 | 501 B | 941 B | ![]() 172.67.180.222 | |
www.google.no | 92680 | 2001-02-26 | 2012-06-26 | 2026-03-22 | 2.5 kB | 1.2 kB | ![]() 142.250.74.3 | |
us.o3designstudio.com | unknown | 2014-03-11 | 2026-03-28 | 2026-03-28 | 228 kB | 11 MB | ![]() 23.227.38.74 | |
storefront.locationinventory.info | 1846676 | 2020-09-16 | 2020-11-29 | 2026-03-18 | 476 B | 118 kB | ![]() 151.101.65.195 | |
client.relay.crisp.chat | 159579 | 2017-06-09 | 2017-07-02 | 2026-03-26 | 600 B | 442 B | ![]() 64.227.36.222 | |
ajax.googleapis.com | 3691 | 2005-01-25 | 2012-05-22 | 2026-03-22 | 450 B | 89 kB | ![]() 216.58.201.202 | |
otlp-http-production.shopifysvc.com | 28477 | 2017-09-29 | 2022-09-22 | 2026-03-25 | 1.0 kB | 748 B | ![]() 34.160.147.240 | |
region1.analytics.google.com | 22257 | 1997-09-15 | 2022-03-17 | 2026-03-22 | 1.7 kB | 1.7 kB | ![]() 216.239.32.36 | |
bundler.nice-team.net | 189178 | 2019-02-19 | 2019-05-29 | 2026-03-27 | 474 B | 879 B | ![]() 172.67.179.246 | ![]() |
seo.apps.avada.io | 351429 | 2018-11-13 | 2020-04-02 | 2026-03-23 | 468 B | 717 B | ![]() 151.101.1.195 | |
gtranslate.io | 68072 | 2016-01-08 | 2016-01-28 | 2026-03-26 | 463 B | 1.4 kB | ![]() 104.26.2.194 | |
i.ytimg.com | 436 | 2007-12-11 | 2012-10-03 | 2026-03-23 | 1.1 kB | 76 kB | ![]() 216.58.201.214 |
Envoy (Reverse proxies)
Envoy is an open-source edge and service proxy, designed for cloud-native applications.Google Cloud CDN (CDN)
Cloud CDN uses Google's global edge network to serve content closer to users.Google Cloud (IaaS)
Google Cloud is a suite of cloud computing services.YouTube (Video players)
YouTube is a video sharing service where users can create their own profile, upload videos, watch, like and comment on other videos.Cloudflare (CDN)
Cloudflare is a web-infrastructure and website-security company, providing content-delivery-network services, DDoS mitigation, Internet security, and distributed domain-name-server services.Litespeed Cache (Caching, WordPress plugins)
LiteSpeed Cache is an all-in-one site acceleration plugin for WordPress.LiteSpeed Cache (Caching, WordPress plugins)
LiteSpeed Cache is an all-in-one site acceleration plugin for WordPress.LiteSpeed (Web servers)
LiteSpeed is a high-scalability web server.Amazon Web Services (PaaS)
Amazon Web Services (AWS) is a comprehensive cloud services platform offering compute power, database storage, content delivery and other functionality.Shopify (Ecommerce, CMS)
Shopify is a subscription-based software that allows anyone to set up an online store and sell their products. Shopify store owners can also sell in physical locations using Shopify POS, a point-of-sale app and accompanying hardware.jQuery (JavaScript libraries)
jQuery is a JavaScript library which is a free, open-source software designed to simplify HTML DOM tree traversal and manipulation, as well as event handling, CSS animation, and Ajax.Vue.js (JavaScript frameworks)
Vue.js is an open-source model–view–viewmodel JavaScript framework for building user interfaces and single-page applications.Firebase (Databases, Development)
Firebase is a Google-backed application development software that enables developers to develop iOS, Android and Web apps.Nginx (Web servers, Reverse proxies)
Nginx is a web server that can also be used as a reverse proxy, load balancer, mail proxy and HTTP cache.Related reports
Threat Detection Systems
| Detection System | Indicator | Verdict | Alert |
|---|---|---|---|
| Private YARA rules | www.youtube.com/s/player/8e54e4ea/player_embed_es6.vflset/en_US/base.js | audit | Hunting_JS_WebAssembly |
JavaScript (318)
| HASH | FROM | Size | First Seen | Last Seen | |
|---|---|---|---|---|---|
| 0a0a3ce42da91fee88933c5f89d407ee | DocumentWrite | 272 B | 2026-03-28 | 2026-03-28 | |
Introduced by DocumentWrite First Seen 2026-03-28 Last Seen 2026-03-28 Times Seen 1 Size 272 B (272 bytes) MD5 0a0a3ce42da91fee88933c5f89d407ee SHA1 4ef0045f104f46706190bcacce38efae40e01400 Loading... | |||||
| 4f94091b3699cb7956556af7b012ad3f | DocumentWrite | 433 B | 2026-03-28 | 2026-03-28 | |
Introduced by DocumentWrite First Seen 2026-03-28 Last Seen 2026-03-28 Times Seen 1 Size 433 B (433 bytes) MD5 4f94091b3699cb7956556af7b012ad3f SHA1 29c75d542d9c4d48a9471bd4d6dec8584cb8a056 Loading... | |||||
| 15c46e05ce8e592d12106379ff8d6e60 | DocumentWrite | 364 B | 2026-03-28 | 2026-03-28 | |
Introduced by DocumentWrite First Seen 2026-03-28 Last Seen 2026-03-28 Times Seen 1 Size 364 B (364 bytes) MD5 15c46e05ce8e592d12106379ff8d6e60 SHA1 915a08c48d8a98653521be25d9dda4fce1776e37 Loading... | |||||
| f3a065c09d1bc057638d4e766eed0060 | DocumentWrite | 925 B | 2026-03-28 | 2026-03-28 | |
Introduced by DocumentWrite First Seen 2026-03-28 Last Seen 2026-03-28 Times Seen 1 Size 925 B (925 bytes) MD5 f3a065c09d1bc057638d4e766eed0060 SHA1 ac3ba8ff895779024fe3cc826e8487c34d902eaf Loading... | |||||
HTTP Transactions (245)
| URL | IP | Response | Size |
|---|






