Report Overview
Visitedpublic
2026-02-28 01:56:56
Tags
Submit Tags
URL
elitecamarchive.com/videos/11852
Finishing URL
elitecamarchive.com/videos/11852
IP / ASN

158.94.210.100
Title
falinecrosthwaite Camgirl Show #11852 - Feb 21, 2026 04:02 Webcam (76min) | EliteCamArchive | EliteCamArchive
Detections
urlquery
0
Network Intrusion Detection
2
Threat Detection Systems
7
Host Summary
| Host | Rank | Registered | First Seen | Last Seen | Sent | Received | IP | Fingerprints |
|---|---|---|---|---|---|---|---|---|
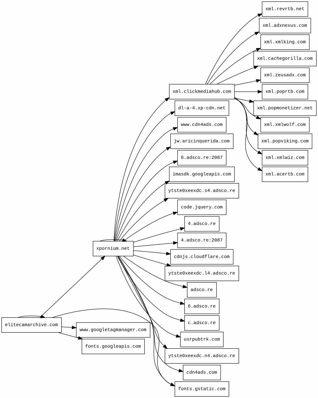
elitecamarchive.com 51 alert(s) on this Host | unknown | 2026-01-05 | 2026-01-18 | 2026-02-16 | 29 kB | 1.1 MB | ![]() 158.94.210.100 | |
xml.xmlwolf.com | 749098 | 2024-07-27 | 2024-08-16 | 2026-02-16 | 565 B | 139 B | ![]() 173.239.53.20 | |
ytste0xeexdc.s4.adsco.re | unknown | 2017-02-14 | 2026-02-28 | 2026-02-28 | 416 B | 166 B | ![]() 185.200.116.60 | |
6.adsco.re | 91627 | 2017-02-14 | 2018-01-15 | 2026-02-21 | 849 B | 1.2 kB | ![]() 104.16.84.77 | |
ytste0xeexdc.l4.adsco.re | unknown | 2017-02-14 | 2026-02-28 | 2026-02-28 | 416 B | 166 B | ![]() 185.200.118.62 | |
cdn4ads.com | 44268 | 2020-04-18 | 2020-04-19 | 2026-02-21 | 1.8 kB | 257 B | ![]() 216.59.63.128 | |
dl-a-4.xp-cdn.net | unknown | 2021-12-13 | 2023-08-15 | 2026-02-12 | 453 B | 88 kB | ![]() 185.141.26.75 | |
usrpubtrk.com 3 alert(s) on this Host | 6824 | 2025-06-16 | 2025-06-17 | 2026-02-26 | 485 B | 530 B | ![]() 172.67.186.11 | |
ytste0xeexdc.n4.adsco.re | unknown | 2017-02-14 | 2026-02-28 | 2026-02-28 | 416 B | 166 B | ![]() 38.132.109.126 | |
xml.clickmediahub.com | unknown | 2025-08-17 | 2025-10-09 | 2026-02-11 | 12 kB | 17 kB | ![]() 104.21.93.13 | |
xml.popviking.com | 792106 | 2025-01-04 | 2025-03-07 | 2026-02-24 | 567 B | 139 B | ![]() 173.239.53.20 | |
code.jquery.com | 4915 | 2005-12-10 | 2012-05-21 | 2026-02-22 | 447 B | 90 kB | ![]() 151.101.130.137 | |
xml.xmlking.com | 734121 | 2020-07-27 | 2020-11-12 | 2026-02-24 | 565 B | 139 B | ![]() 174.137.133.17 | |
imasdk.googleapis.com | 3922 | 2005-01-25 | 2014-02-25 | 2026-02-25 | 427 B | 472 kB | ![]() 142.250.178.106 | |
www.cdn4ads.com | 441594 | 2020-04-18 | 2020-04-19 | 2026-02-20 | 444 B | 42 kB | ![]() 95.173.205.15 | ![]() |
www.googletagmanager.com | 283 | 2011-11-11 | 2012-10-04 | 2026-02-22 | 447 B | 374 kB | ![]() 142.250.178.72 | |
fonts.gstatic.com | unknown | 2008-02-11 | 2014-04-02 | 2026-02-22 | 2.7 kB | 207 kB | ![]() 172.217.21.163 | |
xml.cachegorilla.com | 905846 | 2021-07-23 | 2023-11-27 | 2026-02-24 | 570 B | 139 B | ![]() 173.239.53.20 | |
xml.zeusadx.com | 629445 | 2019-08-07 | 2019-09-23 | 2026-02-24 | 565 B | 139 B | ![]() 173.239.53.20 | |
xml.revrtb.net | 862364 | 2019-01-20 | 2019-01-31 | 2026-02-24 | 564 B | 139 B | ![]() 174.137.133.16 | |
c.adsco.re | 100769 | 2017-02-14 | 2017-11-29 | 2026-02-26 | 808 B | 166 kB | ![]() 104.16.84.77 | |
xml.acertb.com | 721296 | 2020-04-01 | 2020-04-15 | 2026-02-24 | 564 B | 139 B | ![]() 174.137.133.16 | |
4.adsco.re | 95532 | 2017-02-14 | 2021-01-04 | 2026-02-27 | 849 B | 1.6 kB | ![]() 162.252.214.5 | |
jw.aricinquerida.com 3 alert(s) on this Host | unknown | 2025-04-12 | 2025-08-27 | 2026-02-12 | 427 B | 1.5 kB | ![]() 172.241.53.182 | |
xpornium.net | 286606 | 2021-04-29 | 2021-11-08 | 2026-02-27 | 4.1 kB | 1.3 MB | ![]() 104.21.5.120 | |
cdnjs.cloudflare.com | 1222 | 2009-02-17 | 2012-05-23 | 2026-02-22 | 1.8 kB | 218 kB | ![]() 104.17.24.14 | |
adsco.re | 3069 | 2017-02-14 | 2017-04-03 | 2026-02-26 | 494 B | 2.0 kB | ![]() 162.252.214.5 | |
xml.adxnexus.com | 855030 | 2019-04-10 | 2019-04-25 | 2026-02-24 | 566 B | 139 B | ![]() 174.137.133.17 | |
xml.xmlwiz.com | 856229 | 2021-04-22 | 2022-01-09 | 2026-02-24 | 564 B | 139 B | ![]() 174.137.133.17 | |
fonts.googleapis.com | 313 | 2005-01-25 | 2012-05-23 | 2026-02-22 | 759 B | 37 kB | ![]() 142.250.178.106 | |
xml.poprtb.com | 875718 | 2020-07-27 | 2020-08-26 | 2026-02-24 | 564 B | 139 B | ![]() 174.137.133.17 | |
xml.popmonetizer.net | 715683 | 2019-01-20 | 2019-01-31 | 2026-02-22 | 570 B | 139 B | ![]() 174.137.133.18 |
Nginx:1.24.0 (Web servers, Reverse proxies)
Nginx is a web server that can also be used as a reverse proxy, load balancer, mail proxy and HTTP cache.Ubuntu (Operating systems)
Ubuntu is a free and open-source operating system on Linux for the enterprise server, desktop, cloud, and IoT.Next.js (JavaScript frameworks, Web frameworks)
Next.js is a React framework for developing single page Javascript applications.Node.js (Programming languages)
Node.js is an open-source, cross-platform, JavaScript runtime environment that executes JavaScript code outside a web browser.React (JavaScript frameworks)
React is an open-source JavaScript library for building user interfaces or UI components.Webpack (Miscellaneous)
Webpack is an open-source JavaScript module bundler.Amazon Web Services (PaaS)
Amazon Web Services (AWS) is a comprehensive cloud services platform offering compute power, database storage, content delivery and other functionality.Nginx (Web servers, Reverse proxies)
Nginx is a web server that can also be used as a reverse proxy, load balancer, mail proxy and HTTP cache.Cloudflare (CDN)
Cloudflare is a web-infrastructure and website-security company, providing content-delivery-network services, DDoS mitigation, Internet security, and distributed domain-name-server services.Google Cloud CDN (CDN)
Cloud CDN uses Google's global edge network to serve content closer to users.Google Cloud (IaaS)
Google Cloud is a suite of cloud computing services.Varnish (Caching)
Varnish is a reverse caching proxy.CDN77 (CDN)
CDN77 is a content delivery network (CDN).PHP (Programming languages)
PHP is a general-purpose scripting language used for web development.jQuery:3.5.1 (JavaScript libraries)
jQuery is a JavaScript library which is a free, open-source software designed to simplify HTML DOM tree traversal and manipulation, as well as event handling, CSS animation, and Ajax.jQuery CDN (CDN)
jQuery CDN is a way to include jQuery in your website without actually downloading and keeping it your website's folder.cdnjs (CDN)
cdnjs is a free distributed JS library delivery service.Related reports
Network Intrusion Detection Systems
Suricata /w Emerging Threats Pro
| Timestamp | Severity | Source IP | Destination IP | Alert |
|---|---|---|---|---|
| low | Client IP | ![]() 162.159.207.0 | ET INFO Session Traversal Utilities for NAT (STUN Binding Request) | |
| low | ![]() 162.159.207.0 | Client IP | ET INFO Session Traversal Utilities for NAT (STUN Binding Response) |
Threat Detection Systems
| Detection System | Indicator | Verdict | Alert |
|---|---|---|---|
| OpenDNS | elitecamarchive.com | phishing | Phishing Block |
| Cloudflare DNS | usrpubtrk.com | malicious | Sinkholed |
| DNS4EU | usrpubtrk.com | malicious | Sinkholed |
| DigiCert UltraDNS | usrpubtrk.com | malicious | Sinkholed |
| Cloudflare DNS | jw.aricinquerida.com | malicious | Sinkholed |
| Hagezi Threat Feed | jw.aricinquerida.com | malicious | Sinkholed |
| DigiCert UltraDNS | jw.aricinquerida.com | malicious | Sinkholed |
JavaScript (66)
| HASH | FROM | Size | First Seen | Last Seen | |
|---|---|---|---|---|---|
| 6f5c9cc117a985d08c392d4ec111af85 | DocumentWrite | 565 B | 2025-10-07 | 2026-02-28 | |
Introduced by DocumentWrite First Seen 2025-10-07 Last Seen 2026-02-28 Times Seen 33 Size 565 B (565 bytes) MD5 6f5c9cc117a985d08c392d4ec111af85 SHA1 76ceb58f6d87e24f2ed9ad6da03685e07618c3fe Loading... | |||||
| 6cf20e5ab0aecfbe1d208f5ca5b6eddc | DocumentWrite | 565 B | 2025-10-07 | 2026-02-28 | |
Introduced by DocumentWrite First Seen 2025-10-07 Last Seen 2026-02-28 Times Seen 33 Size 565 B (565 bytes) MD5 6cf20e5ab0aecfbe1d208f5ca5b6eddc SHA1 793864ee3e41d06f5bff2656cb30f011347e56a9 Loading... | |||||
| 06b2daafc7e5a0a689425596a949642e | DocumentWrite | 565 B | 2025-10-07 | 2026-02-28 | |
Introduced by DocumentWrite First Seen 2025-10-07 Last Seen 2026-02-28 Times Seen 33 Size 565 B (565 bytes) MD5 06b2daafc7e5a0a689425596a949642e SHA1 32884e5eabc8763efdf1beb361e66046ebf9b221 Loading... | |||||
| 34014bc2164ddd5f1873077bef7c435d | DocumentWrite | 565 B | 2025-10-07 | 2026-02-28 | |
Introduced by DocumentWrite First Seen 2025-10-07 Last Seen 2026-02-28 Times Seen 33 Size 565 B (565 bytes) MD5 34014bc2164ddd5f1873077bef7c435d SHA1 f4b66aa75b269503c393c87b0716a7ddada5cc3d Loading... | |||||
| b9761cf8b10d348412da8a404469fe2e | DocumentWrite | 565 B | 2025-10-07 | 2026-02-28 | |
Introduced by DocumentWrite First Seen 2025-10-07 Last Seen 2026-02-28 Times Seen 33 Size 565 B (565 bytes) MD5 b9761cf8b10d348412da8a404469fe2e SHA1 790fbca6e7c8d35c12a165409c51f8c57d467852 Loading... | |||||
| 137697a452d43aefbc212d501223c91f | DocumentWrite | 565 B | 2025-10-07 | 2026-02-28 | |
Introduced by DocumentWrite First Seen 2025-10-07 Last Seen 2026-02-28 Times Seen 33 Size 565 B (565 bytes) MD5 137697a452d43aefbc212d501223c91f SHA1 b1219524a8f8ea28b89d34ecf0d43060fd9fe2f6 Loading... | |||||
| 739dfe3ab96d5de37b937276970adfef | DocumentWrite | 565 B | 2025-10-07 | 2026-02-28 | |
Introduced by DocumentWrite First Seen 2025-10-07 Last Seen 2026-02-28 Times Seen 33 Size 565 B (565 bytes) MD5 739dfe3ab96d5de37b937276970adfef SHA1 ec26bba32c5dc63cec1719f8ba01a343e0214aec Loading... | |||||
| 9c4f3eb4d8fc7112a07413111a03dc07 | DocumentWrite | 565 B | 2025-10-07 | 2026-02-28 | |
Introduced by DocumentWrite First Seen 2025-10-07 Last Seen 2026-02-28 Times Seen 33 Size 565 B (565 bytes) MD5 9c4f3eb4d8fc7112a07413111a03dc07 SHA1 b838e7706083e536a01c78d3f5b5aad12bd02926 Loading... | |||||
| 3c6524e39e73c477c7d00e49df72f4e1 | DocumentWrite | 565 B | 2025-10-07 | 2026-02-28 | |
Introduced by DocumentWrite First Seen 2025-10-07 Last Seen 2026-02-28 Times Seen 33 Size 565 B (565 bytes) MD5 3c6524e39e73c477c7d00e49df72f4e1 SHA1 9733db08ad73a992648d896281bf667d938d0ae3 Loading... | |||||
| e3d10b7105f33e8a16ea74fae09353d7 | DocumentWrite | 565 B | 2025-10-07 | 2026-02-28 | |
Introduced by DocumentWrite First Seen 2025-10-07 Last Seen 2026-02-28 Times Seen 33 Size 565 B (565 bytes) MD5 e3d10b7105f33e8a16ea74fae09353d7 SHA1 97f3e3a905e5a3f6cbb29bff0d8ecdf159c6b477 Loading... | |||||
| a918c79d8ccff892b7837d47ae2485f1 | DocumentWrite | 565 B | 2025-10-07 | 2026-02-28 | |
Introduced by DocumentWrite First Seen 2025-10-07 Last Seen 2026-02-28 Times Seen 33 Size 565 B (565 bytes) MD5 a918c79d8ccff892b7837d47ae2485f1 SHA1 5010e51b74ce4933c0d7aa5741f2af6c9df48e89 Loading... | |||||
HTTP Transactions (120)
| URL | IP | Response | Size |
|---|






