Report Overview
Visitedpublic
2025-11-15 10:41:55
Tags
Submit Tags
URL
www.mov.onl/
Finishing URL
watchfree.onl/
IP / ASN

172.67.175.35
Title
WatchFree.Onl 🎦 Watch Free Movies Online in HD
Detections
urlquery
0
Network Intrusion Detection
0
Threat Detection Systems
24
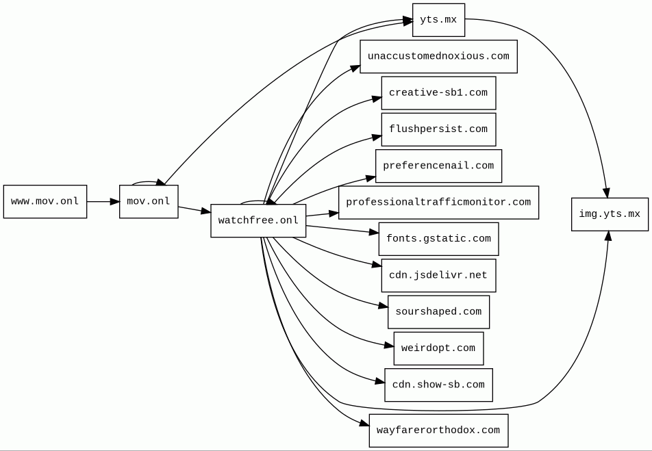
Host Summary
| Host | Rank | Registered | First Seen | Last Seen | Sent | Received | IP | Fingerprints |
|---|---|---|---|---|---|---|---|---|
creative-sb1.com 12 alert(s) on this Host | 22211 | 2025-07-01 | 2025-08-08 | 2025-11-10 | 2.8 kB | 185 kB | ![]() 172.67.210.112 | |
wayfarerorthodox.com 4 alert(s) on this Host | unknown | 2024-09-03 | 2025-08-08 | 2025-11-10 | 950 B | 7.8 kB | ![]() 172.240.127.242 | ![]() |
watchfree.onl 5 alert(s) on this Host | unknown | 2025-04-11 | 2025-10-12 | 2025-11-02 | 2.7 kB | 53 kB | ![]() 188.114.96.1 | |
mov.onl 2 alert(s) on this Host | unknown | 2018-11-19 | 2018-11-24 | 2025-11-02 | 928 B | 28 kB | ![]() 188.114.96.1 | |
www.mov.onl 1 alert(s) on this Host | unknown | 2018-11-19 | 2018-11-24 | 2025-10-12 | 480 B | 27 kB | ![]() 188.114.96.1 | |
unaccustomednoxious.com 18 alert(s) on this Host | unknown | unknown | No data | No data | 5.7 kB | 203 kB | ![]() 172.240.253.132 | ![]() |
fonts.googleapis.com | 313 | 2005-01-25 | 2012-05-23 | 2025-11-09 | 430 B | 17 kB | ![]() 142.250.178.42 | |
fonts.gstatic.com | unknown | 2008-02-11 | 2014-04-02 | 2025-11-09 | 1.1 kB | 82 kB | ![]() 142.250.178.35 | |
cdn.jsdelivr.net | 1678 | 2012-05-16 | 2012-09-30 | 2025-11-09 | 445 B | 12 kB | ![]() 151.101.1.229 | |
sourshaped.com 15 alert(s) on this Host | unknown | 2024-09-03 | 2025-10-06 | 2025-11-14 | 2.7 kB | 9.4 kB | ![]() 172.240.127.242 | ![]() |
flushpersist.com 6 alert(s) on this Host | 23810 | 2025-07-01 | 2025-07-08 | 2025-11-12 | 1.5 kB | 1.1 kB | ![]() 172.240.108.68 | ![]() |
professionaltrafficmonitor.com | 16376 | 2025-01-23 | 2025-01-25 | 2025-11-09 | 898 B | 844 B | ![]() 52.59.96.77 | |
cdn.show-sb.com 1 alert(s) on this Host | 187612 | 2024-08-20 | 2024-08-31 | 2025-11-10 | 480 B | 2.1 kB | ![]() 104.21.95.140 | |
yts.mx 72 alert(s) on this Host | 7855 | 2019-04-11 | 2020-02-02 | 2025-11-02 | 34 kB | 1.7 MB | ![]() 104.26.0.60 | |
img.yts.mx 50 alert(s) on this Host | 1431641 | 2019-04-11 | 2020-02-02 | 2025-11-02 | 24 kB | 1.7 MB | ![]() 172.67.69.153 | |
preferencenail.com 6 alert(s) on this Host | 20606 | 2025-07-01 | 2025-07-08 | 2025-11-12 | 822 B | 172 kB | ![]() 185.196.197.71 | |
weirdopt.com 2 alert(s) on this Host | 37519 | 2025-07-01 | 2025-07-08 | 2025-11-12 | 416 B | 377 B | ![]() 185.196.197.71 |
Cloudflare (CDN)
Cloudflare is a web-infrastructure and website-security company, providing content-delivery-network services, DDoS mitigation, Internet security, and distributed domain-name-server services.Envoy (Reverse proxies)
Envoy is an open-source edge and service proxy, designed for cloud-native applications.Nginx:1.21.6 (Web servers, Reverse proxies)
Nginx is a web server that can also be used as a reverse proxy, load balancer, mail proxy and HTTP cache.jsDelivr (CDN)
JSDelivr is a free public CDN for open-source projects. It can serve web files directly from the npm registry and GitHub repositories without any configuration.jQuery (JavaScript libraries)
jQuery is a JavaScript library which is a free, open-source software designed to simplify HTML DOM tree traversal and manipulation, as well as event handling, CSS animation, and Ajax.PHP (Programming languages)
PHP is a general-purpose scripting language used for web development.Varnish:6.5 (Caching)
Varnish is a reverse caching proxy.Related reports
Threat Detection Systems
| Detection System | Indicator | Verdict | Alert |
|---|---|---|---|
| DNS4EU | creative-sb1.com | malicious | Sinkholed |
| Cloudflare DNS | creative-sb1.com | malicious | Sinkholed |
| DigiCert UltraDNS | yts.mx | malicious | Sinkholed |
| DigiCert UltraDNS | img.yts.mx | malicious | Sinkholed |
| Quad9 DNS | wayfarerorthodox.com | malicious | Sinkholed |
| Hagezi Threat Feed | wayfarerorthodox.com | malicious | Sinkholed |
| DigiCert UltraDNS | watchfree.onl | malicious | Sinkholed |
| DigiCert UltraDNS | www.mov.onl | malicious | Sinkholed |
| Hagezi Threat Feed | unaccustomednoxious.com | malicious | Sinkholed |
| DNS0 Zero | unaccustomednoxious.com | malicious | Sinkholed |
| Quad9 DNS | unaccustomednoxious.com | malicious | Sinkholed |
| DigiCert UltraDNS | mov.onl | malicious | Sinkholed |
| Cloudflare DNS | sourshaped.com | malicious | Sinkholed |
| Quad9 DNS | sourshaped.com | malicious | Sinkholed |
| DNS0 Zero | sourshaped.com | malicious | Sinkholed |
| Cloudflare DNS | flushpersist.com | malicious | Sinkholed |
| Hagezi Threat Feed | flushpersist.com | malicious | Sinkholed |
| DNS0 Zero | flushpersist.com | malicious | Sinkholed |
| DNS4EU | preferencenail.com | malicious | Sinkholed |
| Hagezi Threat Feed | preferencenail.com | malicious | Sinkholed |
| Cloudflare DNS | preferencenail.com | malicious | Sinkholed |
| DNS4EU | weirdopt.com | malicious | Sinkholed |
| Cloudflare DNS | weirdopt.com | malicious | Sinkholed |
| Cloudflare DNS | cdn.show-sb.com | malicious | Sinkholed |
JavaScript (15)
No JavaScripts
HTTP Transactions (161)
| URL | IP | Response | Size |
|---|



