Report Overview
Visitedpublic
2023-12-04 04:37:07
Tags
Submit Tags
URL
1mycashbar1.blogspot.ru/2017/06/blog-post_56.html
Finishing URL
1mycashbar1.blogspot.com/2017/06/blog-post_56.html
IP / ASN

216.58.207.193
Title
mycashbar: Серия очень прибыльных кранов!!Смотреть обязательно!!
Detections
urlquery
0
Network Intrusion Detection
0
Threat Detection Systems
0
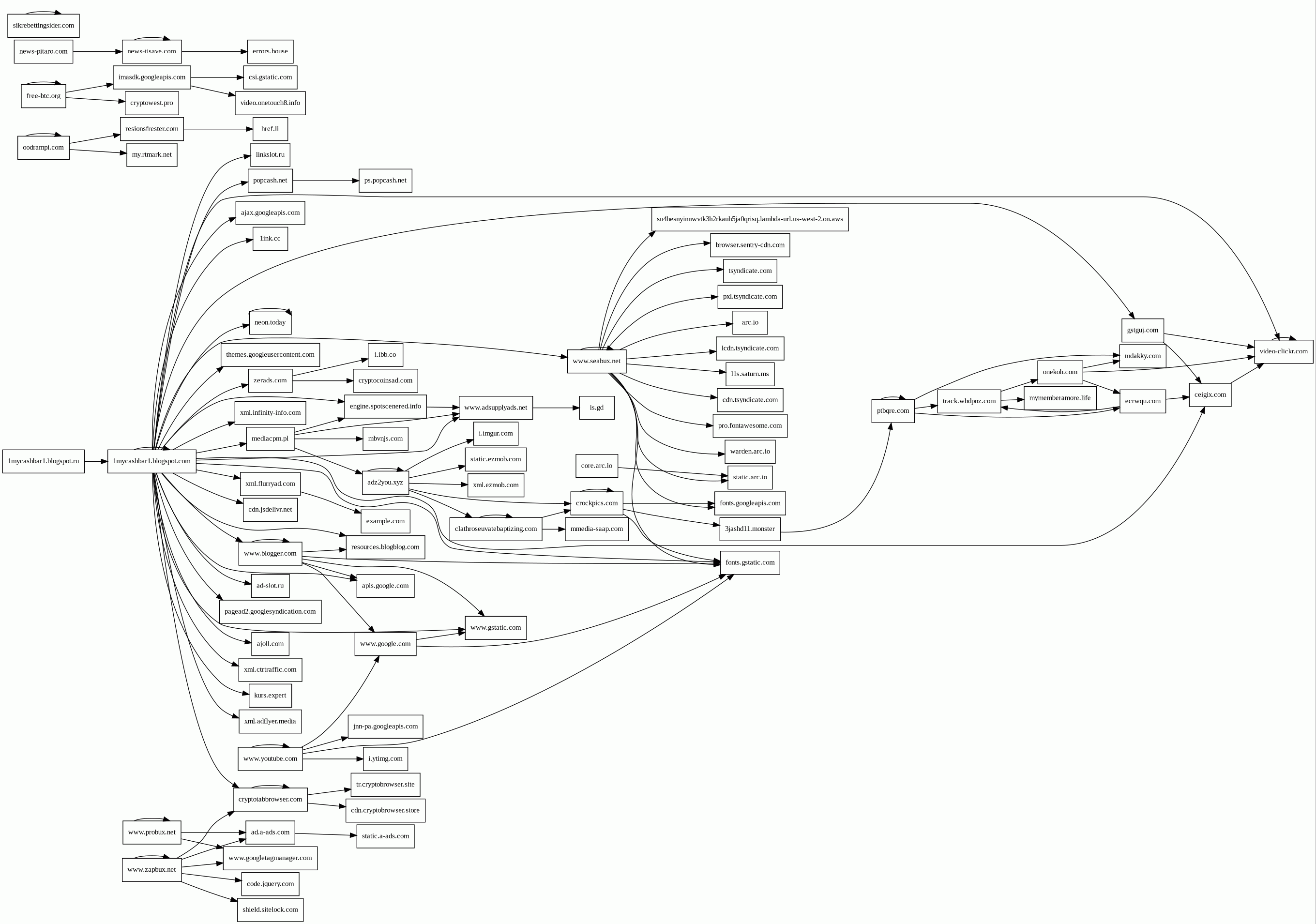
Host Summary
| Host | Rank | Registered | First Seen | Last Seen | Sent | Received | IP | Fingerprints |
|---|---|---|---|---|---|---|---|---|
zerads.com | 55657 | 2021-12-17 | 2021-12-23 06:44:08 | 2023-11-11 16:41:02 | 545 B | 708 B | ![]() 162.0.208.108 | |
cryptowest.pro | unknown | 2023-03-28 | 2023-03-28 13:05:17 | 2023-05-08 04:46:28 | 442 B | 717 kB | ![]() 104.21.94.55 | |
cryptocoinsad.com | 136627 | 2018-04-11 | 2018-04-17 03:36:02 | 2023-11-16 01:34:37 | 447 B | 104 kB | ![]() 104.21.23.218 | |
cryptotabbrowser.com | 136667 | 2018-05-17 | 2018-12-12 13:52:20 | 2023-11-16 05:39:47 | 4.5 kB | 17 kB | ![]() 104.26.11.230 | |
pxl.tsyndicate.com | 14763 | 2017-03-08 | 2017-07-05 15:51:06 | 2023-12-03 16:08:43 | 7.0 kB | 820 B | ![]() 46.4.114.55 | |
code.jquery.com | 634 | 2005-12-10 | 2012-05-21 19:28:02 | 2023-12-03 05:09:22 | 421 B | 33 kB | ![]() 151.101.130.137 | |
sikrebettingsider.com | unknown | 2021-08-13 | 2021-12-14 12:53:51 | 2023-12-03 19:58:42 | 6.6 kB | 1.1 MB | ![]() 104.21.52.29 | |
su4hesnyinnwvtk3h2rkauh5ja0qrisq.lambda-url.us-west-2.on.aws | unknown | 2021-09-29 | 2023-11-02 20:49:55 | 2023-12-03 19:50:02 | 1.0 kB | 1.6 kB | ![]() 52.41.43.67 | |
1mycashbar1.blogspot.ru | unknown | 2005-08-29 | 2018-10-04 05:40:59 | 2023-11-05 14:10:04 | 515 B | 719 B | ![]() 216.58.207.193 | |
apis.google.com | 105 | 1997-09-15 | 2013-05-06 22:20:21 | 2023-12-03 05:10:41 | 2.6 kB | 154 kB | ![]() 172.217.21.174 | |
fonts.gstatic.com | unknown | 2008-02-11 | 2014-09-09 02:40:21 | 2023-12-03 05:48:43 | 9.3 kB | 589 kB | ![]() 216.58.207.227 | |
video-clickr.com | unknown | 2023-09-07 | 2023-09-07 17:42:01 | 2023-12-03 11:24:35 | 5.3 kB | 4.2 kB | ![]() 144.76.181.26 | |
www.probux.net | 454363 | 2018-10-20 | 2019-06-10 18:24:25 | 2023-11-05 14:20:13 | 6.1 kB | 368 kB | ![]() 104.21.41.120 | |
ajoll.com | unknown | 2013-03-31 | 2016-06-19 20:34:38 | 2023-11-05 14:20:09 | 1.6 kB | 7.1 kB | ![]() 89.163.206.204 | |
clathroseuvatebaptizing.com | unknown | 2023-10-16 | 2023-11-15 18:48:34 | 2023-11-17 06:30:26 | 3.3 kB | 13 kB | ![]() 172.67.202.121 | |
my.rtmark.net | 9054 | 2014-10-29 | 2015-02-04 10:54:57 | 2023-12-04 05:04:00 | 1.7 kB | 2.1 kB | ![]() 139.45.195.8 | |
aus5.mozilla.org | 2548 | 1998-01-24 | 2015-10-27 08:06:24 | 2023-12-03 05:09:08 | 532 B | 477 B | ![]() 35.244.181.201 | |
ceigix.com 1 alert(s) on this Host | unknown | 2023-10-26 | 2023-10-27 19:23:17 | 2023-11-18 20:25:19 | 935 B | 31 kB | ![]() 185.162.87.220 | |
pagead2.googlesyndication.com | 101 | 2003-01-21 | 2021-02-20 16:52:05 | 2023-12-03 12:34:56 | 452 B | 705 B | ![]() 142.250.74.162 | |
free-btc.org | 455829 | 2022-01-30 | 2019-07-17 13:49:14 | 2023-11-05 14:45:13 | 1.1 kB | 35 kB | ![]() 172.67.171.68 | |
www.googletagmanager.com | 75 | 2011-11-11 | 2013-05-22 04:07:37 | 2023-12-03 06:51:04 | 868 B | 149 kB | ![]() 142.250.74.168 | |
oodrampi.com 6 alert(s) on this Host | 245552 | 2021-11-24 | 2021-11-25 03:49:07 | 2023-12-03 11:24:36 | 4.3 kB | 6.8 kB | ![]() 139.45.197.239 | |
browser.sentry-cdn.com | 4393 | 2018-05-30 | 2018-07-13 13:42:06 | 2023-12-03 05:11:59 | 456 B | 21 kB | ![]() 151.101.2.217 | |
www.blogger.com | 8975 | 1999-06-22 | 2012-05-22 09:35:03 | 2023-12-03 05:17:34 | 12 kB | 291 kB | ![]() 216.58.207.233 | |
popcash.net | 11104 | 2012-08-13 | 2012-10-10 15:08:00 | 2023-11-23 00:19:35 | 542 B | 736 B | ![]() 104.21.52.38 | |
xml.flurryad.com | 187447 | 2017-06-10 | 2018-07-06 18:19:58 | 2023-10-30 19:40:16 | 1.4 kB | 342 B | ![]() 174.137.133.16 | |
gstguj.com | unknown | 2023-10-06 | 2023-10-06 15:34:21 | 2023-11-29 17:20:12 | 2.2 kB | 34 kB | ![]() 104.21.56.222 | |
news-tisave.com | unknown | 2023-11-13 | 2023-11-13 19:49:09 | 2023-12-03 15:34:25 | 3.6 kB | 38 kB | ![]() 144.76.106.61 | |
1ink.cc | 26562 | 2017-07-08 | 2017-07-22 16:38:56 | 2023-11-05 14:20:10 | 426 B | 3.1 kB | ![]() 162.0.208.108 | |
ad-slot.ru | 521382 | 2023-05-04 | 2017-05-21 21:15:04 | 2023-11-13 12:39:52 | 854 B | 25 kB | ![]() 172.67.169.151 | |
csi.gstatic.com | unknown | 2008-02-11 | 2017-01-29 08:59:01 | 2023-12-03 20:53:05 | 602 B | 409 B | ![]() 142.250.75.3 | |
resionsfrester.com | unknown | 2023-06-07 | 2023-06-08 10:22:33 | 2023-12-03 19:10:57 | 3.5 kB | 2.5 kB | ![]() 18.196.89.56 | |
warden.arc.io | 36855 | 2013-02-28 | 2019-12-05 12:59:40 | 2023-12-03 18:57:17 | 525 B | 217 B | ![]() 18.223.141.84 | |
cdn.jsdelivr.net | 439 | 2012-05-16 | 2012-09-30 02:15:09 | 2023-12-03 05:09:21 | 442 B | 33 kB | ![]() 151.101.129.229 | |
themes.googleusercontent.com | 9661 | 2008-11-17 | 2012-05-24 09:24:02 | 2023-12-03 05:12:36 | 537 B | 1.2 MB | ![]() 142.250.74.1 | |
xml.adflyer.media | unknown | 2022-08-22 | 2022-10-10 09:20:21 | 2023-11-18 05:59:30 | 1.2 kB | 274 B | ![]() 174.137.133.17 | |
xml.ezmob.com | 44484 | 2004-03-16 | 2014-12-17 00:57:16 | 2023-11-17 15:28:52 | 3.3 kB | 1.0 kB | ![]() 198.134.116.18 | |
t.co | 569 | 2010-04-26 | 2012-07-25 21:09:44 | 2023-12-03 18:13:00 | 1.5 kB | 2.4 kB | ![]() 104.244.42.5 | |
i.imgur.com | 5110 | 2009-01-09 | 2012-05-21 10:09:36 | 2023-12-03 18:45:53 | 866 B | 162 kB | ![]() 151.101.244.193 | |
static.arc.io | 40777 | 2013-02-28 | 2019-03-22 19:09:32 | 2023-12-03 04:38:09 | 4.1 kB | 260 kB | ![]() 194.242.11.186 | |
track.wbdpnz.com | unknown | 2022-05-27 | 2022-06-01 12:56:18 | 2023-12-02 22:11:56 | 2.3 kB | 2.6 kB | ![]() 18.158.88.249 | |
l1s.saturn.ms | unknown | 2023-03-09 | 2023-05-10 21:27:49 | 2023-12-03 05:12:02 | 865 B | 369 kB | ![]() 195.26.71.255 | |
www.google.com | 7 | 1997-09-15 | 2015-05-10 13:11:19 | 2023-11-19 18:48:38 | 2.3 kB | 52 kB | ![]() 142.250.74.132 | |
crockpics.com | unknown | 2022-10-12 | 2017-10-15 16:34:01 | 2023-12-03 12:36:46 | 27 kB | 5.9 MB | ![]() 172.67.160.130 | |
shield.sitelock.com | 65503 | 2000-11-21 | 2012-07-12 12:25:01 | 2023-12-03 12:53:33 | 447 B | 11 kB | ![]() 45.60.14.54 | |
static.ezmob.com | 76746 | 2004-03-16 | 2017-02-20 07:29:36 | 2023-12-03 15:06:10 | 830 B | 16 kB | ![]() 23.36.76.226 | |
mmedia-saap.com | unknown | 2020-03-16 | 2020-03-16 17:28:30 | 2023-11-25 22:58:54 | 449 B | 771 B | ![]() 172.67.169.225 | |
ptbqre.com | unknown | 2023-08-28 | 2023-08-30 21:27:52 | 2023-12-03 05:14:48 | 1.7 kB | 42 kB | ![]() 185.162.87.220 | |
kurs.expert | unknown | 2014-09-04 | 2014-12-20 12:03:34 | 2023-11-28 15:30:12 | 2.7 kB | 17 kB | ![]() 104.21.32.188 | |
www.youtube.com | 90 | 2005-02-15 | 2013-04-13 09:43:20 | 2023-12-03 05:09:05 | 4.3 kB | 986 kB | ![]() 142.250.74.110 | |
imasdk.googleapis.com | 11661 | 2005-01-25 | 2014-10-30 18:42:18 | 2023-12-03 07:47:40 | 986 B | 376 kB | ![]() 142.250.74.106 | |
i.ytimg.com | 109 | 2007-12-11 | 2012-10-03 19:11:04 | 2023-12-03 09:18:30 | 453 B | 34 kB | ![]() 142.250.74.182 | |
cdn.tsyndicate.com | 16265 | 2017-03-08 | 2017-07-04 08:00:09 | 2023-12-03 05:17:09 | 917 B | 21 kB | ![]() 8.247.219.121 | |
ecrwqu.com 5 alert(s) on this Host | 577459 | 2021-11-09 | 2021-11-09 21:59:02 | 2023-12-03 05:14:49 | 2.7 kB | 4.2 kB | ![]() 185.162.85.3 | |
1mycashbar1.blogspot.com | unknown | 2000-07-31 | 2018-10-04 05:27:50 | 2023-11-05 14:20:09 | 994 B | 18 kB | ![]() 216.58.207.193 | |
neon.today | 175799 | 2017-08-10 | 2017-08-17 14:49:19 | 2023-11-28 15:32:56 | 1.0 kB | 20 kB | ![]() 213.183.48.30 | |
tr.cryptobrowser.site | 249750 | 2018-04-05 | 2019-11-15 14:49:42 | 2023-11-22 20:52:14 | 2.2 kB | 1.3 kB | ![]() 185.173.160.143 | |
www.adsupplyads.net | 148402 | 2013-06-25 | 2013-07-30 19:29:30 | 2023-11-13 13:01:54 | 1.1 kB | 1.1 kB | ![]() 172.67.70.25 | |
mbvnjs.com | unknown | 2023-07-07 | 2023-07-07 15:21:53 | 2023-11-05 14:20:16 | 1.1 kB | 5.5 kB | ![]() 46.4.84.109 | |
static.a-ads.com | 34827 | 2012-07-07 | 2013-06-01 18:47:05 | 2023-12-03 15:47:49 | 3.4 kB | 1.5 MB | ![]() 78.46.33.196 | |
ajax.googleapis.com | 12905 | 2005-01-25 | 2013-08-16 11:51:31 | 2023-12-03 07:59:58 | 918 B | 70 kB | ![]() 172.217.21.170 | |
www.gstatic.com | unknown | 2008-02-11 | 2016-07-26 11:37:06 | 2023-12-03 07:56:40 | 2.4 kB | 725 kB | ![]() 142.250.74.35 | |
linkslot.ru | 369467 | 2012-11-13 | 2013-01-07 04:28:33 | 2023-12-02 09:49:38 | 2.3 kB | 17 kB | ![]() 104.21.78.164 | |
xml.infinity-info.com | unknown | 1996-04-17 | 2014-11-09 03:36:21 | 2023-11-18 05:59:31 | 1.3 kB | 274 B | ![]() 174.137.133.16 | |
xml.ctrtraffic.com | unknown | 2012-05-01 | 2012-12-21 21:40:41 | 2023-11-05 14:45:14 | 1.3 kB | 274 B | ![]() 198.134.116.18 | |
arc.io | 21731 | 2013-02-28 | 2017-03-05 07:00:03 | 2023-11-30 07:27:58 | 405 B | 3.6 kB | ![]() 54.230.111.120 | |
tsyndicate.com | 13042 | 2017-03-08 | 2017-03-16 10:04:54 | 2023-12-03 08:22:44 | 2.3 kB | 133 kB | ![]() 136.243.69.157 | |
news-pitaro.com | unknown | unknown | No data | No data | 556 B | 235 B | ![]() 23.158.56.201 | |
video.onetouch8.info | 289626 | 2020-09-02 | 2021-11-26 13:14:09 | 2023-11-19 20:28:59 | 1.1 kB | 7.1 kB | ![]() 172.64.102.20 | |
adz2you.xyz | unknown | 2023-10-02 | 2018-11-22 02:04:05 | 2023-11-17 06:30:26 | 1.1 kB | 625 kB | ![]() 104.21.15.144 | |
mdakky.com 4 alert(s) on this Host | unknown | 2023-10-12 | 2023-10-13 10:25:55 | 2023-12-03 17:19:33 | 2.2 kB | 736 B | ![]() 185.162.85.20 | |
errors.house | unknown | 2022-11-10 | 2022-11-11 11:51:47 | 2023-12-01 19:50:22 | 482 B | 2.3 kB | ![]() 46.4.134.147 | |
resources.blogblog.com | 13274 | 2000-09-15 | 2017-01-30 05:47:40 | 2023-12-03 05:17:34 | 1.9 kB | 3.8 kB | ![]() 216.58.207.233 | |
mediacpm.pl | 147070 | 2014-07-02 | 2014-08-05 22:06:59 | 2023-11-05 14:20:09 | 3.6 kB | 142 kB | ![]() 104.21.234.162 | |
engine.spotscenered.info | 66833 | 2013-08-08 | 2014-01-18 12:43:26 | 2023-11-22 20:52:08 | 1.7 kB | 6.9 kB | ![]() 104.18.96.60 | |
www.seabux.net | 981065 | 2020-12-24 | 2021-02-04 18:31:18 | 2023-11-05 14:20:13 | 18 kB | 423 kB | ![]() 154.49.138.32 | |
pro.fontawesome.com | 5887 | 2012-10-18 | 2018-03-17 19:03:41 | 2023-12-03 05:24:09 | 1.0 kB | 154 kB | ![]() 172.64.147.188 | |
fonts.googleapis.com | 8877 | 2005-01-25 | 2013-06-10 22:14:26 | 2023-12-03 06:08:10 | 2.4 kB | 69 kB | ![]() 172.217.21.170 | |
lcdn.tsyndicate.com | 12634 | 2017-03-08 | 2020-03-31 16:26:34 | 2023-12-03 05:13:10 | 5.6 kB | 85 kB | ![]() 8.247.218.121 | |
3jashd11.monster | unknown | 2023-08-18 | 2023-08-18 17:52:01 | 2023-12-03 05:14:47 | 559 B | 688 B | ![]() 188.72.236.39 | |
i.ibb.co | 13485 | 2010-07-20 | 2018-11-25 11:13:48 | 2023-12-03 13:11:12 | 426 B | 1.0 kB | ![]() 162.19.58.156 | |
jnn-pa.googleapis.com | 2640 | 2005-01-25 | 2021-11-16 07:12:21 | 2023-12-03 10:37:11 | 1.9 kB | 1.8 kB | ![]() 172.217.21.170 | |
www.zapbux.net | 432496 | 2018-11-23 | 2020-11-14 03:02:37 | 2023-11-05 14:20:13 | 8.7 kB | 122 kB | ![]() 172.67.140.11 | |
cdn.cryptobrowser.store | 157386 | 2018-04-05 | 2019-05-22 13:13:28 | 2023-11-22 20:52:14 | 2.5 kB | 98 kB | ![]() 188.114.96.1 | |
ad.a-ads.com | 26970 | 2012-07-07 | 2013-04-19 23:54:57 | 2023-12-03 13:08:57 | 2.2 kB | 50 kB | ![]() 78.46.33.196 |
Related reports
Threat Detection Systems
Public InfoSec YARA rules
No alerts detected
OpenPhish
No alerts detected
PhishTank
No alerts detected
mnemonic secure dns
No alerts detected
Quad9 DNS
| Scan Date | Severity | Indicator | Alert |
|---|---|---|---|
| 2023-12-03 | medium | oodrampi.com | Sinkholed |
| 2023-12-03 | medium | oodrampi.com | Sinkholed |
| 2023-12-03 | medium | oodrampi.com | Sinkholed |
| 2023-12-03 | medium | oodrampi.com | Sinkholed |
| 2023-12-03 | medium | oodrampi.com | Sinkholed |
| 2023-12-03 | medium | oodrampi.com | Sinkholed |
| 2023-12-04 | medium | mdakky.com | Sinkholed |
| 2023-12-04 | medium | mdakky.com | Sinkholed |
| 2023-12-04 | medium | mdakky.com | Sinkholed |
| 2023-12-03 | medium | ecrwqu.com | Sinkholed |
| 2023-12-03 | medium | ecrwqu.com | Sinkholed |
| 2023-12-03 | medium | ecrwqu.com | Sinkholed |
| 2023-12-03 | medium | ecrwqu.com | Sinkholed |
| 2023-12-04 | medium | mdakky.com | Sinkholed |
| 2023-12-03 | medium | ecrwqu.com | Sinkholed |
| 2023-12-03 | medium | ceigix.com | Sinkholed |
ThreatFox
No alerts detected
JavaScript (306)
| HASH | FROM | Size | First Seen | Last Seen | |
|---|---|---|---|---|---|
| 1ed0824496511b0f361db69fb0a7fb0d | DocumentWrite | 40 B | 2023-03-10 | 2024-08-21 | |
Introduced by DocumentWrite First Seen 2023-03-10 Last Seen 2024-08-21 Times Seen 32 Size 40 B (40 bytes) MD5 1ed0824496511b0f361db69fb0a7fb0d SHA1 b0f2f5a549f24c972887f2ccb171364a3b59301a Loading... | |||||
| fff7eba2293f86bd4cd2378961920889 | DocumentWrite | 33 B | 2023-03-07 | 2025-11-14 | |
Introduced by DocumentWrite First Seen 2023-03-07 Last Seen 2025-11-14 Times Seen 91 Size 33 B (33 bytes) MD5 fff7eba2293f86bd4cd2378961920889 SHA1 618b377f203962fc60fe3759259ad2554a8bb3d3 Loading... | |||||
| cbb184dd8e05c9709e5dcaedaa0495cf | DocumentWrite | 1 B | 2023-03-07 | 2025-12-13 | |
Introduced by DocumentWrite First Seen 2023-03-07 Last Seen 2025-12-13 Times Seen 3977 Size 1 B (1 bytes) MD5 cbb184dd8e05c9709e5dcaedaa0495cf SHA1 c2b7df6201fdd3362399091f0a29550df3505b6a Loading... | |||||
| 83659a7b19ba1f778cad4519879568c1 | DocumentWrite | 617 B | 2024-08-20 | 2024-08-20 | |
Introduced by DocumentWrite First Seen 2024-08-20 Last Seen 2024-08-20 Times Seen 1 Size 617 B (617 bytes) MD5 83659a7b19ba1f778cad4519879568c1 SHA1 0da9321aefe2974796b6be409548ff159af97eb2 Loading... | |||||
| 20dc6f3ab8e1f02fef149a296bd39610 | DocumentWrite | 7.6 kB | 2024-08-20 | 2024-08-20 | |
Introduced by DocumentWrite First Seen 2024-08-20 Last Seen 2024-08-20 Times Seen 1 Size 7.6 kB (7642 bytes) MD5 20dc6f3ab8e1f02fef149a296bd39610 SHA1 b4a46ecdc93d78d820e4abe6c1f7806489f878dd Loading... | |||||
| a3c5ca0e17a78d8ecd1ca25aadf77058 | DocumentWrite | 7.6 kB | 2024-08-20 | 2024-08-20 | |
Introduced by DocumentWrite First Seen 2024-08-20 Last Seen 2024-08-20 Times Seen 1 Size 7.6 kB (7606 bytes) MD5 a3c5ca0e17a78d8ecd1ca25aadf77058 SHA1 af84c8ce741d9d8d4d5a569387aa1cf97d7020e8 Loading... | |||||
| dbd446b6a10cc2cac685cfe059e693b0 | DocumentWrite | 58 B | 2023-03-07 | 2025-11-14 | |
Introduced by DocumentWrite First Seen 2023-03-07 Last Seen 2025-11-14 Times Seen 91 Size 58 B (58 bytes) MD5 dbd446b6a10cc2cac685cfe059e693b0 SHA1 cea3aa0506052ffc5bfd3b86d0b75a2f9ce44f65 Loading... | |||||
| 038dd4bffca0890a6c53109f9c1c37f6 | DocumentWrite | 51 B | 2023-03-07 | 2025-11-14 | |
Introduced by DocumentWrite First Seen 2023-03-07 Last Seen 2025-11-14 Times Seen 91 Size 51 B (51 bytes) MD5 038dd4bffca0890a6c53109f9c1c37f6 SHA1 21148dcea6de7c8b771e004db502a644110ab4fa Loading... | |||||
| b89e07d807f0c8a14612f1ca90b38917 | DocumentWrite | 121 B | 2024-08-20 | 2024-08-20 | |
Introduced by DocumentWrite First Seen 2024-08-20 Last Seen 2024-08-20 Times Seen 1 Size 121 B (121 bytes) MD5 b89e07d807f0c8a14612f1ca90b38917 SHA1 b9c609b744a23857ae9276705155a6d330863744 Loading... | |||||
| 6bba04871b1cc69ed0a2694ff04b616a | DocumentWrite | 7.6 kB | 2024-08-20 | 2024-08-20 | |
Introduced by DocumentWrite First Seen 2024-08-20 Last Seen 2024-08-20 Times Seen 1 Size 7.6 kB (7640 bytes) MD5 6bba04871b1cc69ed0a2694ff04b616a SHA1 f271f8cf16252ae4edfce4d543eb5b0bcdb6f06e Loading... | |||||
| 9701e100e5a49fa3c229f43f610edbbc | DocumentWrite | 7.7 kB | 2024-08-20 | 2024-08-20 | |
Introduced by DocumentWrite First Seen 2024-08-20 Last Seen 2024-08-20 Times Seen 1 Size 7.7 kB (7650 bytes) MD5 9701e100e5a49fa3c229f43f610edbbc SHA1 9e1cf9e8b5c8e84cb7adafc5030e88c936301d4a Loading... | |||||
| 0ea0b7222701c665977095cf1344fb86 | DocumentWrite | 29 B | 2023-03-10 | 2024-08-21 | |
Introduced by DocumentWrite First Seen 2023-03-10 Last Seen 2024-08-21 Times Seen 32 Size 29 B (29 bytes) MD5 0ea0b7222701c665977095cf1344fb86 SHA1 ede61b6280c322c439faaf6694c9ab9d03ebb0d7 Loading... | |||||
| 2bed058134f9da520d6e276d095350b2 | DocumentWrite | 102 B | 2023-03-07 | 2025-11-14 | |
Introduced by DocumentWrite First Seen 2023-03-07 Last Seen 2025-11-14 Times Seen 91 Size 102 B (102 bytes) MD5 2bed058134f9da520d6e276d095350b2 SHA1 5cadf3468dcc1d89e2fdad34580d294cad1772d8 Loading... | |||||
| 0a3a0b592b9c285e050805307cee87c2 | DocumentWrite | 6 B | 2023-03-07 | 2025-12-14 | |
Introduced by DocumentWrite First Seen 2023-03-07 Last Seen 2025-12-14 Times Seen 172867 Size 6 B (6 bytes) MD5 0a3a0b592b9c285e050805307cee87c2 SHA1 125a168e24b2bd38aadb84cbb5f87f316b073c41 Loading... | |||||
| 8cd03c2da7b97e107ce990e50b6886cf | DocumentWrite | 8 B | 2023-03-07 | 2025-12-13 | |
Introduced by DocumentWrite First Seen 2023-03-07 Last Seen 2025-12-13 Times Seen 3361 Size 8 B (8 bytes) MD5 8cd03c2da7b97e107ce990e50b6886cf SHA1 fb1c2d66bbf94a08a5bda7f06316c022ca66cfa7 Loading... | |||||
| 749610dc40d290ea268e7e101269141a | DocumentWrite | 181 B | 2023-03-07 | 2025-11-14 | |
Introduced by DocumentWrite First Seen 2023-03-07 Last Seen 2025-11-14 Times Seen 91 Size 181 B (181 bytes) MD5 749610dc40d290ea268e7e101269141a SHA1 bbb92b7eb56458fc01e707862ff68cce02921dc8 Loading... | |||||
| b9a798aed08df79a5142affa318c3497 | DocumentWrite | 9 B | 2023-03-07 | 2025-12-13 | |
Introduced by DocumentWrite First Seen 2023-03-07 Last Seen 2025-12-13 Times Seen 5202 Size 9 B (9 bytes) MD5 b9a798aed08df79a5142affa318c3497 SHA1 0c3b60ab45672b031ce7ef792359922ae4d7f640 Loading... | |||||
| 1817d3c9b96ae6d1697103cf3667a602 | DocumentWrite | 50 B | 2023-03-07 | 2025-11-14 | |
Introduced by DocumentWrite First Seen 2023-03-07 Last Seen 2025-11-14 Times Seen 91 Size 50 B (50 bytes) MD5 1817d3c9b96ae6d1697103cf3667a602 SHA1 1181a06c85915fad2a7714fde5ec973a6ce8149b Loading... | |||||
| 9d95b2267ec4d1fec82465472ad2fee8 | DocumentWrite | 7.7 kB | 2024-08-20 | 2024-08-20 | |
Introduced by DocumentWrite First Seen 2024-08-20 Last Seen 2024-08-20 Times Seen 1 Size 7.7 kB (7654 bytes) MD5 9d95b2267ec4d1fec82465472ad2fee8 SHA1 75fe9b4d97caba8c1b9821d4704abf50103ee5df Loading... | |||||
| 033af9bc0e4e7c18cc40133faf456caf | DocumentWrite | 7.6 kB | 2024-08-20 | 2024-08-20 | |
Introduced by DocumentWrite First Seen 2024-08-20 Last Seen 2024-08-20 Times Seen 1 Size 7.6 kB (7578 bytes) MD5 033af9bc0e4e7c18cc40133faf456caf SHA1 5539ff347ec94c5ac40b2d398cdcf9ed162cfd72 Loading... | |||||
HTTP Transactions (392)
| URL | IP | Response | Size |
|---|








