Report Overview
Visitedpublic
2023-11-04 11:09:43
Tags
Submit Tags
URL
www.timetool.ch/index-en.html
Finishing URL
www.timetool.ch/index-en.html
IP / ASN

92.43.219.71
Title
TimeTool | Time recording for all
Detections
urlquery
0
Network Intrusion Detection
0
Threat Detection Systems
0
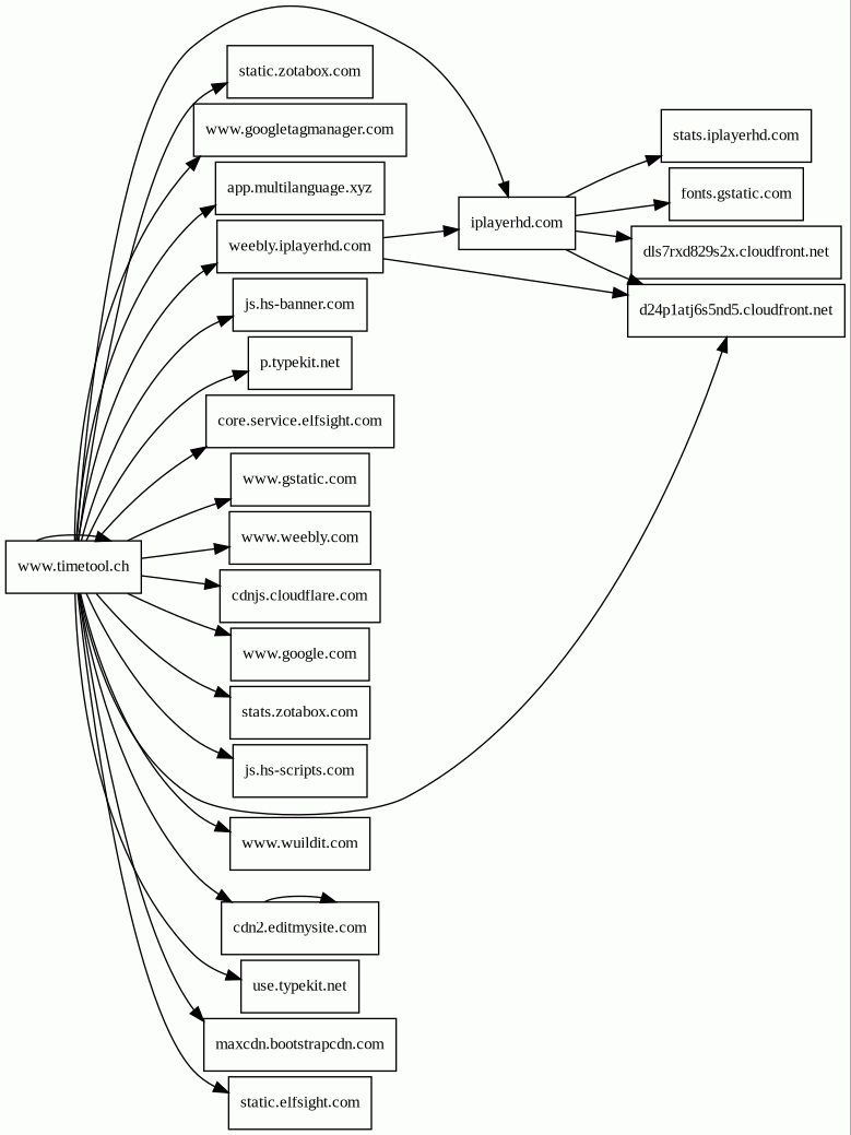
Host Summary
| Host | Rank | Registered | First Seen | Last Seen | Sent | Received | IP | Fingerprints |
|---|---|---|---|---|---|---|---|---|
www.google.com | 7 | 1997-09-15 | 2015-05-10 13:11:19 | 2023-11-04 02:18:07 | 423 B | 1.5 kB | ![]() 142.250.74.132 | |
static.elfsight.com | 17480 | 2012-07-09 | 2019-12-01 04:14:20 | 2023-11-04 05:15:19 | 903 B | 399 kB | ![]() 172.67.22.83 | |
cdnjs.cloudflare.com | 235 | 2009-02-17 | 2015-04-17 22:46:33 | 2023-11-03 19:32:35 | 913 B | 9.2 kB | ![]() 104.17.24.14 | |
iplayerhd.com | 226004 | 2008-01-17 | 2015-01-19 06:46:40 | 2023-11-02 12:47:53 | 555 B | 12 kB | ![]() 44.216.161.118 | |
www.weebly.com | 21455 | 2006-03-29 | 2012-05-21 14:40:56 | 2023-11-04 04:28:07 | 682 B | 8.4 kB | ![]() 74.115.50.109 | |
ocsp.r2m03.amazontrust.com | unknown | 2007-05-11 | 2023-02-21 01:06:24 | 2023-11-04 03:29:31 | 340 B | 863 B | ![]() 54.230.218.11 | |
fonts.gstatic.com | unknown | 2008-02-11 | 2014-09-09 02:40:21 | 2023-11-04 04:10:42 | 1.1 kB | 25 kB | ![]() 216.58.207.227 | |
www.gstatic.com | unknown | 2008-02-11 | 2016-07-26 11:37:06 | 2023-11-04 04:23:50 | 482 B | 192 kB | ![]() 142.250.74.35 | |
stats.iplayerhd.com | 489474 | 2008-01-17 | 2015-03-11 13:53:54 | 2023-10-28 18:20:41 | 1.0 kB | 452 B | ![]() 52.0.60.55 | |
maxcdn.bootstrapcdn.com | 724 | 2012-05-25 | 2014-06-18 02:37:31 | 2023-11-03 19:37:05 | 1.0 kB | 75 kB | ![]() 104.18.10.207 | |
www.wuildit.com | 184819 | 2015-04-30 | 2017-05-07 08:04:14 | 2023-10-31 15:02:23 | 479 B | 2.1 kB | ![]() 104.21.9.91 | |
static.zotabox.com | 26406 | 2014-09-23 | 2015-04-25 03:24:34 | 2023-11-04 02:24:04 | 442 B | 57 kB | ![]() 172.67.20.217 | |
www.googletagmanager.com | 75 | 2011-11-11 | 2013-05-22 04:07:37 | 2023-11-04 03:16:29 | 877 B | 181 kB | ![]() 142.250.74.40 | |
core.service.elfsight.com | unknown | 2012-07-09 | 2021-11-08 05:41:53 | 2023-11-04 05:15:22 | 528 B | 69 kB | ![]() 104.22.69.95 | |
dls7rxd829s2x.cloudfront.net | unknown | 2008-04-25 | 2015-06-29 06:13:38 | 2023-10-28 18:21:15 | 1.5 kB | 965 kB | ![]() 52.85.242.104 | |
www.timetool.ch | unknown | unknown | 2014-04-04 21:59:09 | 2023-07-05 15:53:26 | 17 kB | 1.1 MB | ![]() 92.43.219.71 | |
js.hs-scripts.com | 2571 | 2016-07-11 | 2016-08-09 12:18:36 | 2023-11-03 19:04:38 | 404 B | 39 kB | ![]() 104.16.187.89 | |
p.typekit.net | 620 | 2010-08-02 | 2012-05-23 16:28:57 | 2023-11-03 18:14:43 | 533 B | 371 B | ![]() 23.33.119.26 | |
use.typekit.net | 494 | 2010-08-02 | 2012-07-05 03:42:39 | 2023-11-03 18:14:43 | 2.8 kB | 119 kB | ![]() 23.36.76.122 | |
cdn2.editmysite.com | 11564 | 1999-09-10 | 2012-10-02 20:27:39 | 2023-11-03 19:06:09 | 8.0 kB | 606 kB | ![]() 151.101.65.46 | |
stats.zotabox.com | 31839 | 2014-09-23 | 2015-04-25 03:24:35 | 2023-11-04 01:02:41 | 512 B | 888 B | ![]() 172.67.20.217 | |
weebly.iplayerhd.com | unknown | 2008-01-17 | 2017-02-16 19:20:11 | 2023-06-18 15:40:01 | 1.1 kB | 819 B | ![]() 44.216.161.118 | |
d24p1atj6s5nd5.cloudfront.net | unknown | 2008-04-25 | 2015-02-03 18:13:42 | 2023-10-28 18:21:15 | 4.7 kB | 627 kB | ![]() 54.230.241.188 | |
js.hs-banner.com | 2426 | 2020-03-09 | 2020-03-26 18:45:21 | 2023-11-03 19:15:42 | 415 B | 69 kB | ![]() 104.18.34.229 | |
app.multilanguage.xyz | 529745 | 2016-06-20 | 2016-07-01 11:31:01 | 2023-10-30 19:43:52 | 1.8 kB | 67 kB | ![]() 172.241.24.147 |
Related reports
Threat Detection Systems
Public InfoSec YARA rules
No alerts detected
OpenPhish
No alerts detected
PhishTank
No alerts detected
mnemonic secure dns
No alerts detected
Quad9 DNS
No alerts detected
ThreatFox
No alerts detected
JavaScript (75)
| HASH | FROM | Size | First Seen | Last Seen | |
|---|---|---|---|---|---|
| 4ed5d26ef813cb52baa2b1ed3c246be1 | DocumentWrite | 558 B | 2024-08-20 | 2024-08-20 | |
Introduced by DocumentWrite First Seen 2024-08-20 Last Seen 2024-08-20 Times Seen 1 Size 558 B (558 bytes) MD5 4ed5d26ef813cb52baa2b1ed3c246be1 SHA1 124b759e8c7221bae32234d6d6dd1e8e0b311b20 Loading... | |||||
HTTP Transactions (100)
| URL | IP | Response | Size |
|---|


