Report Overview
Visitedpublic
2026-04-15 03:07:53
Tags
Submit Tags
URL
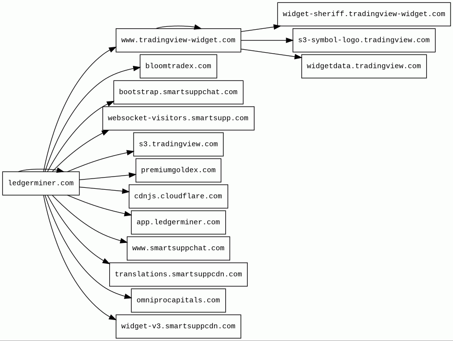
ledgerminer.com/
Finishing URL
ledgerminer.com/
IP / ASN

79.133.41.250
Title
Ledger Miner | A world-class trading experience
Detections
urlquery
0
Network Intrusion Detection
0
Threat Detection Systems
0
Host Summary
| Host | Rank | Registered | First Seen | Last Seen | Sent | Received | IP | Fingerprints |
|---|---|---|---|---|---|---|---|---|
bloomtradex.com | 6252366 | unknown | No data | No data | 423 B | 13 kB | ![]() 93.127.179.25 | |
bootstrap.smartsuppchat.com | 425291 | 2014-02-02 | 2018-01-29 | 2026-04-09 | 523 B | 1.6 kB | ![]() 18.159.90.96 | |
premiumgoldex.com | unknown | unknown | No data | No data | 1.7 kB | 0 B | ![]() 0.0.0.0 | |
widget-v3.smartsuppcdn.com | 532262 | 2018-11-20 | 2022-10-03 | 2026-04-09 | 1.4 kB | 325 kB | ![]() 185.76.9.11 | ![]() |
www.smartsuppchat.com | 491650 | 2014-02-02 | 2017-01-30 | 2026-04-09 | 420 B | 18 kB | ![]() 185.76.9.12 | ![]() |
translations.smartsuppcdn.com | 560346 | 2018-11-20 | 2022-11-04 | 2026-04-09 | 490 B | 7.7 kB | ![]() 185.76.9.27 | ![]() |
s3.tradingview.com | 165395 | 2010-03-20 | 2018-06-24 | 2026-04-10 | 453 B | 15 kB | ![]() 194.242.11.186 | |
widget-sheriff.tradingview-widget.com | 206730 | 2020-06-05 | 2024-02-01 | 2026-04-10 | 540 B | 593 B | ![]() 52.84.50.72 | |
s3-symbol-logo.tradingview.com | 110931 | 2010-03-20 | 2020-11-23 | 2026-04-10 | 3.1 kB | 13 kB | ![]() 194.242.11.186 | |
ledgerminer.com | unknown | unknown | No data | No data | 6.6 kB | 16 MB | ![]() 79.133.41.250 | |
omniprocapitals.com | unknown | 2025-08-14 | 2025-10-18 | 2025-10-18 | 4.3 kB | 81 kB | ![]() 104.21.13.68 | |
cdnjs.cloudflare.com | 1222 | 2009-02-17 | 2012-05-23 | 2026-04-12 | 1.3 kB | 1.7 MB | ![]() 104.17.25.14 | |
app.ledgerminer.com | unknown | unknown | No data | No data | 438 B | 19 kB | ![]() 79.133.41.250 | |
widgetdata.tradingview.com | 179381 | 2010-03-20 | 2015-02-20 | 2026-04-11 | 687 B | 224 B | ![]() 93.123.102.177 | |
websocket-visitors.smartsupp.com | 411464 | 2012-08-25 | 2021-07-12 | 2026-04-09 | 604 B | 224 B | ![]() 52.29.137.2 | |
www.tradingview-widget.com | 196495 | 2020-06-05 | 2021-04-08 | 2026-04-09 | 15 kB | 528 kB | ![]() 194.242.11.186 | ![]() |
Hostinger CDN (CDN)
Hostinger Content Delivery Network (CDN).Hostinger (Hosting)
Hostinger is an employee-owned Web hosting provider and internet domain registrar.CDN77 (CDN)
CDN77 is a content delivery network (CDN).Bunny (CDN)
Amazon Web Services (PaaS)
Amazon Web Services (AWS) is a comprehensive cloud services platform offering compute power, database storage, content delivery and other functionality.Amazon CloudFront (CDN)
Amazon CloudFront is a fast content delivery network (CDN) service that securely delivers data, videos, applications, and APIs to customers globally with low latency, high transfer speeds.LiteSpeed (Web servers)
LiteSpeed is a high-scalability web server.PHP:8.1.34 (Programming languages)
PHP is a general-purpose scripting language used for web development.Cloudflare (CDN)
Cloudflare is a web-infrastructure and website-security company, providing content-delivery-network services, DDoS mitigation, Internet security, and distributed domain-name-server services.dc.js (JavaScript graphics, JavaScript libraries)
A multi-dimensional charting library built to work natively with crossfilter and rendered using d3.jsPayPal (Payment processors)
PayPal is an online payments system that supports online money transfers and serves as an electronic alternative to traditional paper methods like checks and money orders.Related reports
Threat Detection Systems
No alerts detected
JavaScript (46)
| HASH | FROM | Size | First Seen | Last Seen | |
|---|---|---|---|---|---|
| 2ecd2bd94734e5dd392d8678bc64cdab | DocumentWrite | 4 B | 2026-04-15 | 2026-04-15 | |
Introduced by DocumentWrite First Seen 2026-04-15 Last Seen 2026-04-15 Times Seen 1 Size 4 B (4 bytes) MD5 2ecd2bd94734e5dd392d8678bc64cdab SHA1 205e123cd0ad6c76344e88c1f36c22cd1528fa67 Loading... | |||||
HTTP Transactions (78)
| URL | IP | Response | Size |
|---|







