Report Overview
Visitedpublic
2026-03-20 07:13:20
Tags
Submit Tags
URL
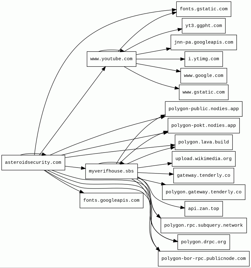
asteroidsecurity.com/
Finishing URL
asteroidsecurity.com/
IP / ASN

82.29.157.20
Title
Home - Asteroid Security
Detections
urlquery
0
Network Intrusion Detection
2
Threat Detection Systems
7
Host Summary
| Host | Rank | Registered | First Seen | Last Seen | Sent | Received | IP | Fingerprints |
|---|---|---|---|---|---|---|---|---|
jnn-pa.googleapis.com | 1579 | 2005-01-25 | 2021-11-16 | 2026-03-16 | 2.4 kB | 2.4 kB | ![]() 142.250.178.42 | |
polygon-bor-rpc.publicnode.com | 2163006 | 2016-08-16 | 2024-04-26 | 2026-03-12 | 1.6 kB | 2.1 kB | ![]() 104.20.24.117 | ![]() |
polygon-public.nodies.app | unknown | 2023-05-12 | 2025-08-27 | 2026-03-12 | 1.5 kB | 2.3 kB | ![]() 104.26.5.88 | |
www.google.com | 22 | 1997-09-15 | 2015-05-10 | 2026-03-15 | 910 B | 125 kB | ![]() 142.251.152.119 | |
polygon.lava.build | 7157037 | 2023-09-14 | 2025-08-27 | 2026-03-12 | 1.5 kB | 3.6 kB | ![]() 104.18.24.75 | |
www.youtube.com 2 alert(s) on this Host | 286 | 2005-02-15 | 2013-04-13 | 2026-03-16 | 21 kB | 6.6 MB | ![]() 142.251.38.110 | ![]() |
polygon.rpc.subquery.network | unknown | 2020-10-07 | 2025-08-27 | 2026-03-12 | 1.6 kB | 1.7 kB | ![]() 51.254.59.59 | |
polygon.drpc.org | unknown | 2005-01-09 | 2023-12-16 | 2026-03-12 | 1.5 kB | 1.9 kB | ![]() 104.18.11.59 | |
polygon.gateway.tenderly.co | unknown | 2020-05-11 | 2025-08-03 | 2026-03-12 | 495 B | 541 B | ![]() 35.227.193.242 | ![]() |
upload.wikimedia.org | 4329 | 2003-03-16 | 2012-05-21 | 2026-03-16 | 473 B | 65 kB | ![]() 185.15.59.240 | |
api.zan.top | 1528343 | 2023-03-24 | 2023-08-02 | 2026-03-19 | 494 B | 704 B | ![]() 47.245.119.150 | |
gateway.tenderly.co | 1960624 | 2020-05-11 | 2022-05-12 | 2026-03-19 | 501 B | 541 B | ![]() 35.227.193.242 | ![]() |
asteroidsecurity.com 1 alert(s) on this Host | unknown | unknown | No data | No data | 35 kB | 4.2 MB | ![]() 82.29.157.20 | ![]() |
fonts.gstatic.com | unknown | 2008-02-11 | 2014-04-02 | 2026-03-15 | 4.3 kB | 198 kB | ![]() 172.217.19.227 | |
polygon-pokt.nodies.app | unknown | 2023-05-12 | 2025-08-27 | 2026-03-12 | 1.5 kB | 2.3 kB | ![]() 104.26.5.88 | |
myverifhouse.sbs 24 alert(s) on this Host | unknown | 2026-03-16 | 2026-03-19 | 2026-03-19 | 2.9 kB | 410 kB | ![]() 104.21.89.10 | |
fonts.googleapis.com | 313 | 2005-01-25 | 2012-05-23 | 2026-03-15 | 590 B | 17 kB | ![]() 142.251.143.138 | |
i.ytimg.com | 436 | 2007-12-11 | 2012-10-03 | 2026-03-16 | 1.1 kB | 53 kB | ![]() 142.250.178.86 | |
www.gstatic.com | 146047 | 2008-02-11 | 2012-05-29 | 2026-03-15 | 485 B | 1.2 kB | ![]() 172.217.19.227 | |
yt3.ggpht.com | 1275 | 2008-01-16 | 2014-01-15 | 2026-03-16 | 521 B | 1.9 kB | ![]() 142.250.178.65 |
Envoy (Reverse proxies)
Envoy is an open-source edge and service proxy, designed for cloud-native applications.Cloudflare (CDN)
Cloudflare is a web-infrastructure and website-security company, providing content-delivery-network services, DDoS mitigation, Internet security, and distributed domain-name-server services.Cloudflare Bot Management (Security)
Cloudflare bot management solution identifies and mitigates automated traffic to protect websites from bad bots.YouTube (Video players)
YouTube is a video sharing service where users can create their own profile, upload videos, watch, like and comment on other videos.Apache Traffic Server (Web servers)
Apache Traffic Server is an open-source caching and proxying server that serves as an HTTP/1.1 and HTTP/2 reverse proxy with caching capabilities, load balancing, request routing, SSL termination, and support for advanced HTTP features.Express (Web frameworks, Web servers)
Express is a web application framework for Node.js, released as free and open-source software under the MIT License. It is designed for building web applications and APIs.Node.js (Programming languages)
Node.js is an open-source, cross-platform, JavaScript runtime environment that executes JavaScript code outside a web browser.Google Cloud CDN (CDN)
Cloud CDN uses Google's global edge network to serve content closer to users.Google Cloud (IaaS)
Google Cloud is a suite of cloud computing services.Apache Traffic Server:9.2.11 (Web servers)
Apache Traffic Server is an open-source caching and proxying server that serves as an HTTP/1.1 and HTTP/2 reverse proxy with caching capabilities, load balancing, request routing, SSL termination, and support for advanced HTTP features.LiteSpeed (Web servers)
LiteSpeed is a high-scalability web server.Hostinger (Hosting)
Hostinger is an employee-owned Web hosting provider and internet domain registrar.WordPress:6.8.5 (CMS, Blogs)
WordPress is a free and open-source content management system written in PHP and paired with a MySQL or MariaDB database. Features include a plugin architecture and a template system.jQuery Migrate:3.4.1 (JavaScript libraries)
Query Migrate is a javascript library that allows you to preserve the compatibility of your jQuery code developed for versions of jQuery older than 1.9.Font Awesome (Font scripts)
Font Awesome is a font and icon toolkit based on CSS and Less.MySQL (Databases)
MySQL is an open-source relational database management system.Contact Form 7:6.1.3 (WordPress plugins, Form builders)
Contact Form 7 is an WordPress plugin which can manage multiple contact forms. The form supports Ajax-powered submitting, CAPTCHA, Akismet spam filtering.PHP:8.2.28 (Programming languages)
PHP is a general-purpose scripting language used for web development.jQuery (JavaScript libraries)
jQuery is a JavaScript library which is a free, open-source software designed to simplify HTML DOM tree traversal and manipulation, as well as event handling, CSS animation, and Ajax.Elementor:3.33.4 (Page builders, WordPress plugins)
Elementor is a website builder platform for professionals on WordPress.Bootstrap:3.3.7 (UI frameworks)
Bootstrap is a free and open-source CSS framework directed at responsive, mobile-first front-end web development. It contains CSS and JavaScript-based design templates for typography, forms, buttons, navigation, and other interface components.Google Analytics (Analytics)
Google Analytics is a free web analytics service that tracks and reports website traffic.Related reports
Network Intrusion Detection Systems
Suricata /w Emerging Threats Pro
| Timestamp | Severity | Source IP | Destination IP | Alert |
|---|---|---|---|---|
| low | Client IP | ![]() 47.245.119.150 | ET INFO Observed Smart Chain Domain in TLS SNI (api .zan .top) | |
| low | Client IP | ![]() 8.219.97.231 | ET INFO Observed Smart Chain Domain in TLS SNI (api .zan .top) |
Threat Detection Systems
| Detection System | Indicator | Verdict | Alert |
|---|---|---|---|
| Private YARA rules | www.youtube.com/s/player/ab09dcd0/player_embed_es6.vflset/en_US/base.js | audit | Hunting_JS_WebAssembly |
| Private YARA rules | www.youtube.com/s/player/ab09dcd0/player_es6.vflset/en_US/base.js | audit | Hunting_JS_WebAssembly |
| Elastic Security YARA rules | asteroidsecurity.com/ | malware | Linux.Webshell.Generic |
| Hagezi Threat Feed | myverifhouse.sbs | malicious | Sinkholed |
| DigiCert UltraDNS | myverifhouse.sbs | malicious | Sinkholed |
| DNS4EU | myverifhouse.sbs | malicious | Sinkholed |
| Quad9 DNS | myverifhouse.sbs | malicious | Sinkholed |
JavaScript (259)
No JavaScripts
HTTP Transactions (140)
| URL | IP | Response | Size |
|---|






