Report Overview
Visitedpublic
2026-03-05 06:12:59
Tags
Submit Tags
URL
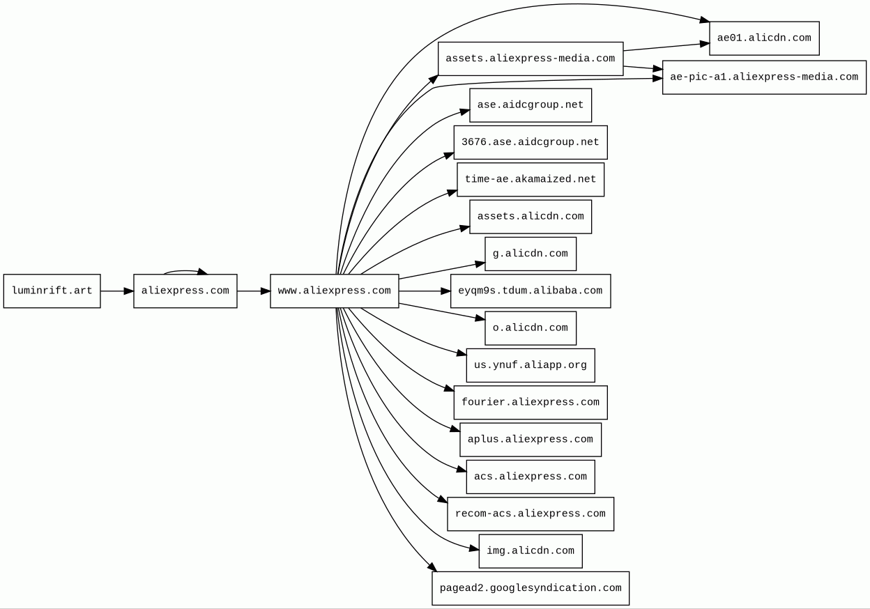
luminrift.art/click?key=8567c50366ce62b13c27&t1=11_9327428
Finishing URL
www.aliexpress.com/
IP / ASN

157.180.4.15
Title
AliExpress - Affordable Chinese Stores & Free Shipping - Online Shopping
Detections
urlquery
0
Network Intrusion Detection
1
Threat Detection Systems
0
Host Summary
| Host | Rank | Registered | First Seen | Last Seen | Sent | Received | IP | Fingerprints |
|---|---|---|---|---|---|---|---|---|
o.alicdn.com | 89234 | 2008-06-25 | 2021-04-29 | 2026-03-04 | 1.4 kB | 42 kB | ![]() 47.246.50.180 | ![]() |
aplus.aliexpress.com | 216628 | 2006-04-16 | 2025-05-16 | 2026-02-27 | 110 kB | 34 kB | ![]() 47.246.110.44 | |
ae01.alicdn.com | 31289 | 2008-06-25 | 2015-11-26 | 2026-03-05 | 13 kB | 124 kB | ![]() 108.157.229.99 | ![]() |
fourier.aliexpress.com | 190769 | 2006-04-16 | 2022-05-16 | 2026-03-04 | 2.2 kB | 468 B | ![]() 47.246.146.232 | |
pagead2.googlesyndication.com | 610 | 2003-01-21 | 2012-05-21 | 2026-03-02 | 477 B | 164 kB | ![]() 142.250.178.66 | |
time-ae.akamaized.net | 226392 | 2014-03-18 | 2018-10-17 | 2026-03-04 | 441 B | 169 B | ![]() 23.36.76.128 | |
eyqm9s.tdum.alibaba.com | unknown | 1999-04-15 | 2026-03-05 | 2026-03-05 | 421 B | 407 B | ![]() 47.246.146.193 | ![]() |
luminrift.art | unknown | 2025-10-03 | 2026-01-02 | 2026-02-28 | 526 B | 432 kB | ![]() 157.180.4.15 | |
aliexpress.com | 644 | 2006-04-16 | 2012-10-03 | 2026-03-03 | 882 B | 864 kB | ![]() 47.246.173.237 | ![]() |
3676.ase.aidcgroup.net | unknown | 2023-05-26 | 2026-03-05 | 2026-03-05 | 455 B | 230 B | ![]() 47.89.80.41 | ![]() |
ae-pic-a1.aliexpress-media.com | 113601 | 2021-06-25 | 2024-04-10 | 2026-03-04 | 33 kB | 1.6 MB | ![]() 54.240.174.102 | ![]() |
assets.aliexpress-media.com | 161569 | 2021-06-25 | 2024-10-16 | 2026-03-04 | 33 kB | 6.3 MB | ![]() 52.84.50.109 | ![]() |
assets.alicdn.com | 68324 | 2008-06-25 | 2014-10-08 | 2026-02-27 | 3.6 kB | 637 kB | ![]() 2.18.174.185 | ![]() |
www.aliexpress.com | 2070 | 2006-04-16 | 2012-05-31 | 2026-02-28 | 487 B | 433 kB | ![]() 2.18.174.185 | ![]() ![]() |
acs.aliexpress.com | 150748 | 2006-04-16 | 2018-02-03 | 2026-03-04 | 11 kB | 9.5 kB | ![]() 47.246.146.13 | ![]() |
recom-acs.aliexpress.com | 297386 | 2006-04-16 | 2024-02-26 | 2026-03-01 | 8.3 kB | 783 kB | ![]() 47.246.146.13 | ![]() |
us.ynuf.aliapp.org | 150991 | 2008-01-04 | 2017-01-29 | 2026-02-27 | 1.4 kB | 3.2 kB | ![]() 47.246.146.193 | ![]() ![]() |
g.alicdn.com | 38802 | 2008-06-25 | 2014-10-06 | 2026-03-05 | 1.9 kB | 108 kB | ![]() 23.36.76.179 | ![]() |
ase.aidcgroup.net | unknown | 2023-05-26 | 2025-11-08 | 2026-03-02 | 1.1 kB | 739 B | ![]() 47.89.80.41 | ![]() |
img.alicdn.com | 61670 | 2008-06-25 | 2015-03-04 | 2026-03-04 | 468 B | 1.3 kB | ![]() 47.246.44.177 | ![]() |
Tengine (Web servers)
Tengine is a web server which is based on the Nginx HTTP server.Alibaba Cloud Object Storage Service (IaaS)
Alibaba Cloud Object Storage Service (OSS) is a cloud-based object storage service provided by Alibaba Cloud, which allows users to store and access large amounts of data in the cloud.Nginx (Web servers, Reverse proxies)
Nginx is a web server that can also be used as a reverse proxy, load balancer, mail proxy and HTTP cache.Amazon Web Services (PaaS)
Amazon Web Services (AWS) is a comprehensive cloud services platform offering compute power, database storage, content delivery and other functionality.Amazon CloudFront (CDN)
Amazon CloudFront is a fast content delivery network (CDN) service that securely delivers data, videos, applications, and APIs to customers globally with low latency, high transfer speeds.Alibaba Cloud CDN (CDN)
Alibaba Cloud CDN is a global network of servers designed to deliver high-performance, low-latency content to users around the world. It is a cloud-based service provided by Alibaba Cloud, a subsidiary of the Alibaba Group, that enables businesses to accelerate the delivery of their web content, including images, videos, and static files, to end-users.Spring (Web frameworks)
Java (Programming languages)
Java is a class-based, object-oriented programming language that is designed to have as few implementation dependencies as possible.Related reports
Network Intrusion Detection Systems
Suricata /w Emerging Threats Pro
| Timestamp | Severity | Source IP | Destination IP | Alert |
|---|---|---|---|---|
| low | Client IP | ![]() 74.125.250.129 | ET INFO Session Traversal Utilities for NAT (STUN Binding Request On Non-Standard High Port) |
Threat Detection Systems
No alerts detected
JavaScript (70)
| HASH | FROM | Size | First Seen | Last Seen | |
|---|---|---|---|---|---|
| 574a8ca5d918c7f38918f23044be4e06 | DocumentWrite | 168 B | 2024-11-04 | 2026-04-04 | |
Introduced by DocumentWrite First Seen 2024-11-04 Last Seen 2026-04-04 Times Seen 11226 Size 168 B (168 bytes) MD5 574a8ca5d918c7f38918f23044be4e06 SHA1 66a2de13ba1fb60e8ba3c2c5b54e550c0346e66a Loading... | |||||
HTTP Transactions (252)
| URL | IP | Response | Size |
|---|






