Report Overview
Visitedpublic
2026-04-11 18:43:10
Tags
Submit Tags
URL
m-galabet1069.com/
Finishing URL
m-galabet1069.com/tr/
IP / ASN

185.192.125.135
Title
Galabet Güvenilir Casino&Bahis Sitesi
Detections
urlquery
0
Network Intrusion Detection
0
Threat Detection Systems
0
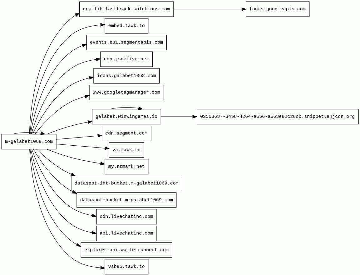
Host Summary
| Host | Rank | Registered | First Seen | Last Seen | Sent | Received | IP | Fingerprints |
|---|---|---|---|---|---|---|---|---|
my.rtmark.net | 43911 | 2014-10-29 | 2015-02-04 | 2026-04-08 | 1.1 kB | 2.1 kB | ![]() 104.18.41.22 | |
embed.tawk.to | 52083 | unknown | 2014-03-19 | 2026-04-06 | 10 kB | 1.1 MB | ![]() 172.66.161.212 | |
m-galabet1069.com | unknown | unknown | No data | No data | 122 kB | 7.2 MB | ![]() 185.192.125.135 | |
icons.galabet1068.com | unknown | unknown | No data | No data | 26 kB | 7.1 MB | ![]() 185.162.229.2 | |
galabet.winwingames.io | unknown | 2025-08-15 | 2026-01-16 | 2026-03-28 | 2.3 kB | 58 kB | ![]() 188.114.96.1 | |
fonts.googleapis.com | 313 | 2005-01-25 | 2012-05-23 | 2026-04-05 | 931 B | 5.3 kB | ![]() 142.251.38.106 | |
va.tawk.to | 51316 | unknown | 2017-01-30 | 2026-04-06 | 2.6 kB | 7.8 kB | ![]() 172.66.161.212 | |
cdn.jsdelivr.net | 1678 | 2012-05-16 | 2012-09-30 | 2026-04-05 | 904 B | 124 kB | ![]() 151.101.65.229 | |
api.livechatinc.com | 29526 | 2005-10-31 | 2013-12-20 | 2026-04-06 | 1.2 kB | 7.3 kB | ![]() 2.22.225.83 | |
www.googletagmanager.com | 283 | 2011-11-11 | 2012-10-04 | 2026-04-05 | 1.8 kB | 1.8 MB | ![]() 142.251.143.136 | |
dataspot-bucket.m-galabet1069.com | unknown | unknown | No data | No data | 1.5 kB | 102 kB | ![]() 185.192.125.135 | |
cdn.livechatinc.com | 36142 | 2005-10-31 | 2012-06-22 | 2026-04-06 | 421 B | 104 kB | ![]() 23.36.77.179 | |
dataspot-int-bucket.m-galabet1069.com | unknown | unknown | No data | No data | 1.5 kB | 256 kB | ![]() 185.192.125.135 | |
02503637-3458-4264-a556-a663e82c28cb.snippet.anjcdn.org | unknown | 2025-08-28 | 2026-02-04 | 2026-03-28 | 1.2 kB | 0 B | ![]() 0.0.0.0 | |
cdn.segment.com | 9348 | 1998-07-06 | 2014-04-11 | 2026-04-08 | 961 B | 111 kB | ![]() 3.167.6.134 | |
crm-lib.fasttrack-solutions.com | 1905587 | 2016-01-28 | 2019-02-04 | 2026-04-04 | 2.4 kB | 2.9 MB | ![]() 104.26.5.72 | |
vsb95.tawk.to | 963486 | unknown | 2020-04-04 | 2026-04-08 | 1.1 kB | 417 B | ![]() 172.66.161.212 | |
explorer-api.walletconnect.com | 466611 | 2009-12-19 | 2022-10-10 | 2026-04-11 | 5.1 kB | 463 kB | ![]() 104.20.35.94 | |
events.eu1.segmentapis.com | 186340 | 2018-07-31 | 2021-08-11 | 2026-04-03 | 500 B | 262 B | ![]() 52.49.32.105 |
Cloudflare (CDN)
Cloudflare is a web-infrastructure and website-security company, providing content-delivery-network services, DDoS mitigation, Internet security, and distributed domain-name-server services.Nginx:1.24.0 (Web servers, Reverse proxies)
Nginx is a web server that can also be used as a reverse proxy, load balancer, mail proxy and HTTP cache.Ubuntu (Operating systems)
Ubuntu is a free and open-source operating system on Linux for the enterprise server, desktop, cloud, and IoT.Express (Web frameworks, Web servers)
Express is a web application framework for Node.js, released as free and open-source software under the MIT License. It is designed for building web applications and APIs.Node.js (Programming languages)
Node.js is an open-source, cross-platform, JavaScript runtime environment that executes JavaScript code outside a web browser.Cloudflare Bot Management (Security)
Cloudflare bot management solution identifies and mitigates automated traffic to protect websites from bad bots.PHP:7.3.33 (Programming languages)
PHP is a general-purpose scripting language used for web development.Google Cloud Storage (Miscellaneous)
Google Cloud Storage allows world-wide storage and retrieval of any amount of data at any time.Google Cloud (IaaS)
Google Cloud is a suite of cloud computing services.Amazon S3 (CDN)
Amazon S3 or Amazon Simple Storage Service is a service offered by Amazon Web Services (AWS) that provides object storage through a web service interface.Amazon CloudFront (CDN)
Amazon CloudFront is a fast content delivery network (CDN) service that securely delivers data, videos, applications, and APIs to customers globally with low latency, high transfer speeds.Amazon Web Services (PaaS)
Amazon Web Services (AWS) is a comprehensive cloud services platform offering compute power, database storage, content delivery and other functionality.Related reports
Threat Detection Systems
No alerts detected
JavaScript (109)
No JavaScripts
HTTP Transactions (296)
| URL | IP | Response | Size |
|---|





