Report Overview
Visitedpublic
2025-12-10 22:53:43
Tags
Submit Tags
URL
sflix-to.serietelechargements.com/
Finishing URL
sflix-to.serietelechargements.com/
IP / ASN

104.21.56.210
Title
sflix-to.serietelechargements.com/
Detections
urlquery
0
Network Intrusion Detection
0
Threat Detection Systems
14
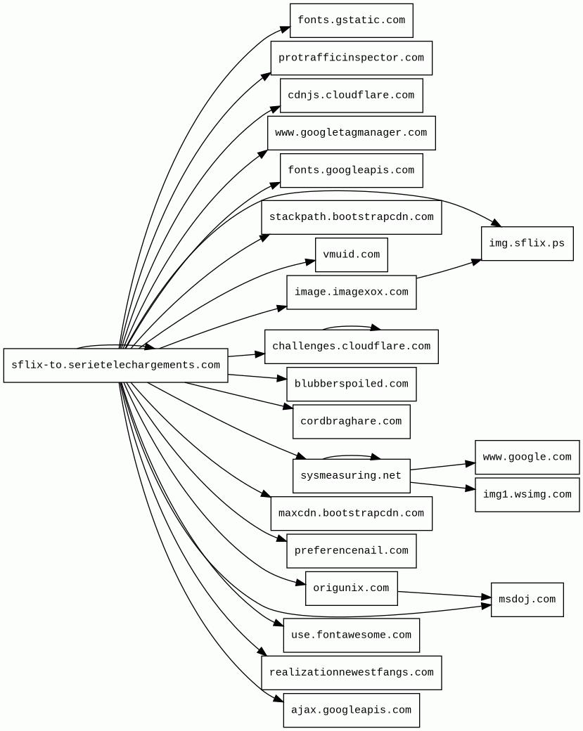
Host Summary
| Host | Rank | Registered | First Seen | Last Seen | Sent | Received | IP | Fingerprints |
|---|---|---|---|---|---|---|---|---|
img1.wsimg.com | 58983 | 2008-03-17 | 2012-06-20 | 2025-12-07 | 1.9 kB | 922 kB | ![]() 23.36.77.210 | |
origunix.com 1 alert(s) on this Host | 343993 | 2021-11-30 | 2021-11-30 | 2025-12-04 | 466 B | 65 kB | ![]() 178.162.215.162 | |
maxcdn.bootstrapcdn.com | 6807 | 2012-05-25 | 2014-06-18 | 2025-12-08 | 465 B | 52 kB | ![]() 104.18.10.207 | |
challenges.cloudflare.com | 11393 | 2009-02-17 | 2021-10-20 | 2025-12-07 | 5.1 kB | 471 kB | ![]() 104.18.95.41 | |
fonts.gstatic.com | unknown | 2008-02-11 | 2014-04-02 | 2025-12-07 | 2.3 kB | 154 kB | ![]() 142.250.74.35 | |
protrafficinspector.com | 614186 | 2025-06-18 | 2025-07-25 | 2025-12-09 | 964 B | 884 B | ![]() 18.195.78.6 | |
www.google.com | 22 | 1997-09-15 | 2015-05-10 | 2025-12-07 | 443 B | 135 kB | ![]() 216.58.207.196 | |
image.imagexox.com | 1712261 | 2025-07-13 | 2025-07-13 | 2025-12-08 | 1.2 kB | 70 kB | ![]() 188.114.97.1 | |
sysmeasuring.net | 54137 | 2024-11-17 | 2024-11-18 | 2025-12-07 | 1.1 kB | 1.5 kB | ![]() 52.223.13.41 | |
cdnjs.cloudflare.com | 1222 | 2009-02-17 | 2012-05-23 | 2025-12-07 | 458 B | 95 kB | ![]() 104.17.24.14 | |
preferencenail.com 6 alert(s) on this Host | 20606 | 2025-07-01 | 2025-07-08 | 2025-12-10 | 862 B | 172 kB | ![]() 185.196.197.72 | |
fonts.googleapis.com | 313 | 2005-01-25 | 2012-05-23 | 2025-12-07 | 1.0 kB | 12 kB | ![]() 142.250.74.10 | |
blubberspoiled.com 2 alert(s) on this Host | 3168523 | 2023-06-08 | 2023-06-08 | 2025-12-09 | 469 B | 122 kB | ![]() 172.240.127.234 | ![]() |
stackpath.bootstrapcdn.com | 21970 | 2012-05-25 | 2018-04-05 | 2025-12-07 | 484 B | 160 kB | ![]() 104.18.10.207 | |
ajax.googleapis.com | 3691 | 2005-01-25 | 2012-05-22 | 2025-12-07 | 462 B | 88 kB | ![]() 142.250.74.42 | |
vmuid.com | 182910 | 2018-10-22 | 2019-07-09 | 2025-12-04 | 1.1 kB | 11 kB | ![]() 178.162.215.162 | |
sflix-to.serietelechargements.com | unknown | 2022-02-07 | 2025-12-10 | 2025-12-10 | 7.9 kB | 527 kB | ![]() 172.67.155.241 | ![]() ![]() |
use.fontawesome.com | 6983 | 2012-10-18 | 2017-01-30 | 2025-12-07 | 1.0 kB | 117 kB | ![]() 104.21.27.152 | |
realizationnewestfangs.com 6 alert(s) on this Host | unknown | 2024-09-03 | 2025-10-02 | 2025-12-09 | 1.0 kB | 7.8 kB | ![]() 172.240.127.242 | ![]() |
img.sflix.ps 2 alert(s) on this Host | unknown | unknown | 2025-10-09 | 2025-12-06 | 1.1 kB | 70 kB | ![]() 104.21.80.141 | |
cordbraghare.com 6 alert(s) on this Host | unknown | 2025-10-15 | 2025-10-17 | 2025-12-06 | 934 B | 187 kB | ![]() 172.240.108.84 | ![]() |
msdoj.com 2 alert(s) on this Host | 211684 | 2025-07-01 | 2025-07-02 | 2025-12-05 | 1.0 kB | 65 kB | ![]() 178.162.215.162 | |
www.googletagmanager.com | 283 | 2011-11-11 | 2012-10-04 | 2025-12-07 | 454 B | 433 kB | ![]() 142.251.38.104 |
Amazon Web Services (PaaS)
Amazon Web Services (AWS) is a comprehensive cloud services platform offering compute power, database storage, content delivery and other functionality.Nginx (Web servers, Reverse proxies)
Nginx is a web server that can also be used as a reverse proxy, load balancer, mail proxy and HTTP cache.Cloudflare (CDN)
Cloudflare is a web-infrastructure and website-security company, providing content-delivery-network services, DDoS mitigation, Internet security, and distributed domain-name-server services.OpenResty (Web servers)
OpenResty is a web platform based on nginx which can run Lua scripts using its LuaJIT engine.Nginx:1.21.6 (Web servers, Reverse proxies)
Nginx is a web server that can also be used as a reverse proxy, load balancer, mail proxy and HTTP cache.Envoy (Reverse proxies)
Envoy is an open-source edge and service proxy, designed for cloud-native applications.Google Hosted Libraries (CDN)
Google Hosted Libraries is a stable, reliable, high-speed, globally available content distribution network for the most popular, open-source JavaScript libraries.Bootstrap:4.4.1 (UI frameworks)
Bootstrap is a free and open-source CSS framework directed at responsive, mobile-first front-end web development. It contains CSS and JavaScript-based design templates for typography, forms, buttons, navigation, and other interface components.Vue.js:2.6.10 (JavaScript frameworks)
Vue.js is an open-source model–view–viewmodel JavaScript framework for building user interfaces and single-page applications.BootstrapCDN:4.1.3 (CDN)
BootstrapCDN is a powerful and reliable Content Delivery Network (CDN) that delivers static resources, including CSS, JavaScript, and font files, for the widely-used Bootstrap framework. By leveraging multiple server locations worldwide, BootstrapCDN accelerates website loading times, ensuring a smooth and visually appealing user experience. Additionally, it ensures website compatibility with various devices and browsers. The service reduces bandwidth usage and server load, improving web performance for developers and end-users alike.jQuery:3.3.1 (JavaScript libraries)
jQuery is a JavaScript library which is a free, open-source software designed to simplify HTML DOM tree traversal and manipulation, as well as event handling, CSS animation, and Ajax.cdnjs (CDN)
cdnjs is a free distributed JS library delivery service.Google Analytics (Analytics)
Google Analytics is a free web analytics service that tracks and reports website traffic.Related reports
Threat Detection Systems
| Detection System | Indicator | Verdict | Alert |
|---|---|---|---|
| Hagezi Threat Feed | msdoj.com | malicious | Sinkholed |
| Cloudflare DNS | preferencenail.com | malicious | Sinkholed |
| Hagezi Threat Feed | preferencenail.com | malicious | Sinkholed |
| DNS4EU | preferencenail.com | malicious | Sinkholed |
| Hagezi Threat Feed | origunix.com | malicious | Sinkholed |
| Hagezi Threat Feed | blubberspoiled.com | malicious | Sinkholed |
| DNS4EU | blubberspoiled.com | malicious | Sinkholed |
| Quad9 DNS | realizationnewestfangs.com | malicious | Sinkholed |
| DNS4EU | realizationnewestfangs.com | malicious | Sinkholed |
| DNS0 Zero | realizationnewestfangs.com | malicious | Sinkholed |
| DigiCert UltraDNS | img.sflix.ps | malicious | Sinkholed |
| DNS4EU | cordbraghare.com | malicious | Sinkholed |
| Quad9 DNS | cordbraghare.com | malicious | Sinkholed |
| DNS0 Zero | cordbraghare.com | malicious | Sinkholed |
JavaScript (88)
| HASH | FROM | Size | First Seen | Last Seen | |
|---|---|---|---|---|---|
| 086707e4369f60afedcafb16050a7618 | DocumentWrite | 39 B | 2023-03-07 | 2026-05-13 | |
Introduced by DocumentWrite First Seen 2023-03-07 Last Seen 2026-05-13 Times Seen 911416 Size 39 B (39 bytes) MD5 086707e4369f60afedcafb16050a7618 SHA1 8216b0cc6876cbd44f01c158e7dff3833ceccd41 Loading... | |||||
HTTP Transactions (55)
| URL | IP | Response | Size |
|---|






