Report Overview
Visitedpublic
2025-08-03 00:48:31
Tags
Submit Tags
URL
i.shahidmosalsalat.me/watch.php?vid=66F696ce4
Finishing URL
i.shahidmosalsalat.me/watch.php?vid=0830040Fa
IP / ASN
104.21.93.128
#13335 CLOUDFLARENET
Title
مشاهدة فيلم Shadow Force 2025 مترجم كامل

Detections

urlquery
0
Network Intrusion Detection
0
Threat Detection Systems
2

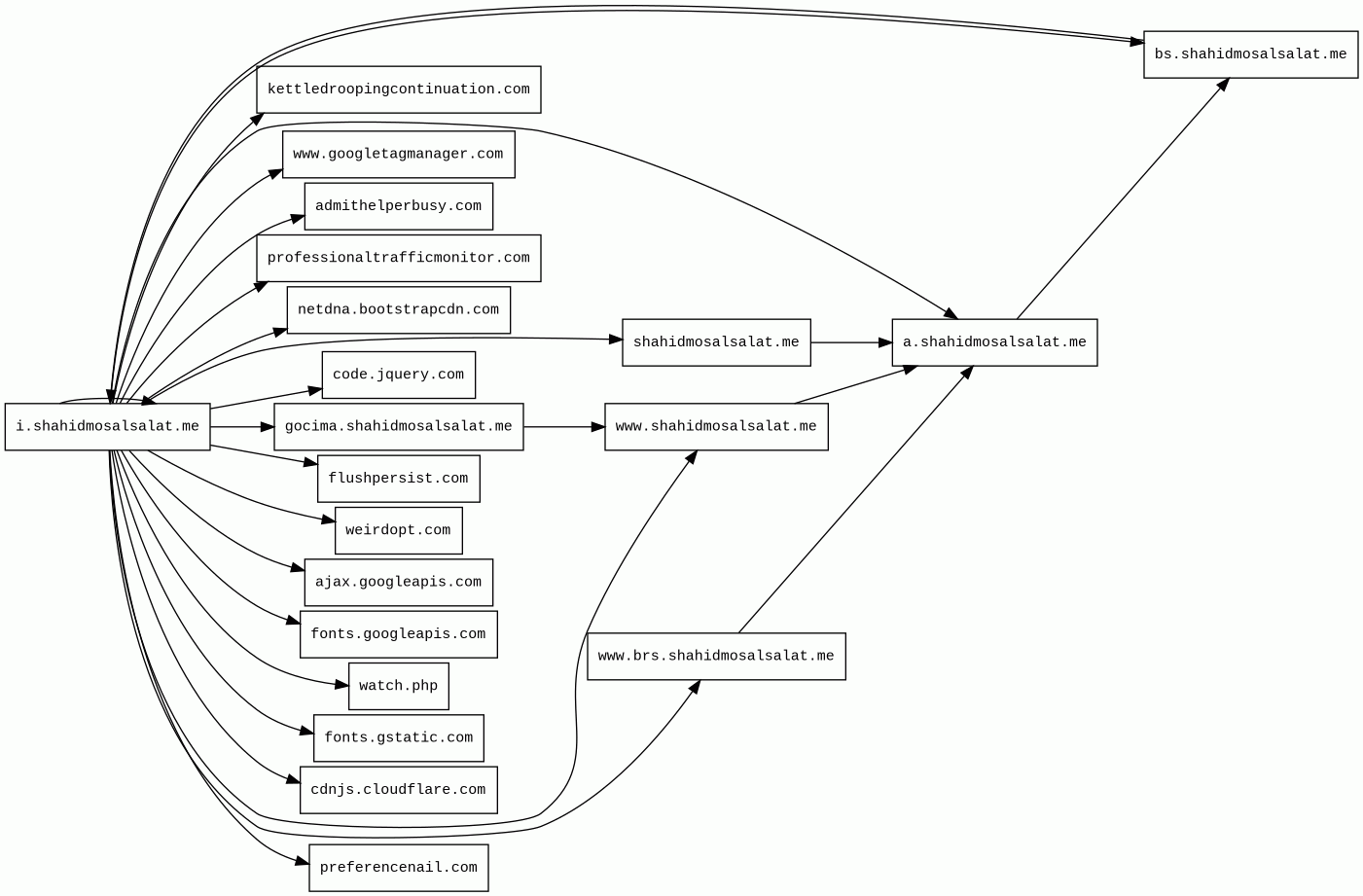
Host Summary

HostRankRegisteredFirst SeenLast Seen
kettledroopingcontinuation.com
unknown2024-09-012025-07-302025-07-30
shahidmosalsalat.me
7019252021-04-072021-04-072025-08-03
fonts.gstatic.com
unknown2008-02-112014-04-022025-07-30
code.jquery.com
6342005-12-102012-05-212025-07-30
preferencenail.com
unknown2025-07-012025-07-082025-07-29
professionaltrafficmonitor.com
unknown2025-01-232025-01-252025-08-01
netdna.bootstrapcdn.com
34132012-05-252012-09-072025-08-01
i.shahidmosalsalat.me
unknown2021-04-072025-07-232025-08-03
ajax.googleapis.com
129052005-01-252012-05-222025-07-30
gocima.shahidmosalsalat.me
unknown2021-04-072025-02-272025-07-23
www.googletagmanager.com
752011-11-112012-10-042025-07-30
admithelperbusy.com
unknown2024-02-162025-08-032025-08-03
www.shahidmosalsalat.me
unknown2021-04-072021-04-102025-08-03
bs.shahidmosalsalat.me
unknown2021-04-072025-07-232025-08-03
flushpersist.com
unknown2025-07-012025-07-082025-07-29
weirdopt.com
unknown2025-07-012025-07-082025-07-30
fonts.googleapis.com
88772005-01-252012-05-232025-07-30
cdnjs.cloudflare.com
2352009-02-172012-05-232025-07-30
www.brs.shahidmosalsalat.me
unknown2021-04-072025-07-232025-08-03
a.shahidmosalsalat.me
unknown2021-04-072025-07-232025-08-03

Related reports

Threat Detection Systems
Detection SystemIndicatorVerdictAlert
Quad9 DNSkettledroopingcontinuation.commalicious
Sinkholed
Quad9 DNSadmithelperbusy.commalicious
Sinkholed

JavaScript (36)

HTTP Transactions (53)

URLIPResponseSize