Report Overview
Visitedpublic
2025-01-28 01:05:23
Tags
Submit Tags
URL
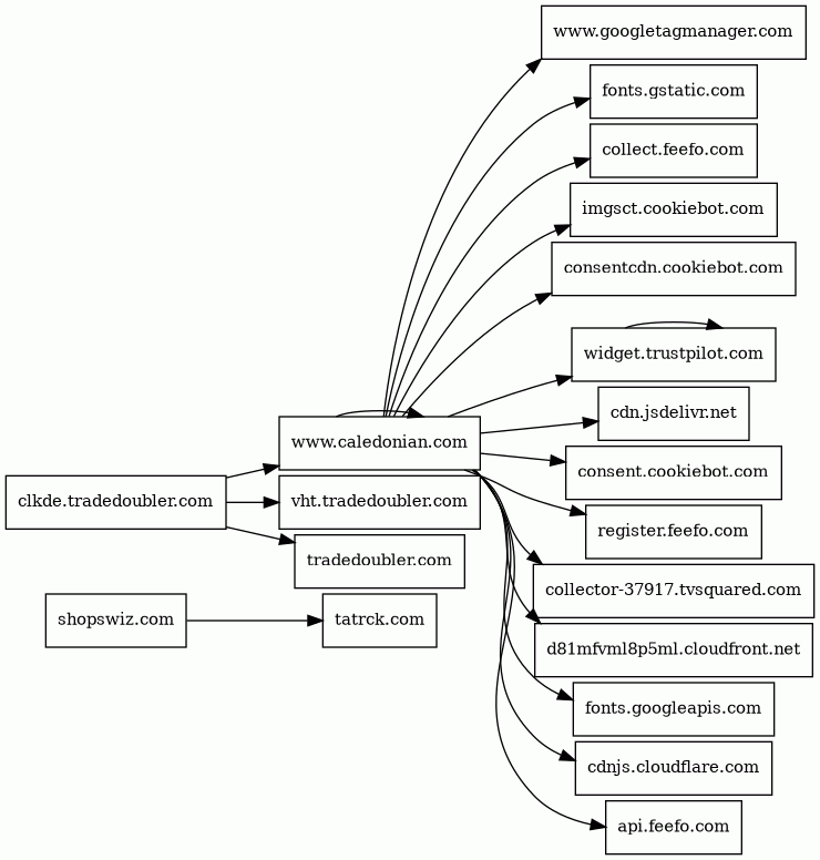
shopswiz.com/gn/?tg=https://tatrck.com/h/0Hu30z8R0XqK?s=wl1v5t5pgav9hhb737icv81l&tg_rid=na&tg_s=mr2
Finishing URL
www.caledonian.com/?tduid=17318c4c7ea19a28069ae473fe2bd232&progId=329522&utm_source=tradedoubler_Takeads+GmbH+UK&utm_medium=affiliate&utm_campaign=Takeads+GmbH+UK
IP / ASN

188.114.96.1
Title
Coach Holidays, Trips and Tours in the UK and Europe
Detections
urlquery
0
Network Intrusion Detection
0
Threat Detection Systems
0
Host Summary
| Host | Rank | Registered | First Seen | Last Seen | Sent | Received | IP | Fingerprints |
|---|---|---|---|---|---|---|---|---|
fonts.gstatic.com | unknown | 2008-02-11 | 2014-04-02 | 2025-01-22 | 5.5 kB | 317 kB | ![]() 142.250.74.35 | |
collector-37917.tvsquared.com | unknown | 2011-12-09 | 2024-05-08 | 2025-01-21 | 2.8 kB | 18 kB | ![]() 3.16.8.214 | |
register.feefo.com | 47226 | 2004-11-30 | 2017-01-30 | 2025-01-21 | 3.6 kB | 128 kB | ![]() 104.17.81.23 | |
imgsct.cookiebot.com | unknown | 2010-01-21 | 2023-11-22 | 2025-01-22 | 479 B | 757 B | ![]() 2.20.163.160 | |
tradedoubler.com | 16610 | 1999-10-10 | 2012-06-20 | 2024-10-10 | 483 B | 0 B | ![]() 0.0.0.0 | |
tatrck.com | unknown | 2023-06-15 | 2023-06-16 | 2025-01-22 | 1.2 kB | 5.1 kB | ![]() 188.114.96.1 | |
www.caledonian.com | unknown | 1996-07-01 | 2014-03-10 | 2025-01-28 | 54 kB | 1.2 MB | ![]() 45.223.165.199 | |
clkde.tradedoubler.com | 445392 | 1999-10-10 | 2012-07-18 | 2025-01-23 | 1.9 kB | 4.7 kB | ![]() 18.197.136.217 | |
consentcdn.cookiebot.com | 5676 | 2010-01-21 | 2018-05-23 | 2025-01-22 | 535 B | 1.3 kB | ![]() 2.20.163.160 | |
cdn.jsdelivr.net | 439 | 2012-05-16 | 2012-09-30 | 2025-01-22 | 4.3 kB | 232 kB | ![]() 151.101.129.229 | |
api.feefo.com | 32378 | 2004-11-30 | 2016-09-29 | 2025-01-26 | 2.7 kB | 43 kB | ![]() 104.17.81.23 | |
collect.feefo.com | 60352 | 2004-11-30 | 2019-06-17 | 2025-01-24 | 1.1 kB | 1.3 kB | ![]() 104.18.94.24 | |
fonts.googleapis.com | 8877 | 2005-01-25 | 2012-05-23 | 2025-01-22 | 1.0 kB | 59 kB | ![]() 142.250.74.10 | |
cdnjs.cloudflare.com | 235 | 2009-02-17 | 2012-05-23 | 2025-01-22 | 1.6 kB | 197 kB | ![]() 104.17.24.14 | |
widget.trustpilot.com | 6018 | 2007-06-30 | 2017-02-01 | 2025-01-22 | 4.6 kB | 31 kB | ![]() 143.204.55.78 | |
d81mfvml8p5ml.cloudfront.net | unknown | 2008-04-25 | 2021-11-04 | 2025-01-24 | 417 B | 605 B | ![]() 143.204.42.86 | |
consent.cookiebot.com | 4972 | 2010-01-21 | 2014-02-26 | 2025-01-22 | 1.0 kB | 233 kB | ![]() 23.36.79.153 | |
shopswiz.com 1 alert(s) on this Host | 373685 | 2021-12-21 | 2015-10-08 | 2025-01-25 | 555 B | 3.0 kB | ![]() 188.114.96.1 | |
vht.tradedoubler.com | 99799 | 1999-10-10 | 2014-10-10 | 2025-01-22 | 474 B | 9.9 kB | ![]() 54.240.174.17 | |
www.googletagmanager.com | 75 | 2011-11-11 | 2012-10-04 | 2025-01-22 | 423 B | 120 kB | ![]() 142.250.74.136 |
Related reports
Threat Detection Systems
Public InfoSec YARA rules
No alerts detected
OpenPhish
No alerts detected
PhishTank
No alerts detected
Quad9 DNS
| Scan Date | Severity | Indicator | Alert |
|---|---|---|---|
| 2025-01-28 | medium | shopswiz.com | Sinkholed |
ThreatFox
No alerts detected
JavaScript (51)
No JavaScripts
HTTP Transactions (125)
| URL | IP | Response | Size |
|---|


