Report Overview
Visitedpublic
2025-07-22 16:49:39
Tags
Submit Tags
URL
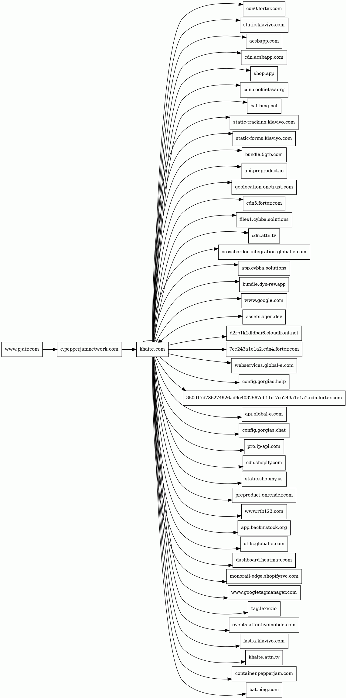
www.pjatr.com/t/8-9376-196489-187726?url=https://khaite.com/products/danielle-jean-in-lansing?&sid=64778764bbb79c09d48cd57d||hc8orH1xA6LKTsPuUL1iYF
Finishing URL
khaite.com/products/danielle-jean-in-lansing?utm_source=pepperjam&utm_medium=affiliate&publisherId=196489&clickId=5152304287
IP / ASN

52.36.140.106
Title
Danielle Stretch Jean in Lansing – KHAITE
Detections
urlquery
0
Network Intrusion Detection
0
Threat Detection Systems
0
Host Summary
| Host | Rank | Registered | First Seen | Last Seen | Sent | Received | IP | Fingerprints |
|---|---|---|---|---|---|---|---|---|
monorail-edge.shopifysvc.com | 2944 | 2017-09-29 | 2019-08-29 | 2025-07-16 | 489 B | 1.2 kB | ![]() 35.244.157.17 | |
7ce243a1e1a2.cdn4.forter.com | unknown | 2001-01-25 | 2022-06-20 | 2025-07-19 | 446 B | 372 kB | ![]() 3.167.2.16 | |
app.cybba.solutions | 30058 | 2019-06-06 | 2019-06-25 | 2025-07-17 | 2.0 kB | 1.4 kB | ![]() 138.197.75.237 | |
bat.bing.com | 387 | 1996-01-29 | 2014-04-08 | 2025-07-16 | 1.2 kB | 108 kB | ![]() 150.171.27.10 | |
cdn.acsbapp.com | 5589 | 2020-08-08 | 2020-08-16 | 2025-07-19 | 601 B | 38 kB | ![]() 104.20.46.41 | |
api.preproduct.io | unknown | 2019-12-15 | 2023-09-15 | 2025-07-21 | 1.0 kB | 2.2 kB | ![]() 216.24.57.7 | |
static-forms.klaviyo.com | 5328 | 2012-03-29 | 2021-05-06 | 2025-07-18 | 471 B | 150 kB | ![]() 151.101.2.133 | |
crossborder-integration.global-e.com | unknown | 2007-10-30 | 2022-01-12 | 2025-07-18 | 935 B | 99 kB | ![]() 104.16.228.60 | |
cdn0.forter.com | 5146 | 2001-01-25 | 2016-01-26 | 2025-07-21 | 2.6 kB | 1.8 kB | ![]() 34.192.191.43 | |
container.pepperjam.com | 9286 | 2000-02-21 | 2020-10-29 | 2025-07-17 | 455 B | 9.4 kB | ![]() 54.240.174.96 | |
tag.lexer.io | 82860 | 2013-09-16 | 2019-05-14 | 2025-07-20 | 822 B | 28 kB | ![]() 54.240.174.30 | |
bundle.dyn-rev.app | unknown | 2023-06-07 | 2023-06-19 | 2025-07-18 | 492 B | 3.2 kB | ![]() 104.21.16.1 | |
fast.a.klaviyo.com | 5349 | 2012-03-29 | 2018-04-18 | 2025-07-17 | 493 B | 3.7 kB | ![]() 151.101.2.133 | |
c.pepperjamnetwork.com | 92022 | 2005-06-24 | 2020-07-23 | 2025-07-18 | 663 B | 492 kB | ![]() 44.233.91.88 | |
static.shopmy.us | unknown | 2021-09-17 | 2023-11-27 | 2025-07-17 | 441 B | 3.4 kB | ![]() 3.167.2.40 | |
config.gorgias.chat | 15168 | 2019-11-10 | 2020-07-22 | 2025-07-19 | 953 B | 8.5 kB | ![]() 172.64.144.86 | |
350d17d786274926ad9e4032567eb11d-7ce243a1e1a2.cdn.forter.com | unknown | 2001-01-25 | 2025-07-22 | 2025-07-22 | 506 B | 616 B | ![]() 54.81.184.157 | |
khaite.com | 276866 | 2015-08-13 | 2015-08-15 | 2025-07-22 | 142 kB | 1.8 MB | ![]() 23.227.38.32 | |
files1.cybba.solutions | 30742 | 2019-06-06 | 2019-06-25 | 2025-07-17 | 433 B | 93 kB | ![]() 194.242.11.186 | |
geolocation.onetrust.com | 802 | 2004-01-12 | 2018-02-07 | 2025-07-16 | 486 B | 461 B | ![]() 104.18.32.137 | |
cdn.shopify.com 2 alert(s) on this Host | 2327 | 2005-03-11 | 2012-06-22 | 2025-07-16 | 5.1 kB | 551 kB | ![]() 23.227.60.200 | |
assets.xgen.dev | 144465 | 2019-03-15 | 2020-06-02 | 2025-07-22 | 3.4 kB | 79 kB | ![]() 3.167.2.2 | |
www.rtb123.com | 18626 | 2015-01-24 | 2017-06-03 | 2025-07-16 | 455 B | 4.1 kB | ![]() 67.225.220.126 | |
www.pjatr.com | 243734 | 2007-04-17 | 2017-01-30 | 2025-07-22 | 624 B | 492 kB | ![]() 52.25.101.89 | |
www.google.com | 7 | 1997-09-15 | 2015-05-10 | 2025-07-16 | 3.9 kB | 1.9 kB | ![]() 142.250.74.68 | |
utils.global-e.com | 26109 | 2007-10-30 | 2019-06-11 | 2025-07-16 | 846 B | 291 B | ![]() 216.239.32.21 | |
dashboard.heatmap.com | unknown | 2002-08-13 | 2023-01-27 | 2025-07-17 | 885 B | 149 kB | ![]() 3.167.2.71 | |
acsbapp.com | 5220 | 2020-08-08 | 2020-08-14 | 2025-07-18 | 427 B | 747 kB | ![]() 172.66.144.196 | |
bundle.5gtb.com | unknown | 2025-07-18 | 2025-07-22 | 2025-07-22 | 846 B | 180 kB | ![]() 104.21.56.147 | |
config.gorgias.help | unknown | 2021-03-31 | 2024-06-04 | 2025-07-22 | 470 B | 257 B | ![]() 104.18.39.49 | |
cdn.cookielaw.org | 502 | 2011-06-20 | 2013-12-28 | 2025-07-16 | 5.8 kB | 734 kB | ![]() 104.18.87.42 | |
api.global-e.com | unknown | 2007-10-30 | 2016-05-19 | 2025-07-14 | 1.7 kB | 3.9 kB | ![]() 104.16.31.61 | |
khaite.attn.tv | 398678 | 2017-04-10 | 2022-06-16 | 2025-07-22 | 1.2 kB | 696 B | ![]() 172.64.155.96 | |
pro.ip-api.com | 6172 | 2012-04-24 | 2015-04-06 | 2025-07-21 | 456 B | 433 B | ![]() 51.77.64.70 | |
shop.app | 3696 | 2018-05-01 | 2020-04-15 | 2025-07-16 | 926 B | 5.2 kB | ![]() 185.146.173.20 | |
d2rp1k1dldbai6.cloudfront.net | unknown | 2008-04-25 | 2020-12-14 | 2025-07-17 | 441 B | 82 kB | ![]() 54.230.245.49 | |
app.backinstock.org | 12850 | 2013-07-29 | 2014-03-18 | 2025-07-21 | 481 B | 180 kB | ![]() 172.67.135.124 | |
cdn.attn.tv | 4920 | 2017-04-10 | 2018-06-13 | 2025-07-21 | 1.8 kB | 164 kB | ![]() 54.240.174.35 | |
bat.bing.net | unknown | 1997-09-03 | 2023-11-04 | 2025-07-17 | 1.8 kB | 1.6 kB | ![]() 150.171.28.10 | |
www.googletagmanager.com | 75 | 2011-11-11 | 2012-10-04 | 2025-07-16 | 2.6 kB | 2.0 MB | ![]() 142.250.74.136 | |
static-tracking.klaviyo.com | 4414 | 2012-03-29 | 2021-12-02 | 2025-07-17 | 5.5 kB | 484 kB | ![]() 151.101.66.133 | |
events.attentivemobile.com | 4579 | 2017-04-05 | 2017-09-14 | 2025-07-21 | 2.1 kB | 1.0 kB | ![]() 104.18.39.221 | |
webservices.global-e.com | 24760 | 2007-10-30 | 2019-02-15 | 2025-07-16 | 1.0 kB | 3.3 kB | ![]() 104.16.31.61 | |
cdn3.forter.com | 4640 | 2001-01-25 | 2014-04-09 | 2025-07-21 | 1.4 kB | 1.5 kB | ![]() 54.240.174.115 | |
static.klaviyo.com | 4056 | 2012-03-29 | 2018-04-18 | 2025-07-17 | 6.7 kB | 265 kB | ![]() 151.101.130.133 | |
preproduct.onrender.com | 245221 | 2015-03-28 | 2020-02-15 | 2025-07-17 | 467 B | 153 kB | ![]() 216.24.57.252 |
Related reports
Threat Detection Systems
Public InfoSec YARA rules
| Scan Date | Severity | Indicator | Alert |
|---|---|---|---|
| 2025-07-22 | medium | cdn.shopify.com/s/files/1/1519/7996/files/FaktPro-Normal.woff2?v=1679605028 | Detects Pickle files with dangerous c_builtins or non standard module imports. These are indicators of possible malicious intent |
OpenPhish
No alerts detected
PhishTank
No alerts detected
Quad9 DNS
No alerts detected
ThreatFox
No alerts detected
JavaScript (145)
No JavaScripts
HTTP Transactions (217)
| URL | IP | Response | Size |
|---|




