Report Overview
Visitedpublic
2024-10-24 19:45:01
Tags
Submit Tags
URL
Nippyspace.com/s/s
Finishing URL
tastytabapp.com/firefox-before-you-continuev/?clickid=1142873533585331665&utm_source=admaven&utm_term=958752&campaign_id=AM_958752
IP / ASN

172.67.214.14
Title
firefox-before-you-continuev – TastyTab
Detections
urlquery
0
Network Intrusion Detection
0
Threat Detection Systems
0
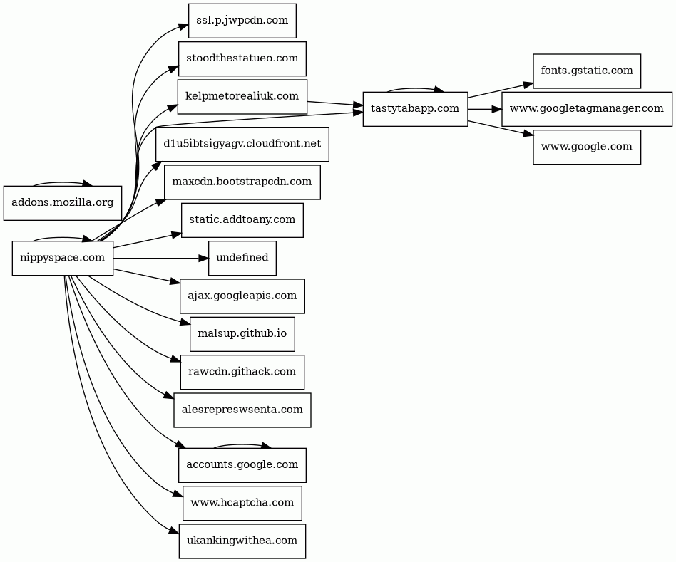
Host Summary
| Host | Rank | Registered | First Seen | Last Seen | Sent | Received | IP | Fingerprints |
|---|---|---|---|---|---|---|---|---|
www.googletagmanager.com | 75 | unknown | No data | No data | 421 B | 96 kB | ![]() 142.250.74.168 | |
addons.mozilla.org | 5099 | unknown | No data | No data | 12 kB | 527 kB | ![]() 151.101.193.91 | |
ajax.googleapis.com | 12905 | unknown | No data | No data | 432 B | 97 kB | ![]() 216.58.211.10 | |
rawcdn.githack.com | 72170 | unknown | No data | No data | 485 B | 3.4 kB | ![]() 104.21.234.231 | |
alesrepreswsenta.com | unknown | unknown | No data | No data | 2.7 kB | 4.1 kB | ![]() 172.67.183.224 | |
kelpmetorealiuk.com | unknown | unknown | No data | No data | 1.3 kB | 843 B | ![]() 3.164.240.111 | |
accounts.google.com | 81 | unknown | No data | No data | 3.7 kB | 14 kB | ![]() 64.233.162.84 | |
static.addtoany.com | 4091 | unknown | No data | No data | 1.9 kB | 84 kB | ![]() 104.22.70.197 | |
fonts.gstatic.com | unknown | unknown | No data | No data | 1.0 kB | 28 kB | ![]() 216.58.207.227 | |
www.hcaptcha.com | 91052 | unknown | No data | No data | 400 B | 151 kB | ![]() 104.19.230.21 | |
ukankingwithea.com | unknown | unknown | No data | No data | 854 B | 104 kB | ![]() 188.114.97.1 | |
malsup.github.io | 46665 | unknown | No data | No data | 404 B | 13 kB | ![]() 185.199.110.153 | |
d1u5ibtsigyagv.cloudfront.net | unknown | unknown | No data | No data | 416 B | 70 kB | ![]() 54.230.241.21 | |
nippyspace.com | unknown | unknown | No data | No data | 2.2 kB | 57 kB | ![]() 172.67.214.14 | |
www.google.com | 7 | unknown | No data | No data | 674 B | 968 B | ![]() 142.250.74.164 | |
undefined 1 alert(s) on this Host | 142677 | unknown | No data | No data | 938 B | 0 B | ![]() 0.0.0.0 | |
ssl.p.jwpcdn.com | 2512 | unknown | No data | No data | 406 B | 25 kB | ![]() 151.101.2.114 | |
maxcdn.bootstrapcdn.com | 724 | unknown | No data | No data | 882 B | 122 kB | ![]() 104.18.11.207 | |
tastytabapp.com | unknown | unknown | No data | No data | 5.0 kB | 310 kB | ![]() 64.225.3.138 | |
stoodthestatueo.com | unknown | unknown | No data | No data | 966 B | 1.8 kB | ![]() 54.240.174.107 |
Related reports
Threat Detection Systems
Public InfoSec YARA rules
No alerts detected
OpenPhish
No alerts detected
PhishTank
No alerts detected
Mnemonic Secure DNS
No alerts detected
Quad9 DNS
| Scan Date | Severity | Indicator | Alert |
|---|---|---|---|
| 2024-10-24 | medium | undefined | Sinkholed |
ThreatFox
No alerts detected
JavaScript (12)
No JavaScripts
HTTP Transactions (70)
| URL | IP | Response | Size |
|---|

