Report Overview
Visitedpublic
2026-02-05 21:19:34
Tags
Submit Tags
URL
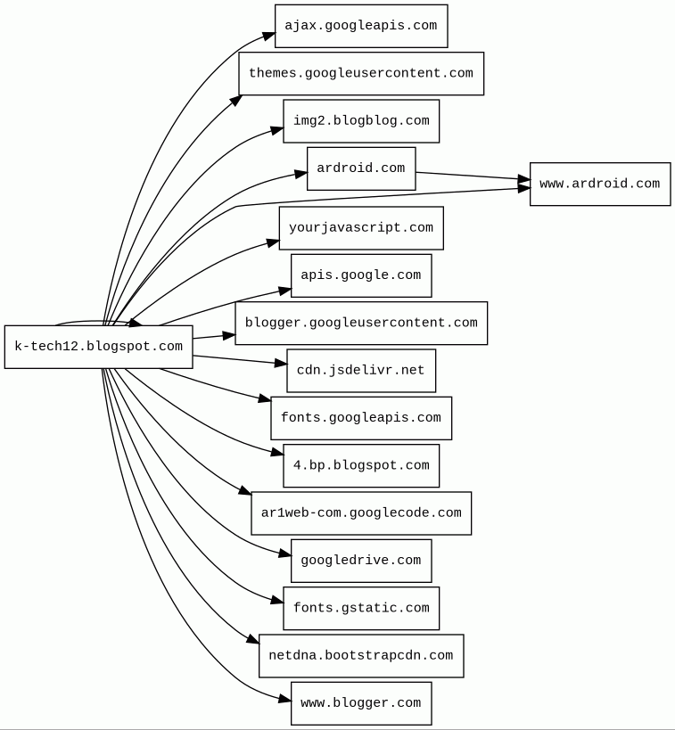
k-tech12.blogspot.com/
Finishing URL
k-tech12.blogspot.com/
IP / ASN

216.58.207.225
Title
k-tech
Detections
urlquery
0
Network Intrusion Detection
0
Threat Detection Systems
1
Host Summary
| Host | Rank | Registered | First Seen | Last Seen | Sent | Received | IP | Fingerprints |
|---|---|---|---|---|---|---|---|---|
fonts.googleapis.com | 313 | 2005-01-25 | 2012-05-23 | 2026-02-01 | 1.4 kB | 10 kB | ![]() 142.251.38.106 | |
fonts.gstatic.com | unknown | 2008-02-11 | 2014-04-02 | 2026-02-01 | 1.6 kB | 82 kB | ![]() 142.250.74.3 | |
blogger.googleusercontent.com | 4332 | 2008-11-17 | 2012-05-25 | 2026-02-02 | 12 kB | 185 kB | ![]() 142.250.178.65 | |
cdn.jsdelivr.net | 1678 | 2012-05-16 | 2012-09-30 | 2026-02-01 | 1.4 kB | 424 kB | ![]() 104.16.175.226 | |
netdna.bootstrapcdn.com | 41692 | 2012-05-25 | 2012-09-07 | 2026-02-02 | 1.0 kB | 89 kB | ![]() 104.18.11.207 | |
4.bp.blogspot.com | 6591 | 2000-07-31 | 2012-05-21 | 2026-02-05 | 500 B | 1.2 kB | ![]() 172.217.19.225 | |
ajax.googleapis.com | 3691 | 2005-01-25 | 2012-05-22 | 2026-02-01 | 451 B | 94 kB | ![]() 172.217.21.170 | |
k-tech12.blogspot.com 5 alert(s) on this Host | unknown | 2000-07-31 | 2026-02-05 | 2026-02-05 | 2.6 kB | 465 kB | ![]() 142.251.143.129 | ![]() ![]() |
themes.googleusercontent.com | 81747 | 2008-11-17 | 2012-05-24 | 2026-02-05 | 1.8 kB | 66 kB | ![]() 142.250.74.1 | |
ar1web-com.googlecode.com | unknown | 2005-03-09 | 2014-10-07 | 2025-10-24 | 461 B | 230 B | ![]() 64.233.164.82 | |
googledrive.com | 45027 | 2007-07-03 | 2013-04-25 | 2026-02-02 | 1.8 kB | 900 B | ![]() 142.250.74.1 | |
yourjavascript.com | 457966 | 2009-08-03 | 2012-05-25 | 2026-02-02 | 434 B | 260 B | ![]() 76.223.54.146 | |
img2.blogblog.com | 1801641 | 2000-09-15 | 2012-05-21 | 2026-02-02 | 459 B | 823 B | ![]() 142.251.38.105 | |
ardroid.com | unknown | 2009-10-19 | 2026-02-05 | 2026-02-05 | 3.4 kB | 2.3 kB | ![]() 99.83.190.102 | |
apis.google.com | 1075 | 1997-09-15 | 2013-05-06 | 2026-02-01 | 1.4 kB | 290 kB | ![]() 142.250.178.110 | |
www.ardroid.com | unknown | 2009-10-19 | 2025-06-18 | 2025-06-18 | 3.9 kB | 3.4 kB | ![]() 198.202.211.1 | |
www.blogger.com | 9514 | 1999-06-22 | 2012-05-22 | 2026-02-02 | 1.9 kB | 217 kB | ![]() 142.251.38.105 |
Cloudflare (CDN)
Cloudflare is a web-infrastructure and website-security company, providing content-delivery-network services, DDoS mitigation, Internet security, and distributed domain-name-server services.OpenGSE (Web servers)
OpenGSE is a test suite used for testing servlet compliance. It is deployed by using WAR files that are deployed on the server engine.Java (Programming languages)
Java is a class-based, object-oriented programming language that is designed to have as few implementation dependencies as possible.Blogger (Blogs)
Blogger is a blog-publishing service that allows multi-user blogs with time-stamped entries.Python (Programming languages)
Python is an interpreted and general-purpose programming language.Google Hosted Libraries (CDN)
Google Hosted Libraries is a stable, reliable, high-speed, globally available content distribution network for the most popular, open-source JavaScript libraries.jQuery:1.10.2 (JavaScript libraries)
jQuery is a JavaScript library which is a free, open-source software designed to simplify HTML DOM tree traversal and manipulation, as well as event handling, CSS animation, and Ajax.Related reports
Threat Detection Systems
| Detection System | Indicator | Verdict | Alert |
|---|---|---|---|
| DNS4EU | k-tech12.blogspot.com | malicious | Sinkholed |
JavaScript (51)
| HASH | FROM | Size | First Seen | Last Seen | |
|---|---|---|---|---|---|
| 022c70da3789fe672d543a3b27f388ed | DocumentWrite | 136 B | 2026-02-05 | 2026-02-05 | |
Introduced by DocumentWrite First Seen 2026-02-05 Last Seen 2026-02-05 Times Seen 1 Size 136 B (136 bytes) MD5 022c70da3789fe672d543a3b27f388ed SHA1 754c32a89ebbc9554b3a152beaddba4ec37412cc Loading... | |||||
| af507a9dc520180a59deb370f203e114 | DocumentWrite | 69 B | 2026-02-05 | 2026-02-05 | |
Introduced by DocumentWrite First Seen 2026-02-05 Last Seen 2026-02-05 Times Seen 1 Size 69 B (69 bytes) MD5 af507a9dc520180a59deb370f203e114 SHA1 2ef76cbd8babcca3913e305bb2f4a9d1cf781c9e Loading... | |||||
| 1ec899f85b581cca58f1e653b3628dd7 | DocumentWrite | 419 B | 2026-02-05 | 2026-02-05 | |
Introduced by DocumentWrite First Seen 2026-02-05 Last Seen 2026-02-05 Times Seen 1 Size 419 B (419 bytes) MD5 1ec899f85b581cca58f1e653b3628dd7 SHA1 8978b8fcedba8ff4d0509cd59695b0724e326d0f Loading... | |||||
| 7108b29ddde619767cf80dada586ef59 | DocumentWrite | 433 B | 2026-02-05 | 2026-02-05 | |
Introduced by DocumentWrite First Seen 2026-02-05 Last Seen 2026-02-05 Times Seen 1 Size 433 B (433 bytes) MD5 7108b29ddde619767cf80dada586ef59 SHA1 426076204fc055f83ed7546eaca47c9af6c62146 Loading... | |||||
| bf079efe6352cf2912c7dd5b28a67e60 | DocumentWrite | 461 B | 2026-02-05 | 2026-02-05 | |
Introduced by DocumentWrite First Seen 2026-02-05 Last Seen 2026-02-05 Times Seen 1 Size 461 B (461 bytes) MD5 bf079efe6352cf2912c7dd5b28a67e60 SHA1 1d7bc36c647ff9acc9dcf7ab3fe7923a3e1f7de4 Loading... | |||||
| e6ec2267fa99de739705d94801585c99 | DocumentWrite | 463 B | 2026-02-05 | 2026-02-05 | |
Introduced by DocumentWrite First Seen 2026-02-05 Last Seen 2026-02-05 Times Seen 1 Size 463 B (463 bytes) MD5 e6ec2267fa99de739705d94801585c99 SHA1 3cd82bbe8cbbac4951787ad787fdcaacf4bb5fb9 Loading... | |||||
| 0ceb9b430954910f7e259b702a904207 | DocumentWrite | 460 B | 2026-02-05 | 2026-02-05 | |
Introduced by DocumentWrite First Seen 2026-02-05 Last Seen 2026-02-05 Times Seen 1 Size 460 B (460 bytes) MD5 0ceb9b430954910f7e259b702a904207 SHA1 de014cd6a2544f8225ac660881741176f0ccbfc4 Loading... | |||||
| 643df496e8ac00a9663959e28da5b96d | DocumentWrite | 122 B | 2023-03-07 | 2026-02-05 | |
Introduced by DocumentWrite First Seen 2023-03-07 Last Seen 2026-02-05 Times Seen 369 Size 122 B (122 bytes) MD5 643df496e8ac00a9663959e28da5b96d SHA1 8b3363468d1a49ce20c010a9588d5ccd5935ed6e Loading... | |||||
HTTP Transactions (68)
| URL | IP | Response | Size |
|---|


