Report Overview
Visitedpublic
2026-03-09 04:04:22
Tags
Submit Tags
URL
vimeo.com/1171634731
Finishing URL
vimeo.com/1171634731
IP / ASN

162.159.128.61
Title
≋{{CoMpLeTe List}} of Official QuickBooks Payroll) TOLL FREE™️Phone Numbers ≋ 24/7 Live Person Assistance GUide on Vimeo
Detections
urlquery
0
Network Intrusion Detection
0
Threat Detection Systems
0
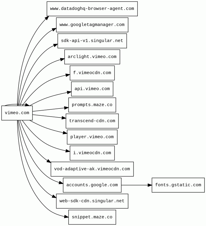
Host Summary
| Host | Rank | Registered | First Seen | Last Seen | Sent | Received | IP | Fingerprints |
|---|---|---|---|---|---|---|---|---|
api.vimeo.com | 179007 | 2004-12-15 | 2013-05-26 | 2026-03-06 | 34 kB | 93 kB | ![]() 162.159.128.61 | |
www.googletagmanager.com | 283 | 2011-11-11 | 2012-10-04 | 2026-03-08 | 432 B | 764 kB | ![]() 142.250.178.104 | |
player.vimeo.com | 132 | 2004-12-15 | 2013-09-26 | 2026-03-09 | 2.7 kB | 19 kB | ![]() 162.159.128.61 | |
vimeo.com | 78 | 2004-12-15 | 2012-05-20 | 2026-03-04 | 2.9 kB | 294 kB | ![]() 162.159.128.61 | |
i.vimeocdn.com | 24258 | 2010-04-21 | 2014-03-27 | 2026-03-02 | 2.5 kB | 218 kB | ![]() 151.101.64.217 | |
transcend-cdn.com | 10213 | 2023-01-31 | 2023-02-01 | 2026-03-04 | 1.9 kB | 495 kB | ![]() 172.64.147.18 | |
f.vimeocdn.com | 25524 | 2010-04-21 | 2014-04-09 | 2026-03-04 | 54 kB | 8.2 MB | ![]() 151.101.64.217 | |
accounts.google.com | 103 | 1997-09-15 | 2012-05-23 | 2026-03-09 | 2.3 kB | 522 kB | ![]() 142.251.9.84 | |
sdk-api-v1.singular.net | 26420 | 2000-08-09 | 2019-05-24 | 2026-03-01 | 2.4 kB | 969 B | ![]() 52.84.50.23 | |
vod-adaptive-ak.vimeocdn.com | 36736 | 2010-04-21 | 2024-05-07 | 2026-03-04 | 6.4 kB | 6.1 MB | ![]() 23.36.77.105 | |
fonts.gstatic.com | unknown | 2008-02-11 | 2014-04-02 | 2026-03-08 | 1.1 kB | 112 kB | ![]() 142.250.178.35 | |
www.datadoghq-browser-agent.com | 7205 | 2019-03-26 | 2019-04-26 | 2026-03-04 | 435 B | 179 kB | ![]() 3.167.9.161 | |
prompts.maze.co | 54040 | 2010-07-20 | 2023-01-27 | 2026-03-04 | 2.4 kB | 1.2 kB | ![]() 3.231.88.212 | |
arclight.vimeo.com | 24414 | 2004-12-15 | 2024-11-18 | 2026-03-02 | 4.0 kB | 1.2 kB | ![]() 34.120.202.204 | |
snippet.maze.co | 59866 | 2010-07-20 | 2022-10-27 | 2026-03-06 | 933 B | 25 kB | ![]() 3.167.2.120 | |
web-sdk-cdn.singular.net | 81404 | 2000-08-09 | 2019-12-17 | 2026-03-06 | 1.4 kB | 177 kB | ![]() 3.167.2.32 |
Varnish (Caching)
Varnish is a reverse caching proxy.Cloudflare (CDN)
Cloudflare is a web-infrastructure and website-security company, providing content-delivery-network services, DDoS mitigation, Internet security, and distributed domain-name-server services.Cloudflare Bot Management (Security)
Cloudflare bot management solution identifies and mitigates automated traffic to protect websites from bad bots.Amazon S3 (CDN)
Amazon S3 or Amazon Simple Storage Service is a service offered by Amazon Web Services (AWS) that provides object storage through a web service interface.Amazon Web Services (PaaS)
Amazon Web Services (AWS) is a comprehensive cloud services platform offering compute power, database storage, content delivery and other functionality.Varnish:6.0 (Caching)
Varnish is a reverse caching proxy.Next.js (JavaScript frameworks, Web frameworks)
Next.js is a React framework for developing single page Javascript applications.Node.js (Programming languages)
Node.js is an open-source, cross-platform, JavaScript runtime environment that executes JavaScript code outside a web browser.Webpack (Miscellaneous)
Webpack is an open-source JavaScript module bundler.React (JavaScript frameworks)
React is an open-source JavaScript library for building user interfaces or UI components.Amazon CloudFront (CDN)
Amazon CloudFront is a fast content delivery network (CDN) service that securely delivers data, videos, applications, and APIs to customers globally with low latency, high transfer speeds.Express (Web frameworks, Web servers)
Express is a web application framework for Node.js, released as free and open-source software under the MIT License. It is designed for building web applications and APIs.Google Cloud CDN (CDN)
Cloud CDN uses Google's global edge network to serve content closer to users.Google Cloud (IaaS)
Google Cloud is a suite of cloud computing services.Related reports
Threat Detection Systems
No alerts detected
JavaScript (127)
| HASH | FROM | Size | First Seen | Last Seen | |
|---|---|---|---|---|---|
| da6f3e4430899c5da3f6e3a32b0d3e0b | DocumentWrite | 248 B | 2024-02-06 | 2026-04-04 | |
Introduced by DocumentWrite First Seen 2024-02-06 Last Seen 2026-04-04 Times Seen 3019 Size 248 B (248 bytes) MD5 da6f3e4430899c5da3f6e3a32b0d3e0b SHA1 4395d87b1aaed10b4f570c1b705d4195a274ac8c Loading... | |||||
| b7fd327305b62de4310a8a85e41d4142 | DocumentWrite | 1.4 kB | 2024-12-11 | 2026-04-02 | |
Introduced by DocumentWrite First Seen 2024-12-11 Last Seen 2026-04-02 Times Seen 2771 Size 1.4 kB (1402 bytes) MD5 b7fd327305b62de4310a8a85e41d4142 SHA1 2b339dc7bd66cd972c6a6c82a244ad53b39910e9 Loading... | |||||
| d41d8cd98f00b204e9800998ecf8427e | DocumentWrite | 0 B | 0001-01-01 | 2026-04-04 | |
Introduced by DocumentWrite First Seen 0001-01-01 Last Seen 2026-04-04 Times Seen 13335470 Size 0 B (0 bytes) MD5 d41d8cd98f00b204e9800998ecf8427e SHA1 da39a3ee5e6b4b0d3255bfef95601890afd80709 Loading... | |||||
| 481837c8c0b92deeeb35ccb63c1d4537 | DocumentWrite | 63 B | 2024-09-28 | 2026-04-04 | |
Introduced by DocumentWrite First Seen 2024-09-28 Last Seen 2026-04-04 Times Seen 3182 Size 63 B (63 bytes) MD5 481837c8c0b92deeeb35ccb63c1d4537 SHA1 141fd82ee9212af00f006b2bf42333856508ef64 Loading... | |||||
| 0ace5e564959bc1234386418cf613cf2 | DocumentWrite | 641 B | 2023-03-13 | 2026-04-04 | |
Introduced by DocumentWrite First Seen 2023-03-13 Last Seen 2026-04-04 Times Seen 3484 Size 641 B (641 bytes) MD5 0ace5e564959bc1234386418cf613cf2 SHA1 e10b7a803c642bdec76b5da9631fb7fcf6937cc3 Loading... | |||||
| 8003412fd5c7b8cee7cf6d63525cad9a | DocumentWrite | 3.8 kB | 2026-03-09 | 2026-03-09 | |
Introduced by DocumentWrite First Seen 2026-03-09 Last Seen 2026-03-09 Times Seen 1 Size 3.8 kB (3754 bytes) MD5 8003412fd5c7b8cee7cf6d63525cad9a SHA1 181bf95ce50eb65bf3f90916f04bfdf3c05f20af Loading... | |||||
| 7383c088e9bae796ed1fce5929286c26 | DocumentWrite | 797 B | 2023-03-13 | 2026-04-04 | |
Introduced by DocumentWrite First Seen 2023-03-13 Last Seen 2026-04-04 Times Seen 3483 Size 797 B (797 bytes) MD5 7383c088e9bae796ed1fce5929286c26 SHA1 1157309af4c9d6329adaa3738e5e602f708ce851 Loading... | |||||
| 6a6d5ac159f343c45914f56427183629 | DocumentWrite | 536 B | 2025-02-21 | 2026-04-04 | |
Introduced by DocumentWrite First Seen 2025-02-21 Last Seen 2026-04-04 Times Seen 2939 Size 536 B (536 bytes) MD5 6a6d5ac159f343c45914f56427183629 SHA1 473a3e2dcccabc9a3611a7f9c209ba511a619730 Loading... | |||||
| d12d92bbff96844b24840025884968cf | DocumentWrite | 203 B | 2024-09-27 | 2026-04-04 | |
Introduced by DocumentWrite First Seen 2024-09-27 Last Seen 2026-04-04 Times Seen 3416 Size 203 B (203 bytes) MD5 d12d92bbff96844b24840025884968cf SHA1 fc58e4e1017b6ba270a2522a0734a40464dc9cb9 Loading... | |||||
| 1db4c537604dd433124642011e64b9e7 | DocumentWrite | 84 B | 2025-05-20 | 2026-04-04 | |
Introduced by DocumentWrite First Seen 2025-05-20 Last Seen 2026-04-04 Times Seen 2918 Size 84 B (84 bytes) MD5 1db4c537604dd433124642011e64b9e7 SHA1 cd9eaa286b1cc1a45360e5f3ce76918d8821dbdd Loading... | |||||
HTTP Transactions (193)
| URL | IP | Response | Size |
|---|

