Report Overview
Visitedpublic
2025-08-26 13:59:48
Tags
Submit Tags
URL
videq.ws/d/7nei4kzpxaa1
Finishing URL
videq.ws/d/7nei4kzpxaa1
IP / ASN

104.21.33.210
Title
Wot M3m3k yg udh L0nggar.mp4
Detections
urlquery
0
Network Intrusion Detection
0
Threat Detection Systems
1
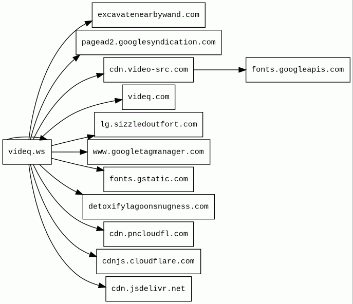
Host Summary
| Host | Rank | Registered | First Seen | Last Seen | Sent | Received | IP | Fingerprints |
|---|---|---|---|---|---|---|---|---|
excavatenearbywand.com | 82687 | 2025-03-12 | 2025-03-16 | 2025-08-19 | 2.8 kB | 153 kB | ![]() 94.242.247.35 | |
cdnjs.cloudflare.com | 1222 | 2009-02-17 | 2012-05-23 | 2025-08-20 | 922 B | 181 kB | ![]() 104.17.25.14 | |
cdn.video-src.com | 263818 | 2025-03-05 | 2025-03-16 | 2025-08-24 | 1.3 kB | 168 kB | ![]() 104.18.5.49 | |
cdn.pncloudfl.com | 95245 | 2021-04-20 | 2021-06-07 | 2025-08-20 | 3.7 kB | 331 kB | ![]() 172.66.165.188 | |
videq.ws | unknown | unknown | 2025-08-20 | 2025-08-20 | 1.6 kB | 54 kB | ![]() 172.67.166.217 | |
pagead2.googlesyndication.com | 610 | 2003-01-21 | 2012-05-21 | 2025-08-21 | 457 B | 162 kB | ![]() 142.250.178.66 | |
videq.com | 54252 | 2013-04-17 | 2025-06-14 | 2025-08-23 | 440 B | 1.7 kB | ![]() 172.67.131.69 | |
lg.sizzledoutfort.com 1 alert(s) on this Host | unknown | 2025-08-08 | 2025-08-13 | 2025-08-20 | 423 B | 1.4 kB | ![]() 172.255.103.170 | |
www.googletagmanager.com | 283 | 2011-11-11 | 2012-10-04 | 2025-08-20 | 429 B | 409 kB | ![]() 142.250.178.72 | |
cdn.jsdelivr.net | 1678 | 2012-05-16 | 2012-09-30 | 2025-08-20 | 447 B | 35 kB | ![]() 104.16.174.226 | |
fonts.googleapis.com | 313 | 2005-01-25 | 2012-05-23 | 2025-08-20 | 490 B | 4.4 kB | ![]() 142.250.178.106 | |
fonts.gstatic.com | unknown | 2008-02-11 | 2014-04-02 | 2025-08-20 | 525 B | 40 kB | ![]() 142.250.74.35 | |
detoxifylagoonsnugness.com | 56545 | 2025-03-12 | 2025-05-18 | 2025-08-19 | 11 kB | 484 kB | ![]() 94.242.247.33 |
Nginx (Web servers, Reverse proxies)
Nginx is a web server that can also be used as a reverse proxy, load balancer, mail proxy and HTTP cache.Cloudflare (CDN)
Cloudflare is a web-infrastructure and website-security company, providing content-delivery-network services, DDoS mitigation, Internet security, and distributed domain-name-server services.Bootstrap (UI frameworks)
Bootstrap is a free and open-source CSS framework directed at responsive, mobile-first front-end web development. It contains CSS and JavaScript-based design templates for typography, forms, buttons, navigation, and other interface components.cdnjs (CDN)
cdnjs is a free distributed JS library delivery service.jQuery:3.5.1 (JavaScript libraries)
jQuery is a JavaScript library which is a free, open-source software designed to simplify HTML DOM tree traversal and manipulation, as well as event handling, CSS animation, and Ajax.Google Analytics (Analytics)
Google Analytics is a free web analytics service that tracks and reports website traffic.Related reports
Threat Detection Systems
| Detection System | Indicator | Verdict | Alert |
|---|---|---|---|
| Quad9 DNS | lg.sizzledoutfort.com | malicious | Sinkholed |
JavaScript (18)
No JavaScripts
HTTP Transactions (35)
| URL | IP | Response | Size |
|---|


