Report Overview
Visitedpublic
2026-02-17 14:00:01
Tags
Submit Tags
URL
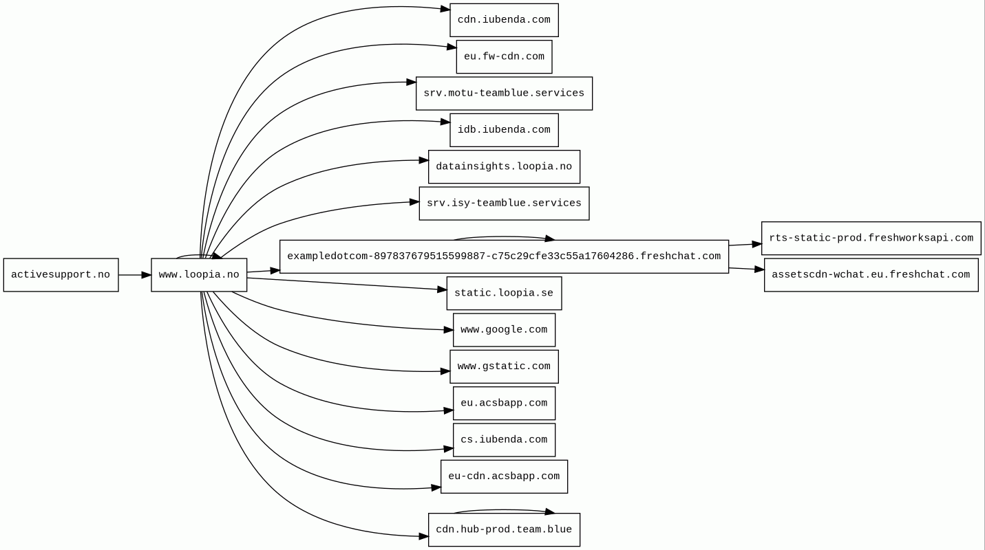
activesupport.no
Finishing URL
www.loopia.no/
IP / ASN

194.9.94.86
Title
Loopia - Hjemmeside | Domene | Webhotell | WordPress
Detections
urlquery
0
Network Intrusion Detection
0
Threat Detection Systems
0
Host Summary
| Host | Rank | Registered | First Seen | Last Seen | Sent | Received | IP | Fingerprints |
|---|---|---|---|---|---|---|---|---|
assetscdn-wchat.eu.freshchat.com | 433781 | 2001-07-05 | 2018-12-10 | 2026-02-14 | 8.4 kB | 2.9 MB | ![]() 65.9.46.64 | |
exampledotcom-897837679515599887-c75c29cfe33c55a17604286.freshchat.com | unknown | 2001-07-05 | 2026-02-17 | 2026-02-17 | 5.2 kB | 114 kB | ![]() 172.66.0.145 | ![]() |
srv.motu-teamblue.services | 2113804 | 2023-10-11 | 2023-10-20 | 2026-02-17 | 3.6 kB | 245 kB | ![]() 81.88.57.79 | |
idb.iubenda.com | 154008 | 2010-07-06 | 2024-06-21 | 2026-02-11 | 536 B | 805 B | ![]() 195.181.166.158 | |
static.loopia.se | unknown | 2003-09-15 | 2013-04-17 | 2026-02-15 | 3.4 kB | 85 kB | ![]() 93.188.1.220 | |
cs.iubenda.com | 150451 | 2010-07-06 | 2023-06-30 | 2026-02-16 | 468 B | 9.9 kB | ![]() 195.181.166.158 | |
eu-cdn.acsbapp.com | 705853 | 2020-08-08 | 2023-05-10 | 2026-02-15 | 500 B | 1.1 kB | ![]() 35.210.215.209 | |
rts-static-prod.freshworksapi.com | 64035 | 2017-03-15 | 2020-04-09 | 2026-02-12 | 522 B | 88 kB | ![]() 108.157.214.10 | |
cdn.iubenda.com | 98443 | 2010-07-06 | 2012-10-02 | 2026-02-11 | 926 B | 438 kB | ![]() 195.181.166.158 | |
activesupport.no | unknown | 2019-11-12 | 2026-02-17 | 2026-02-17 | 948 B | 47 kB | ![]() 194.9.94.86 | |
eu.fw-cdn.com | 587155 | 2021-01-19 | 2021-08-09 | 2026-02-17 | 450 B | 363 kB | ![]() 65.9.46.95 | |
www.gstatic.com | 146047 | 2008-02-11 | 2012-05-29 | 2026-02-15 | 521 B | 860 kB | ![]() 172.217.21.163 | |
datainsights.loopia.no | unknown | 2019-11-12 | 2026-02-17 | 2026-02-17 | 459 B | 459 kB | ![]() 216.239.36.21 | |
www.loopia.no | unknown | 2019-11-12 | 2017-01-29 | 2026-02-17 | 37 kB | 1.6 MB | ![]() 93.188.1.250 | |
eu.acsbapp.com | 667377 | 2020-08-08 | 2023-05-10 | 2026-02-12 | 455 B | 817 kB | ![]() 35.210.215.209 | |
srv.isy-teamblue.services | 2075635 | 2023-10-11 | 2023-10-26 | 2026-02-17 | 457 B | 31 kB | ![]() 81.88.57.79 | |
cdn.hub-prod.team.blue | unknown | 2018-07-14 | 2026-01-17 | 2026-02-17 | 3.7 kB | 52 kB | ![]() 65.9.46.30 | |
www.google.com | 22 | 1997-09-15 | 2015-05-10 | 2026-02-15 | 448 B | 2.3 kB | ![]() 142.250.178.36 |
Amazon S3 (CDN)
Amazon S3 or Amazon Simple Storage Service is a service offered by Amazon Web Services (AWS) that provides object storage through a web service interface.Amazon Web Services (PaaS)
Amazon Web Services (AWS) is a comprehensive cloud services platform offering compute power, database storage, content delivery and other functionality.Amazon CloudFront (CDN)
Amazon CloudFront is a fast content delivery network (CDN) service that securely delivers data, videos, applications, and APIs to customers globally with low latency, high transfer speeds.Cloudflare (CDN)
Cloudflare is a web-infrastructure and website-security company, providing content-delivery-network services, DDoS mitigation, Internet security, and distributed domain-name-server services.Envoy (Reverse proxies)
Envoy is an open-source edge and service proxy, designed for cloud-native applications.Cloudflare Bot Management (Security)
Cloudflare bot management solution identifies and mitigates automated traffic to protect websites from bad bots.Bunny (CDN)
Nginx (Web servers, Reverse proxies)
Nginx is a web server that can also be used as a reverse proxy, load balancer, mail proxy and HTTP cache.Google Cloud Storage (Miscellaneous)
Google Cloud Storage allows world-wide storage and retrieval of any amount of data at any time.Google Cloud (IaaS)
Google Cloud is a suite of cloud computing services.Google Cloud CDN (CDN)
Cloud CDN uses Google's global edge network to serve content closer to users.PHP (Programming languages)
PHP is a general-purpose scripting language used for web development.Bootstrap (UI frameworks)
Bootstrap is a free and open-source CSS framework directed at responsive, mobile-first front-end web development. It contains CSS and JavaScript-based design templates for typography, forms, buttons, navigation, and other interface components.reCAPTCHA (Security)
reCAPTCHA is a free service from Google that helps protect websites from spam and abuse.Related reports
Threat Detection Systems
No alerts detected
JavaScript (42)
No JavaScripts
HTTP Transactions (97)
| URL | IP | Response | Size |
|---|




